Suppr超能文献

人肺泡 II 型上皮细胞转分化为 KRT5 基底细胞样的化生细胞。

Human alveolar type 2 epithelium transdifferentiates into metaplastic KRT5 basal cells.

机构信息

Department of Medicine, University of California, San Francisco, San Francisco, CA, USA.

Center for Regenerative Medicine, Boston University School of Medicine, Boston, MA, USA.

出版信息

Nat Cell Biol. 2022 Jan;24(1):10-23. doi: 10.1038/s41556-021-00809-4. Epub 2021 Dec 30.

Abstract

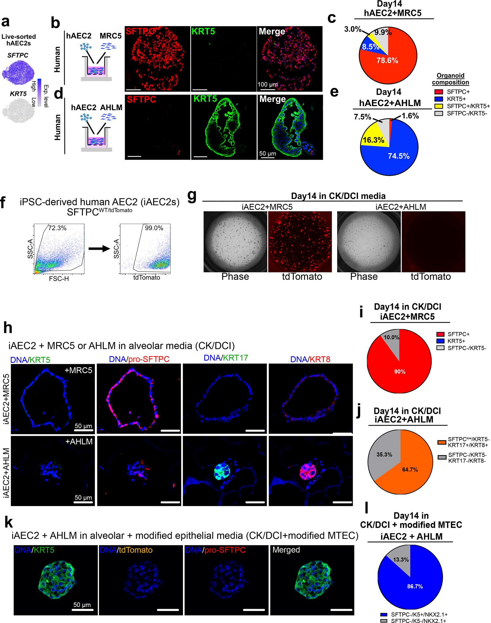
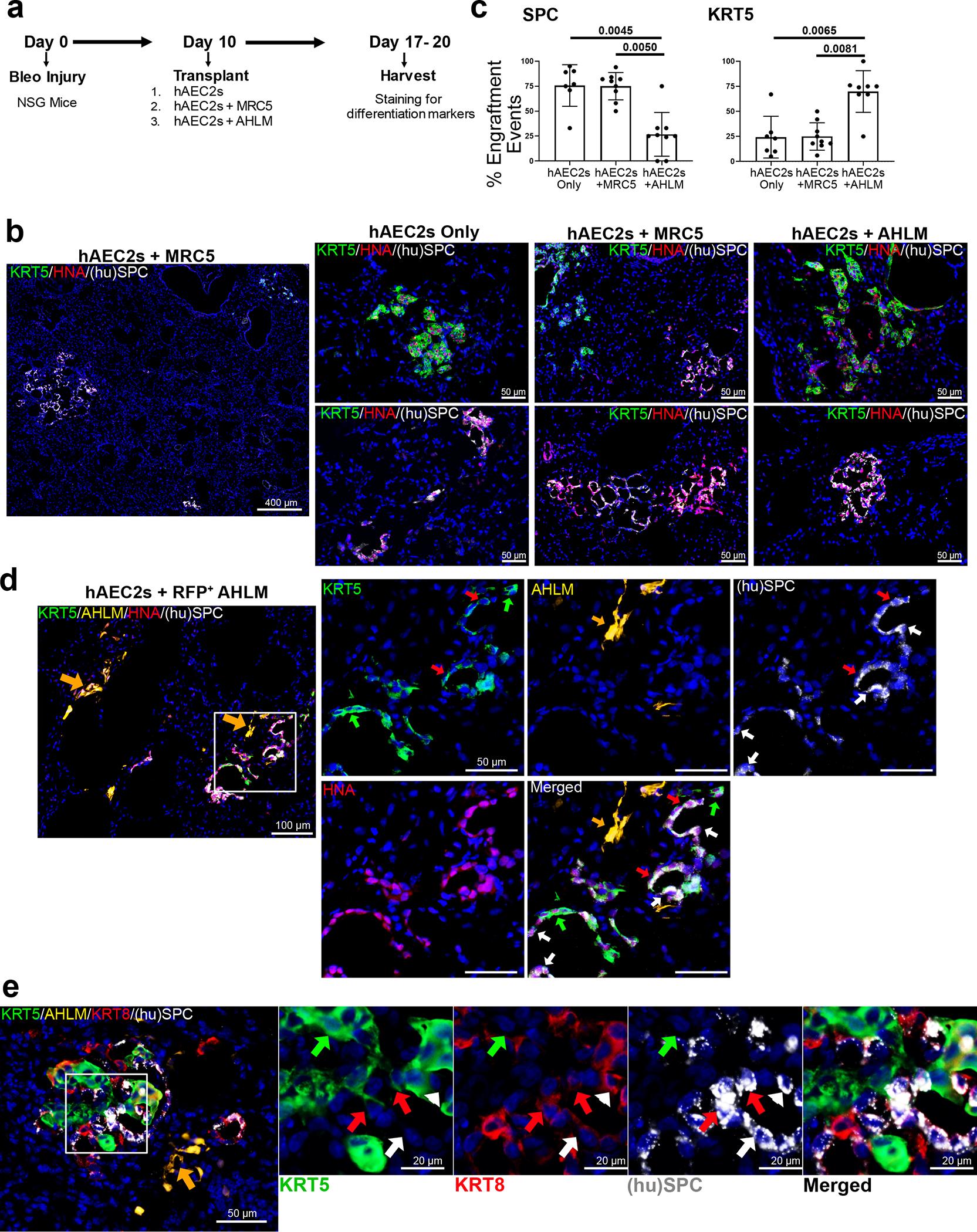
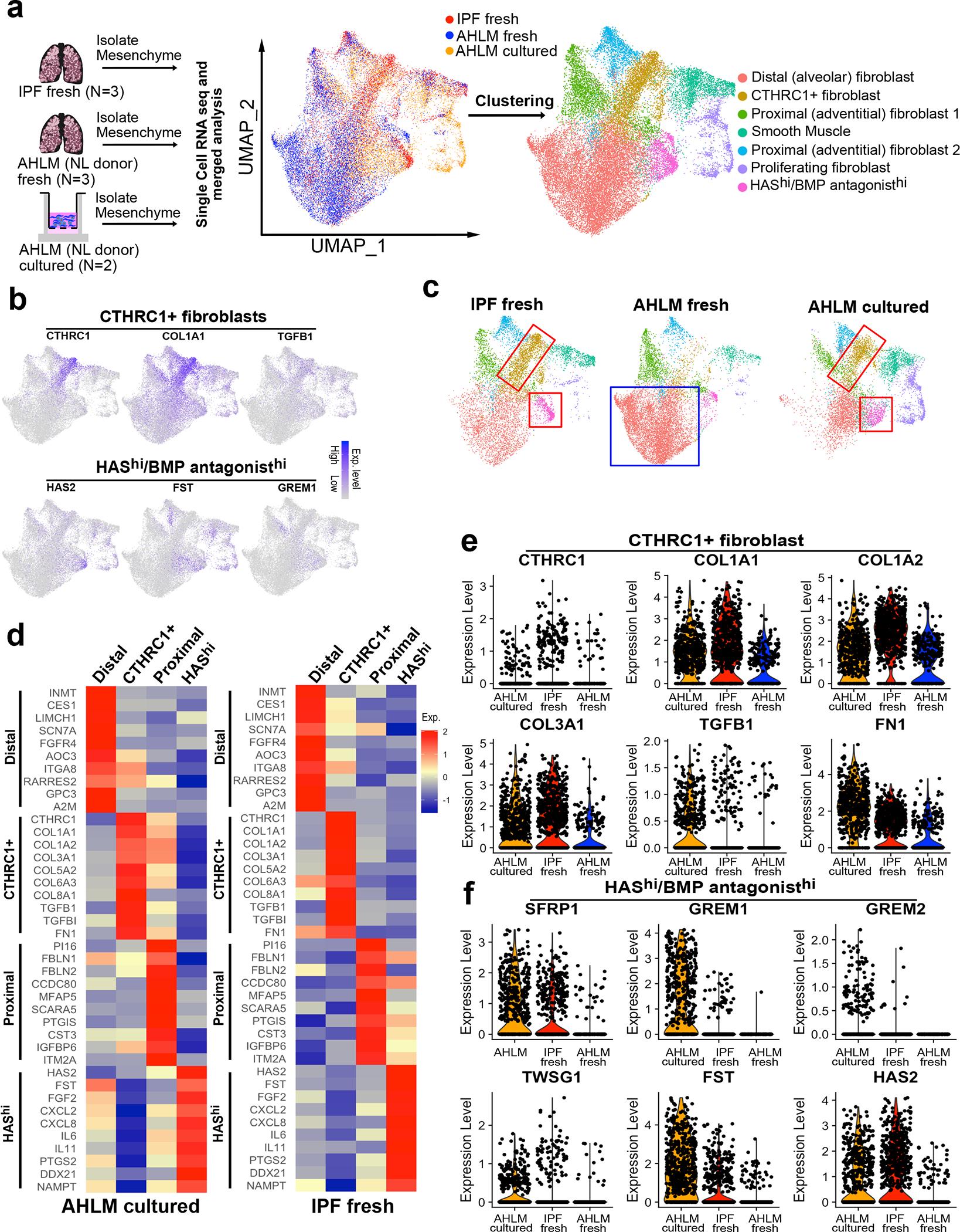
Loss of alveolar type 2 cells (AEC2s) and the ectopic appearance of basal cells in the alveoli characterize severe lung injuries such as idiopathic pulmonary fibrosis (IPF). Here we demonstrate that human alveolar type 2 cells (hAEC2s), unlike murine AEC2s, transdifferentiate into basal cells in response to fibrotic signalling in the lung mesenchyme, in vitro and in vivo. Single-cell analysis of normal hAEC2s and mesenchymal cells in organoid co-cultures revealed the emergence of pathologic fibroblasts and basaloid cells previously described in IPF. Transforming growth factor-β1 and anti-bone morphogenic protein signalling in the organoids promoted transdifferentiation. Trajectory and histologic analyses of both hAEC2-derived organoids and IPF epithelium indicated that hAEC2s transdifferentiate into basal cells through alveolar-basal intermediates that accumulate in proximity to pathologic CTHRC1/TGFB1 fibroblasts. Our study indicates that hAEC2 loss and expansion of alveolar metaplastic basal cells in severe human lung injuries are causally connected through an hAEC2-basal cell lineage trajectory driven by aberrant mesenchyme.

摘要

肺泡 II 型细胞 (AEC2) 的缺失和肺泡中基底细胞的异位出现是特发性肺纤维化 (IPF) 等严重肺损伤的特征。在这里,我们证明与鼠类 AEC2 不同,人肺泡 II 型细胞 (hAEC2) 在肺间质的纤维化信号作用下,能够在体外和体内向基底细胞转化。对类器官共培养中的正常 hAEC2 和间充质细胞的单细胞分析揭示了先前在 IPF 中描述的病理性成纤维细胞和基底样细胞的出现。类器官中的转化生长因子-β1 和抗骨形态发生蛋白信号促进了转分化。hAEC2 衍生的类器官和 IPF 上皮细胞的轨迹和组织学分析表明,hAEC2 通过在靠近病理性 CTHRC1/TGFB1 成纤维细胞的位置积累的肺泡-基底中间细胞向基底细胞转化。我们的研究表明,在严重的人类肺部损伤中,hAEC2 的缺失和肺泡化生的基底细胞的扩张是通过异常的间质驱动的 hAEC2-基底细胞谱系轨迹因果相关的。

https://cdn.ncbi.nlm.nih.gov/pmc/blobs/435d/8761168/c3fb8ab441ab/nihms-1754281-f0009.jpg

文献AI研究员

20分钟写一篇综述,助力文献阅读效率提升50倍。

立即体验

用中文搜PubMed

大模型驱动的PubMed中文搜索引擎

马上搜索

文档翻译

学术文献翻译模型,支持多种主流文档格式。

立即体验