Suppr超能文献

LOX 成纤维细胞和平滑肌细胞之间相互作用的失调导致主动脉夹层的发病机制。

Dysregulation of interaction between LOX fibroblast and smooth muscle cells contributes to the pathogenesis of aortic dissection.

机构信息

Shenzhen Key Laboratory of Cardiovascular Disease, Fuwai Hospital Chinese Academy of Medical Sciences, Shenzhen, 518057, China.

State Key Laboratory of Cardiovascular Disease, Fuwai Hospital, National Center for Cardiovascular Diseases, Chinese Academy of Medical Sciences and Peking Union Medical College, Beijing, 100037, China.

出版信息

Theranostics. 2022 Jan 1;12(2):910-928. doi: 10.7150/thno.66059. eCollection 2022.

Abstract

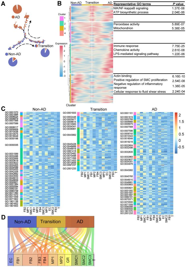
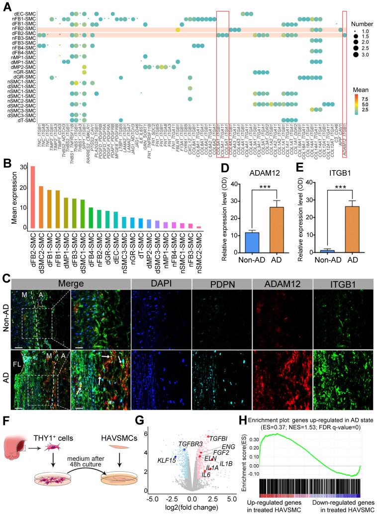
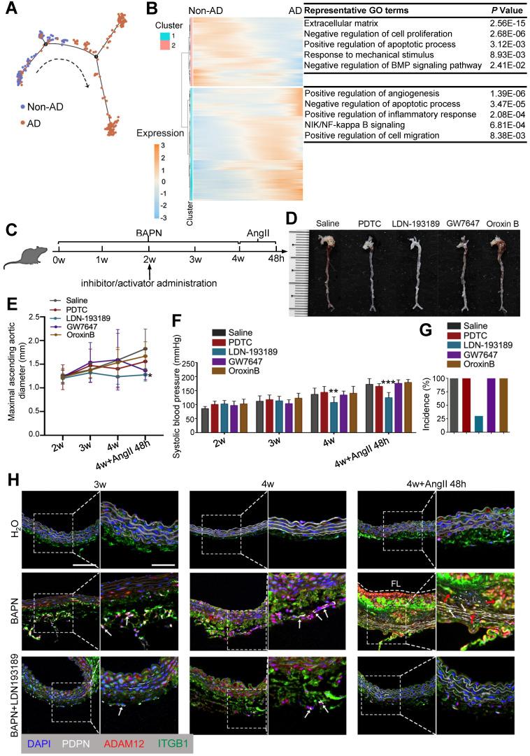
While cell-cell interaction plays a critical role in physiology and disease, a comprehensive understanding of its dynamics in vascular homeostasis and diseases is yet absent. Here, by use of single-cell RNA-sequencing and multi-color staining, we delineate the cellular composition and spatial characterization of human aorta with or without aortic dissection (AD). : Scrutinization of cell subtype alterations revealed significantly changed fibroblast (FB)-smooth muscle cell (SMC) interactions in AD. Of these cellular interactions, LOX fibroblast (fibroblast subtype 2, FB2) in diseased state exerted the most pronounced effects on pathological deterioration of SMCs in AD. In addition, pharmacologically targeting the BMP (bone morphogenetic protein) signaling pathway effectively suppressed FB2 state transition and reduced AD incidence in mice. Finally, COL5A1 (collagen type V alpha 1 chain), one of the secreted proteins released from FB2, was significantly higher in the plasma of AD patients than in control patients, suggesting its potential use as a biomarker for AD diagnosis. : Our work not only identified a pivotal role of a specific FB subtype in AD progression, but also shed light on cell interaction dynamics in vascular diseases.

摘要

虽然细胞间相互作用在生理和疾病中起着关键作用,但我们对其在血管稳态和疾病中的动态变化还缺乏全面的了解。在这里,我们通过单细胞 RNA 测序和多色染色,描绘了有人主动脉夹层(AD)和无人主动脉夹层的细胞组成和空间特征。:对细胞亚型变化的仔细研究表明,AD 中 FB-SMC 相互作用发生了显著变化。在这些细胞相互作用中,病变状态下的 LOX FB(FB 亚型 2,FB2)对 AD 中 SMC 的病理恶化产生了最显著的影响。此外,通过药理学靶向 BMP(骨形态发生蛋白)信号通路,可有效抑制 FB2 状态转变,并降低小鼠 AD 的发生率。最后,从 FB2 释放的一种分泌蛋白 COL5A1(胶原类型 V alpha 1 链)在 AD 患者的血浆中明显高于对照组患者,表明其可能作为 AD 诊断的生物标志物。:我们的工作不仅确定了特定 FB 亚型在 AD 进展中的关键作用,还揭示了血管疾病中细胞相互作用的动态变化。

https://cdn.ncbi.nlm.nih.gov/pmc/blobs/9374/8692905/d749d5b12e1a/thnov12p0910g001.jpg

文献AI研究员

20分钟写一篇综述,助力文献阅读效率提升50倍。

立即体验

用中文搜PubMed

大模型驱动的PubMed中文搜索引擎

马上搜索

文档翻译

学术文献翻译模型,支持多种主流文档格式。

立即体验