Suppr超能文献

蛋白二硫键异构酶 A3 敲低通过下调激活转录因子 2 减轻氧化型低密度脂蛋白诱导的人脐静脉内皮细胞氧化应激、炎症和内皮功能障碍。

Protein disulfide-isomerase A3 knockdown attenuates oxidized low-density lipoprotein-induced oxidative stress, inflammation and endothelial dysfunction in human umbilical vein endothelial cells by downregulating activating transcription factor 2.

机构信息

Department of Anesthetic Surgery, Baotou Steel Hospital, Baotou, China.

Department of Cardiology, Baotou Steel Hospital, Baotou, China.

出版信息

Bioengineered. 2022 Jan;13(1):1436-1446. doi: 10.1080/21655979.2021.2018980.

Abstract

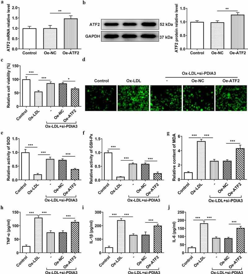
Atherosclerosis is a chronic inflammatory disease implicated in oxidative stress and endothelial dysfunction. Protein disulfide-isomerase A3 (PDIA3) has been reported to regulate oxidative stress and suppress inflammation. This study aimed to explore the function of PDIA3 in atherosclerosis and the underlying mechanisms. PDIA3 expression in oxidized low-density lipoprotein (ox-LDL)-induced human umbilical vein endothelial cells (HUVECs) was detected using RT-qPCR and Western blotting. Following PDIA3 knockdown through transfection with small interfering RNA targeting PDIA3, cell viability, oxidative stress and inflammation in ox-LDL-induced HUVECs was examined using a Cell Counting Kit-8, corresponding kits and ELISA, respectively. The levels of CD31, α-smooth muscle, iNOS, p-eNOS, eNOS and NO were assessed using RT-qPCR, Western blotting and an NO kit to reflect endothelial dysfunction in ox-LDL-induced HUVECs. The relationship between PDIA3 and the activating transcription factor 2 (ATF2) was confirmed using co-immunoprecipitation. In addition, ATF2 expression was examined following PDIA3 silencing. The results indicated that PDIA3 was highly expressed in ox-LDL-induced HUVECs. PDIA3 silencing increased cell viability, and reduced oxidative stress and inflammation, as evidenced by the decreased levels of reactive oxygen species, malondialdehyde, TNF-α, IL-1β and IL-6, and increased superoxide dismutase and glutathione peroxidase activity. In addition, PDIA3 deletion improved endothelial dysfunction. PDIA3 interacted with ATF2, and PDIA3 deletion downregulated ATF2 expression. Furthermore, ATF2 overexpression reversed the effects of PDIA3 knockdown on ox-LDL-induced damage of HUVECs. Collectively, PDIA3 knockdown was found to attenuate ox-LDL-induced oxidative stress, inflammation and endothelial dysfunction in HUVECs by downregulating ATF2 expression, showing promise for the future treatment of atherosclerosis.

摘要

动脉粥样硬化是一种慢性炎症性疾病,与氧化应激和内皮功能障碍有关。已有研究报道,蛋白二硫键异构酶 A3(PDIA3)可调节氧化应激并抑制炎症。本研究旨在探讨 PDIA3 在动脉粥样硬化中的作用及其潜在机制。采用 RT-qPCR 和 Western blot 检测氧化型低密度脂蛋白(ox-LDL)诱导的人脐静脉内皮细胞(HUVEC)中 PDIA3 的表达。通过靶向 PDIA3 的小干扰 RNA 转染敲低 PDIA3 后,采用细胞计数试剂盒-8、相应试剂盒和 ELISA 分别检测 ox-LDL 诱导的 HUVEC 中细胞活力、氧化应激和炎症。采用 RT-qPCR、Western blot 和一氧化氮试剂盒检测 ox-LDL 诱导的 HUVEC 中 CD31、α-平滑肌肌动蛋白、iNOS、p-eNOS、eNOS 和 NO 的水平,以反映内皮功能障碍。采用免疫共沉淀法证实 PDIA3 与激活转录因子 2(ATF2)之间的关系。此外,还检测了 PDIA3 沉默后 ATF2 的表达情况。结果表明,PDIA3 在 ox-LDL 诱导的 HUVEC 中高表达。PDIA3 沉默可增加细胞活力,并降低氧化应激和炎症,表现为活性氧、丙二醛、TNF-α、IL-1β 和 IL-6 水平降低,超氧化物歧化酶和谷胱甘肽过氧化物酶活性增加。此外,PDIA3 缺失可改善内皮功能障碍。PDIA3 与 ATF2 相互作用,PDIA3 缺失下调 ATF2 表达。此外,ATF2 过表达逆转了 PDIA3 敲低对 ox-LDL 诱导的 HUVEC 损伤的作用。综上所述,PDIA3 敲低通过下调 ATF2 表达,减轻 ox-LDL 诱导的 HUVEC 氧化应激、炎症和内皮功能障碍,为动脉粥样硬化的未来治疗提供了可能。

https://cdn.ncbi.nlm.nih.gov/pmc/blobs/c892/8805980/bc66e7ab5d7d/KBIE_A_2018980_F0001_OC.jpg

文献AI研究员

20分钟写一篇综述,助力文献阅读效率提升50倍。

立即体验

用中文搜PubMed

大模型驱动的PubMed中文搜索引擎

马上搜索

文档翻译

学术文献翻译模型,支持多种主流文档格式。

立即体验