Suppr超能文献

细胞外基质降解型 STING 纳米激动剂用于轻度近红外二区光热增强化学动力学-免疫治疗。

Extracellular matrix-degrading STING nanoagonists for mild NIR-II photothermal-augmented chemodynamic-immunotherapy.

机构信息

Zhuhai Institute of Translational Medicine, Guangdong Provincial Key Laboratory of Tumor Interventional Diagnosis and Treatment, Zhuhai People's Hospital (Zhuhai Hospital Affiliated with Jinan University), Zhuhai, 519000, Guangdong, China.

Shanghai Engineering Research Center of Nano-Biomaterials and Regenerative Medicine, College of Chemistry, Chemical Engineering and Biotechnology, Donghua University, Shanghai, 201620, China.

出版信息

J Nanobiotechnology. 2022 Jan 6;20(1):23. doi: 10.1186/s12951-021-01226-3.

Abstract

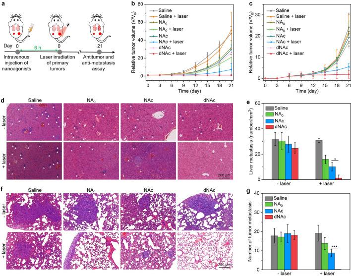
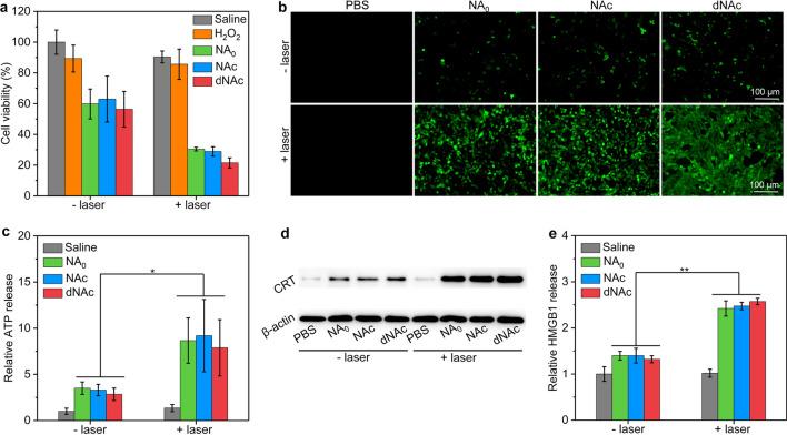
Regulation of stimulator of interferon genes (STING) pathway using agonists can boost antitumor immunity for cancer treatment, while the rapid plasma clearance, limited membrane permeability, and inefficient cytosolic transport of STING agonists greatly compromise their therapeutic efficacy. In this study, we describe an extracellular matrix (ECM)-degrading nanoagonist (dNAc) with second near-infrared (NIR-II) light controlled activation of intracellular STING pathway for mild photothermal-augmented chemodynamic-immunotherapy of breast cancer. The dNAc consists of a thermal-responsive liposome inside loading with ferrous sulfide (FeS) nanoparticles as both NIR-II photothermal converters and Fenton catalysts, 2'3'-cyclic guanosine monophosphate-adenosine monophosphate (cGAMP) as the STING agonist, and an ECM-degrading enzyme (bromelain) on the liposome surface. Mild heat generated by dNAc upon NIR-II photoirradiation improves Fenton reaction efficacy to kill tumor cells and cause immunogenic cell death (ICD). Meanwhile, the generated heat triggers a controlled release of cGAMP from thermal-responsive liposomes to active STING pathway. The mild photothermal activation of STING pathway combined with ICD promotes anti-tumor immune responses, which leads to improved infiltration of effector T cells into tumor tissues after bromelain-mediated ECM degradation. As a result, after treatment with dNAc upon NIR-II photoactivation, both primary and distant tumors in a murine mouse model are inhibited and the liver and lung metastasis are effectively suppressed. This work presents a photoactivatable system for STING pathway and combinational immunotherapy with improved therapeutic outcome.

摘要

使用激动剂调节干扰素基因刺激物 (STING) 通路可以增强抗肿瘤免疫以治疗癌症,然而,STING 激动剂的快速血浆清除、有限的膜通透性和低效的细胞质转运极大地影响了它们的治疗效果。在这项研究中,我们描述了一种细胞外基质 (ECM)-降解纳米激动剂 (dNAc),它可以在第二近红外 (NIR-II) 光的控制下激活细胞内 STING 通路,用于轻度光热增强化学动力学-免疫治疗乳腺癌。dNAc 由内部装载硫化亚铁 (FeS) 纳米颗粒的热敏脂质体组成,FeS 纳米颗粒既是 NIR-II 光热转换器,又是芬顿催化剂,2'3'-环鸟苷单磷酸-腺苷单磷酸 (cGAMP) 作为 STING 激动剂,脂质体表面有 ECM 降解酶(菠萝蛋白酶)。dNAc 在 NIR-II 光照射下产生的温和热量可提高芬顿反应的效率以杀死肿瘤细胞并引起免疫原性细胞死亡 (ICD)。同时,产生的热量触发热敏脂质体中 cGAMP 的受控释放以激活 STING 通路。温和的 STING 通路光热激活与 ICD 相结合可促进抗肿瘤免疫反应,从而导致在菠萝蛋白酶介导的 ECM 降解后,效应 T 细胞更有效地浸润到肿瘤组织中。结果,在用 NIR-II 光激活后的 dNAc 治疗后,在小鼠模型中,原发肿瘤和远处肿瘤均得到抑制,肝脏和肺部转移得到有效抑制。这项工作提出了一种用于 STING 通路和联合免疫治疗的光激活系统,可提高治疗效果。

https://cdn.ncbi.nlm.nih.gov/pmc/blobs/eeb7/8740364/69f3b5d3c442/12951_2021_1226_Fig1_HTML.jpg

文献AI研究员

20分钟写一篇综述,助力文献阅读效率提升50倍。

立即体验

用中文搜PubMed

大模型驱动的PubMed中文搜索引擎

马上搜索

文档翻译

学术文献翻译模型,支持多种主流文档格式。

立即体验