Suppr超能文献

RNA -甲基腺苷调控小鼠内皮细胞对血流紊乱的动脉粥样硬化反应。

RNA -methyladenosine modulates endothelial atherogenic responses to disturbed flow in mice.

机构信息

Tianjin Key Laboratory of Metabolic Diseases, Key Laboratory of Immune Microenvironment and Disease (Ministry of Education), Collaborative Innovation Center of Tianjin for Medical Epigenetics and Department of Physiology and Pathophysiology, Department of Cardiovascular Surgery, Tianjin Medical University General Hospital, Tianjin Medical University, Tianjin, China.

CAS Key Laboratory of Genomic and Precision Medicine, Collaborative Innovation Center of Genetics and Development, College of Future Technology, Beijing Institute of Genomics, Chinese Academy of Sciences, Beijing, China.

出版信息

Elife. 2022 Jan 10;11:e69906. doi: 10.7554/eLife.69906.

Abstract

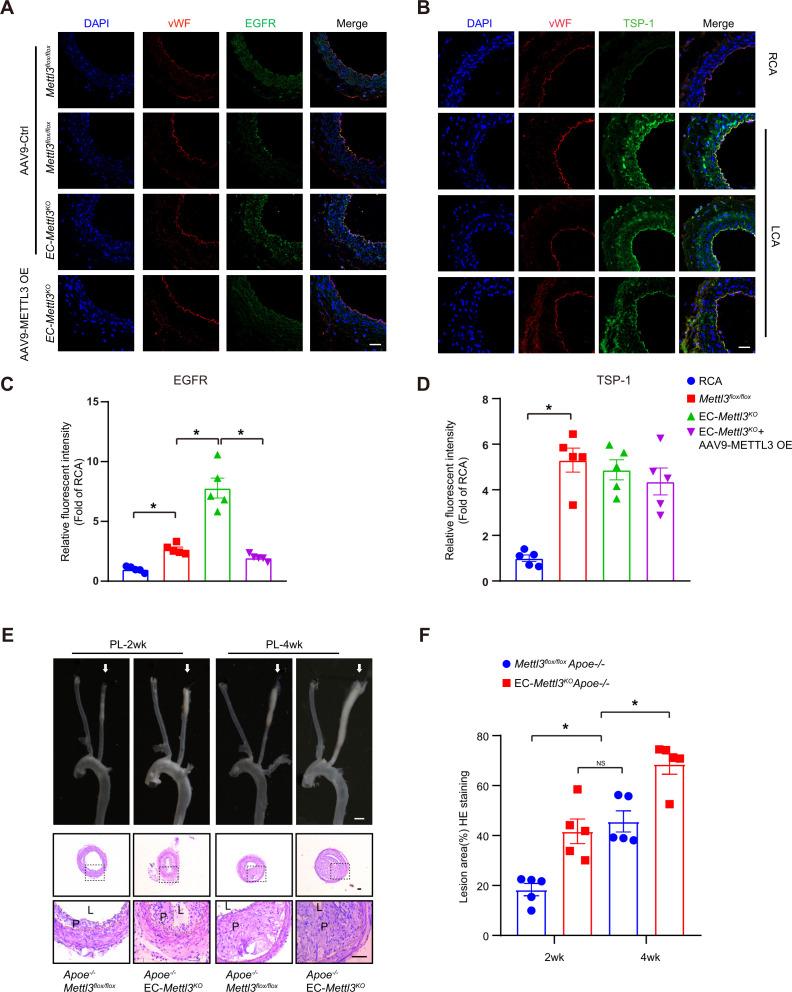
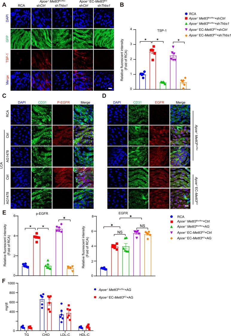
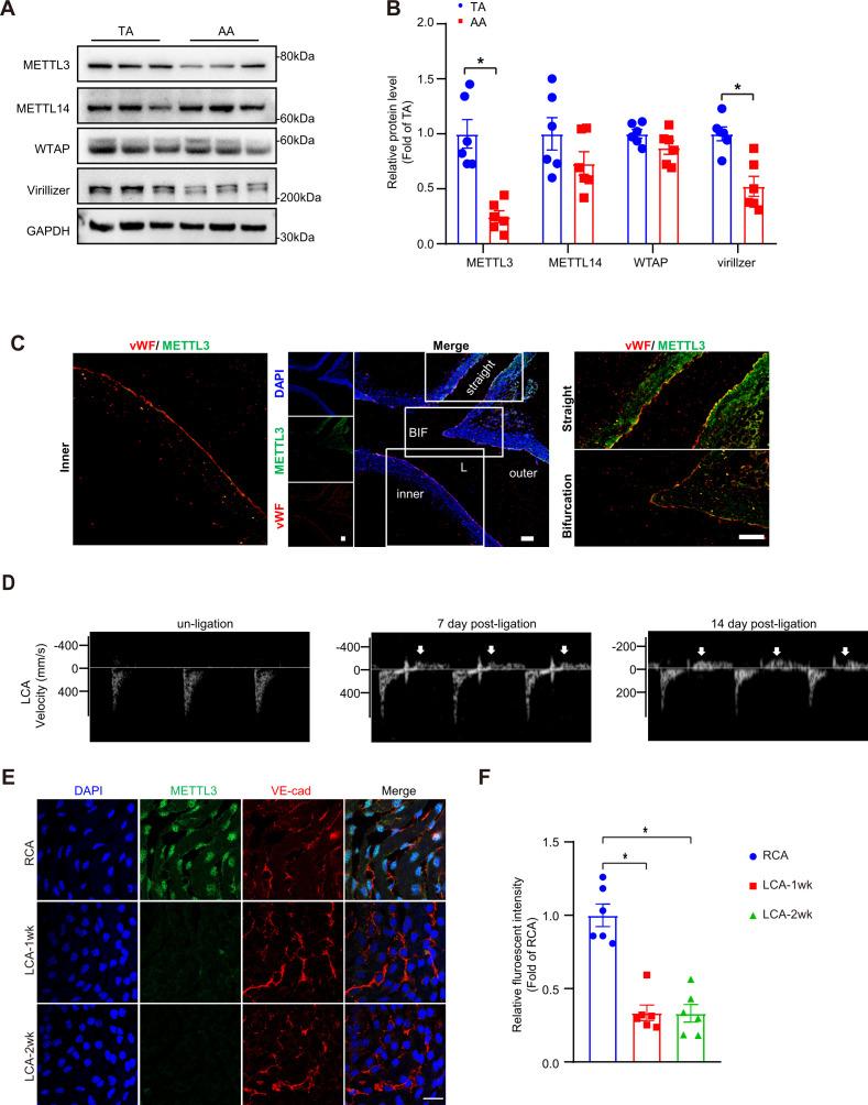
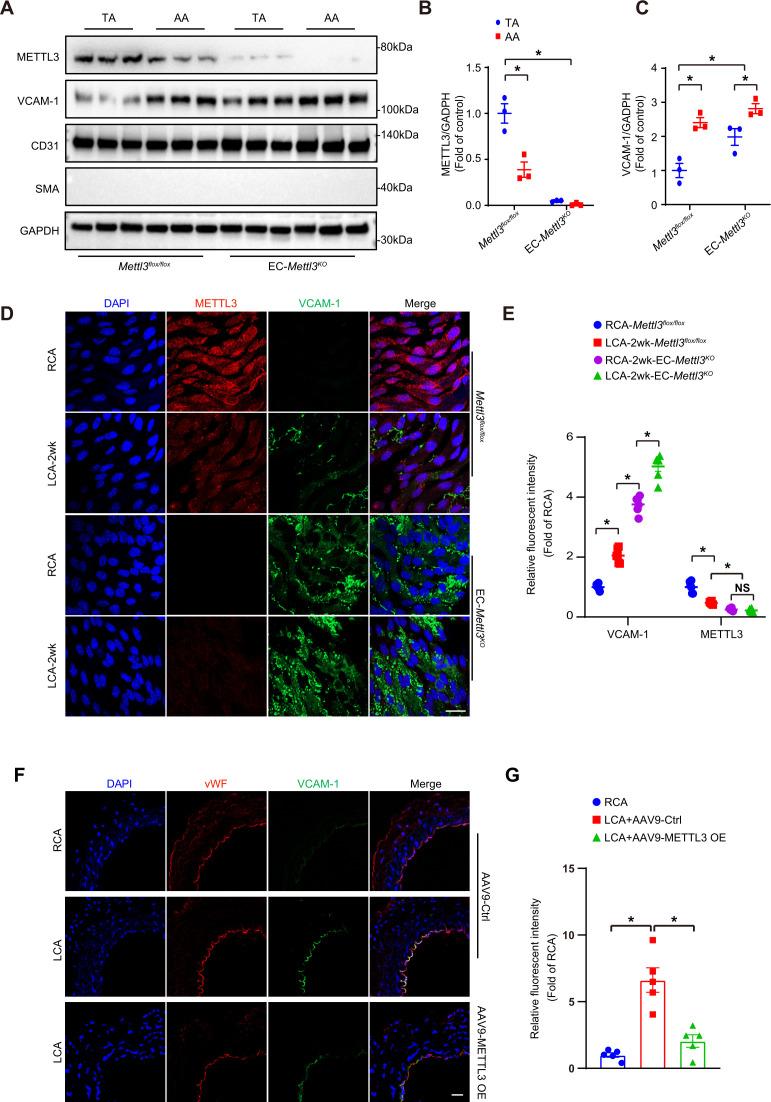
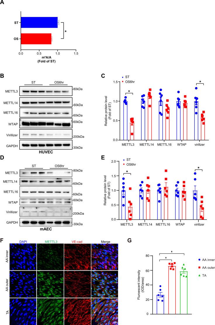
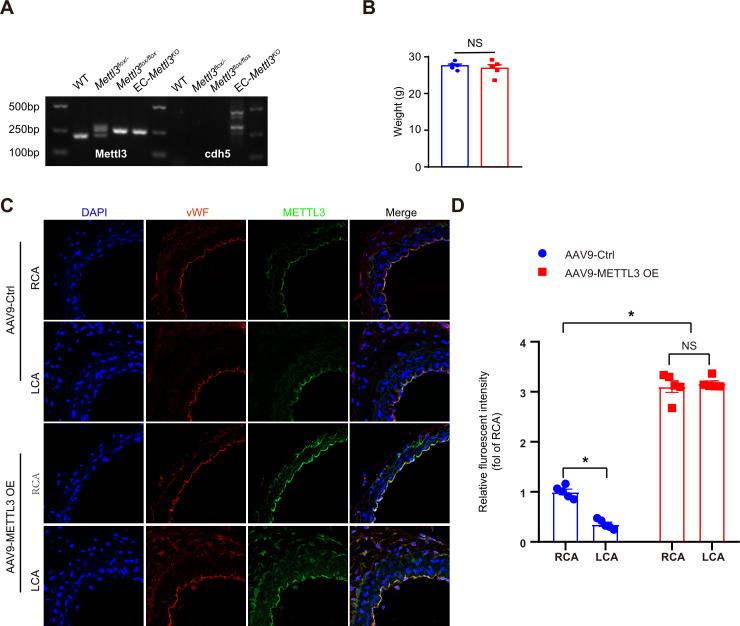
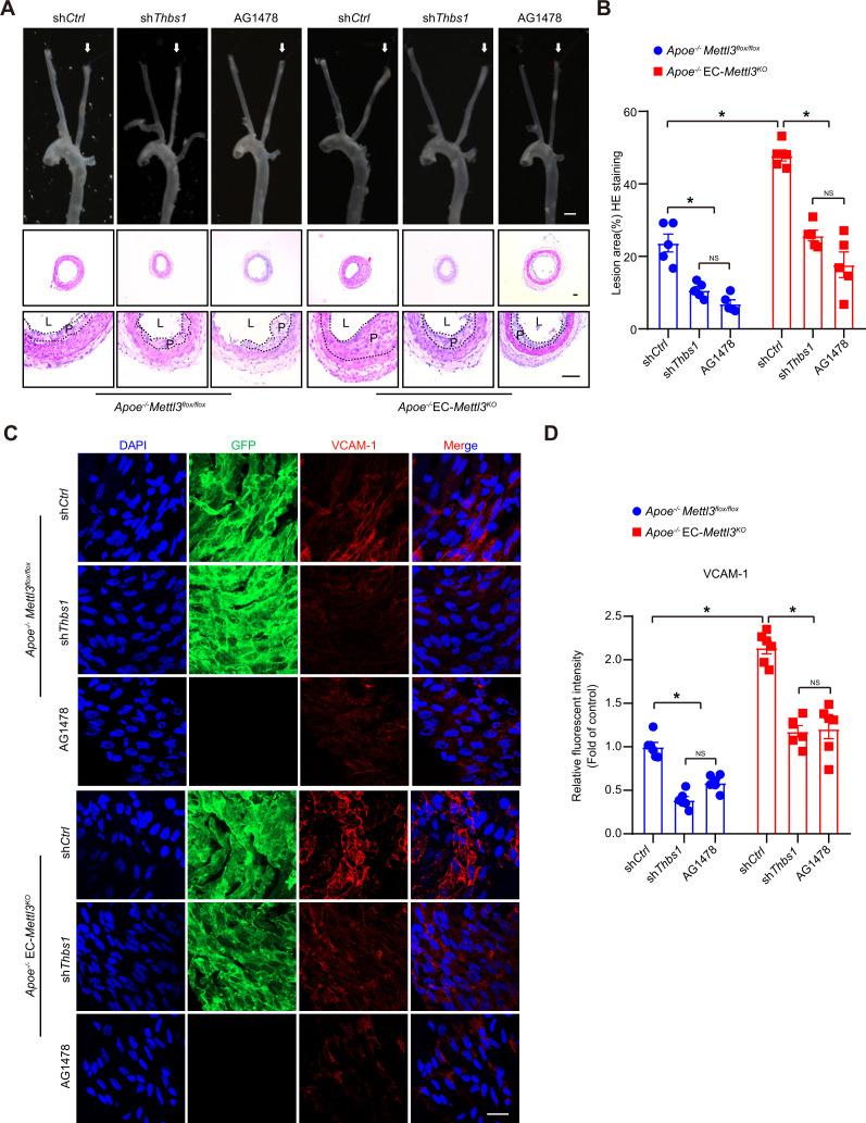
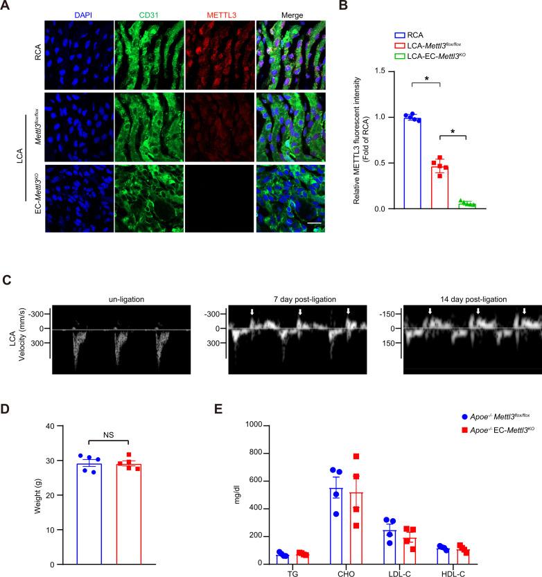
Atherosclerosis preferentially occurs in atheroprone vasculature where human umbilical vein endothelial cells are exposed to disturbed flow. Disturbed flow is associated with vascular inflammation and focal distribution. Recent studies have revealed the involvement of epigenetic regulation in atherosclerosis progression. -methyladenosine (mA) is the most prevalent internal modification of eukaryotic mRNA, but its function in endothelial atherogenic progression remains unclear. Here, we show that mA mediates the epidermal growth factor receptor (EGFR) signaling pathway during EC activation to regulate the atherosclerotic process. Oscillatory stress (OS) reduced the expression of methyltransferase like 3 (METTL3), the primary mA methyltransferase. Through mA sequencing and functional studies, we determined that mA mediates the mRNA decay of the vascular pathophysiology gene which leads to EC dysfunction. mA modification of the 3' untranslated regions (3'UTR) accelerated its mRNA degradation. Double mutation of the 3'UTR abolished METTL3-induced luciferase activity. Adenovirus-mediated METTL3 overexpression significantly reduced EGFR activation and endothelial dysfunction in the presence of OS. Furthermore, thrombospondin-1 (TSP-1), an EGFR ligand, was specifically expressed in atheroprone regions without being affected by METTL3. Inhibition of the TSP-1/EGFR axis by using shRNA and AG1478 significantly ameliorated atherogenesis. Overall, our study revealed that METTL3 alleviates endothelial atherogenic progression through mA-dependent stabilization of mRNA, highlighting the important role of RNA transcriptomics in atherosclerosis regulation.

摘要

动脉粥样硬化优先发生在易发生动脉粥样硬化的血管中,人脐静脉内皮细胞暴露于紊乱的血流中。紊乱的血流与血管炎症和局灶性分布有关。最近的研究揭示了表观遗传调控在动脉粥样硬化进展中的作用。N6-甲基腺苷(m6A)是真核 mRNA 中最普遍的内部修饰,但它在血管内皮动脉粥样硬化进展中的功能尚不清楚。在这里,我们表明,m6A 在 EC 激活过程中调节表皮生长因子受体(EGFR)信号通路,以调节动脉粥样硬化过程。振荡应激(OS)降低了主要 m6A 甲基转移酶样 3(METTL3)的表达。通过 m6A 测序和功能研究,我们确定 m6A 介导血管病理生理学基因的 mRNA 衰变,导致 EC 功能障碍。 的 3'非翻译区(3'UTR)的 m6A 修饰加速了其 mRNA 的降解。UTR 的双突变消除了 METTL3 诱导的荧光素酶活性。腺病毒介导的 METTL3 过表达在 OS 存在下显著降低了 EGFR 激活和内皮功能障碍。此外,作为 EGFR 配体的血小板反应蛋白 1(TSP-1)在易发生动脉粥样硬化的区域特异性表达,不受 METTL3 的影响。使用 shRNA 和 AG1478 抑制 TSP-1/EGFR 轴显著改善了动脉粥样硬化形成。总的来说,我们的研究表明,METTL3 通过 m6A 依赖性稳定 mRNA 减轻内皮动脉粥样硬化进展,突出了 RNA 转录组学在动脉粥样硬化调节中的重要作用。

https://cdn.ncbi.nlm.nih.gov/pmc/blobs/c22a/8794471/3611427de938/elife-69906-fig1.jpg

文献AI研究员

20分钟写一篇综述,助力文献阅读效率提升50倍。

立即体验

用中文搜PubMed

大模型驱动的PubMed中文搜索引擎

马上搜索

文档翻译

学术文献翻译模型,支持多种主流文档格式。

立即体验