Suppr超能文献

坏死性凋亡与凋亡在去卵巢诱导的骨质疏松症中的比较。

Comparison of Necroptosis With Apoptosis for OVX-Induced Osteoporosis.

作者信息

He Bin, Zhu Yongjun, Cui Hongwang, Sun Bo, Su Tian, Wen Peng

机构信息

Department of Spine and Osteopathic Surgery, The First Affiliated Hospital of Hainan Medical University, Haikou, China.

Department of Orthopedics, The First Affiliated Hospital of Chongqing Medical University, Chongqing, China.

出版信息

Front Mol Biosci. 2021 Dec 24;8:790613. doi: 10.3389/fmolb.2021.790613. eCollection 2021.

Abstract

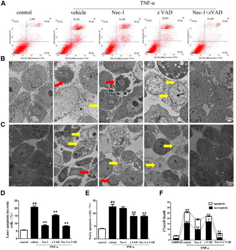
As one common kind of osteoporosis, postmenopausal osteoporosis (PMOP) is associated with the death and excessive loss of osteocytes. Estrogen deficiency of PMOP can cause osteocyte death by regulating necroptosis and apoptosis, but their roles in POMP have not been compared. In the present study, ovariectomy (OVX)-induced rat and murine long bone osteocyte Y4 (MLO-Y4) cells were used to compare the influence of necroptosis and apoptosis on osteocyte death and bone loss. Benzyloxycarbonyl-Val-Ala-Asp (zVAD) and necrostatin-1 (Nec-1) were used to specifically block cell apoptosis and necroptosis, respectively. OVX rats and MLO-Y4 cells were divided into zVAD group, Nec-1 group, zVAD + Nec-1 group, vehicle, and control group. The tibial plateaus of the rat model were harvested at 8 weeks after OVX and were analyzed by micro-computed tomography, transmission electron microscopy (TEM), the transferase dUTP nick end labeling assay, and western blot. The death of MLO-Y4 was stimulated by TNF-α and was measured by flow cytometry and TEM. The results found that necroptosis and apoptosis were both responsible for the death and excessive loss of osteocytes, as well as bone loss in OVX-induced osteoporosis, and furthermore necroptosis may generate greater impact on the death of osteocytes than apoptosis. Necroptotic death of osteocytes was mainly regulated by the receptor-interacting protein kinase 3 signaling pathway. Collectively, inhibition of necroptosis may produce better efficacy in reducing osteocyte loss than that of apoptosis, and combined blockade of necroptosis and apoptosis provide new insights into preventing and treating PMOP.

摘要

作为一种常见的骨质疏松症,绝经后骨质疏松症(PMOP)与骨细胞的死亡和过度丢失有关。PMOP的雌激素缺乏可通过调节坏死性凋亡和凋亡导致骨细胞死亡,但它们在PMOP中的作用尚未得到比较。在本研究中,采用卵巢切除(OVX)诱导的大鼠和小鼠长骨骨细胞Y4(MLO-Y4)细胞来比较坏死性凋亡和凋亡对骨细胞死亡和骨质流失的影响。分别使用苄氧羰基-Val-Ala-Asp(zVAD)和坏死抑制因子-1(Nec-1)特异性阻断细胞凋亡和坏死性凋亡。将OVX大鼠和MLO-Y4细胞分为zVAD组、Nec-1组、zVAD + Nec-1组、溶剂对照组和正常对照组。在OVX术后8周采集大鼠模型的胫骨平台,通过显微计算机断层扫描、透射电子显微镜(TEM)、末端脱氧核苷酸转移酶介导的缺口末端标记法和蛋白质印迹法进行分析。用肿瘤坏死因子-α(TNF-α)刺激MLO-Y4细胞死亡,并通过流式细胞术和TEM进行检测。结果发现,坏死性凋亡和凋亡均与OVX诱导的骨质疏松症中骨细胞的死亡、过度丢失以及骨质流失有关,而且坏死性凋亡对骨细胞死亡的影响可能比凋亡更大。骨细胞的坏死性凋亡主要受受体相互作用蛋白激酶3信号通路调控。总体而言,抑制坏死性凋亡在减少骨细胞丢失方面可能比抑制凋亡产生更好的效果,同时阻断坏死性凋亡和凋亡为预防和治疗PMOP提供了新的思路。

https://cdn.ncbi.nlm.nih.gov/pmc/blobs/3b85/8740137/d1fbf0b3ffcb/fmolb-08-790613-g001.jpg

文献AI研究员

20分钟写一篇综述,助力文献阅读效率提升50倍。

立即体验

用中文搜PubMed

大模型驱动的PubMed中文搜索引擎

马上搜索

文档翻译

学术文献翻译模型,支持多种主流文档格式。

立即体验