Suppr超能文献

肿瘤坏死因子-α通过增加雌激素缺乏性骨质疏松症中 P2X7 受体促进 BMHSC 分化。

Tumour necrosis factor-α promotes BMHSC differentiation by increasing P2X7 receptor in oestrogen-deficient osteoporosis.

机构信息

Department of Orthopedic Trauma Surgery, Shanghai Changzheng Hospital, Shanghai, China.

Department of Orthopaedics, General Hospital of Northern Theater Command, Shenyang, China.

出版信息

J Cell Mol Med. 2020 Dec;24(24):14316-14324. doi: 10.1111/jcmm.16048. Epub 2020 Nov 9.

Abstract

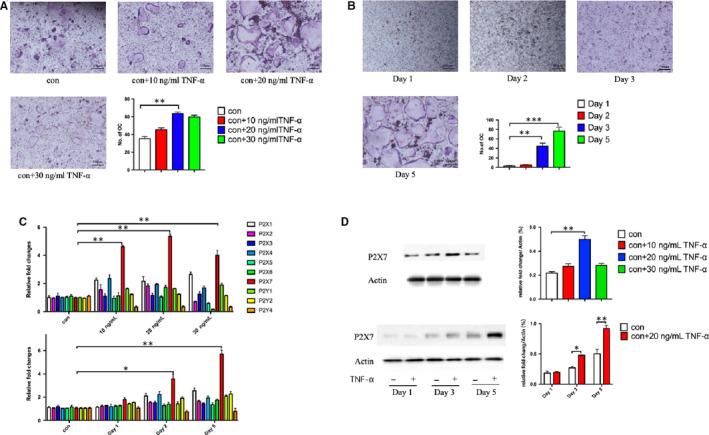
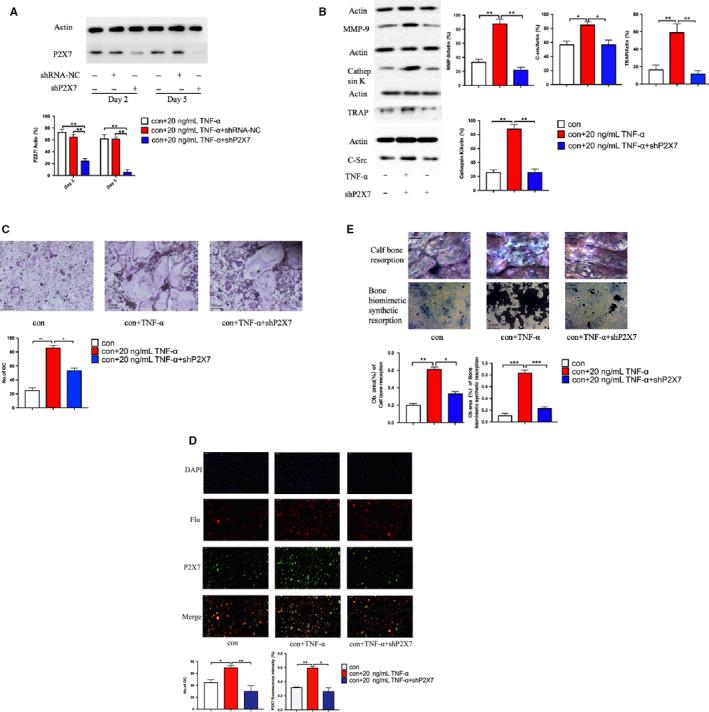
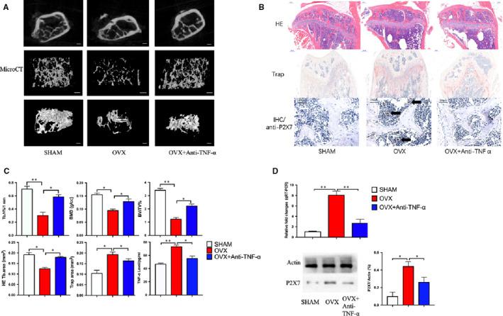
The exact mechanism of tumour necrosis factor α (TNF-α) promoting osteoclast differentiation is not completely clear. A variety of P2 purine receptor subtypes have been confirmed to be widely involved in bone metabolism. Thus, the purpose of this study was to explore whether P2 receptor is involved in the differentiation of osteoclasts. Mouse bone marrow haematopoietic stem cells (BMHSCs) were co-cultured with TNF-α to explore the effect of TNF-α on osteoclast differentiation and bone resorption capacity in vitro, and changes in the P2 receptor were detected at the same time. The P2 receptor was silenced and overexpressed to explore the effect on differentiation of BMHSCs into osteoclasts. In an in vivo experiment, the animal model of PMOP was established in ovariectomized mice, and anti-TNF-α intervention was used to detect the ability of BMHCs to differentiate into osteoclasts as well as the expression of the P2 receptor. It was confirmed in vitro that TNF-α at a concentration of 20 ng/mL up-regulated the P2X7 receptor of BMHSCs through the PI3k/Akt signalling pathway, promoted BMHSCs to differentiate into a large number of osteoclasts and enhanced bone resorption. In vivo experiments showed that more P2X7 receptor positive osteoclasts were produced in postmenopausal osteoporotic mice. Anti-TNF-α could significantly delay the progression of PMOP by inhibiting the production of osteoclasts. Overall, our results revealed a novel function of the P2X7 receptor and suggested that suppressing the P2X7 receptor may be an effective strategy to delay bone formation in oestrogen deficiency-induced osteoporosis.

摘要

肿瘤坏死因子 α(TNF-α)促进破骨细胞分化的确切机制尚不完全清楚。已经证实多种嘌呤 P2 受体亚型广泛参与骨代谢。因此,本研究旨在探讨 P2 受体是否参与破骨细胞的分化。体外共培养小鼠骨髓造血干细胞(BMHSCs)与 TNF-α,探讨 TNF-α对体外破骨细胞分化和骨吸收能力的影响,同时检测 P2 受体的变化。沉默和过表达 P2 受体,探讨其对 BMHSCs 向破骨细胞分化的影响。在体内实验中,建立去卵巢骨质疏松症(PMOP)动物模型,采用抗 TNF-α 干预,检测 BMHCs 向破骨细胞分化的能力以及 P2 受体的表达。体外证实浓度为 20ng/mL 的 TNF-α 通过 PI3k/Akt 信号通路上调 BMHSCs 的 P2X7 受体,促进 BMHSCs 分化为大量破骨细胞并增强骨吸收。体内实验表明绝经后骨质疏松症小鼠中产生了更多 P2X7 受体阳性的破骨细胞。抗 TNF-α 可通过抑制破骨细胞的产生显著延缓 PMOP 的进展。综上所述,本研究揭示了 P2X7 受体的新功能,并提示抑制 P2X7 受体可能是延迟雌激素缺乏诱导的骨质疏松症骨形成的有效策略。

https://cdn.ncbi.nlm.nih.gov/pmc/blobs/713e/7753841/d3ae12d56eba/JCMM-24-14316-g001.jpg

文献AI研究员

20分钟写一篇综述,助力文献阅读效率提升50倍。

立即体验

用中文搜PubMed

大模型驱动的PubMed中文搜索引擎

马上搜索

文档翻译

学术文献翻译模型,支持多种主流文档格式。

立即体验