Suppr超能文献

Akt 抑制作为预处理手段以保护肾细胞免于缺氧。

Akt Inhibition as Preconditioning Treatment to Protect Kidney Cells against Anoxia.

机构信息

Laboratory of Cellular and Molecular Biology, Center for Cancer Research, National Cancer Institute, Bethesda, MD 20892, USA.

Université Côte d'Azur, CNRS, LP2M, 06103 Nice, France.

出版信息

Int J Mol Sci. 2021 Dec 23;23(1):152. doi: 10.3390/ijms23010152.

Abstract

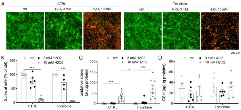
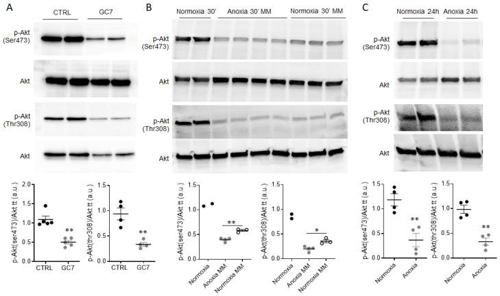
Lesions issued from the ischemia/reperfusion (I/R) stress are a major challenge in human pathophysiology. Of human organs, the kidney is highly sensitive to I/R because of its high oxygen demand and poor regenerative capacity. Previous studies have shown that targeting the hypusination pathway of eIF5A through GC7 greatly improves ischemic tolerance and can be applied successfully to kidney transplants. The protection process correlates with a metabolic shift from oxidative phosphorylation to glycolysis. Because the protein kinase B Akt is involved in ischemic protective mechanisms and glucose metabolism, we looked for a link between the effects of GC7 and Akt in proximal kidney cells exposed to anoxia or the mitotoxic myxothiazol. We found that GC7 treatment resulted in impaired Akt phosphorylation at the Ser473 and Thr308 sites, so the effects of direct Akt inhibition as a preconditioning protocol on ischemic tolerance were investigated. We evidenced that Akt inhibitors provide huge protection for kidney cells against ischemia and myxothiazol. The pro-survival effect of Akt inhibitors, which is reversible, implied a decrease in mitochondrial ROS production but was not related to metabolic changes or an antioxidant defense increase. Therefore, the inhibition of Akt can be considered as a preconditioning treatment against ischemia.

摘要

缺血/再灌注(I/R)应激引起的损伤是人类病理生理学的一个主要挑战。在人类器官中,肾脏对 I/R 非常敏感,因为它的氧气需求高,再生能力差。先前的研究表明,通过 GC7 靶向 eIF5A 的 hypusination 途径可以大大提高缺血耐受性,并成功应用于肾移植。保护过程与从氧化磷酸化到糖酵解的代谢转变相关。由于蛋白激酶 B Akt 参与缺血保护机制和葡萄糖代谢,我们在缺氧或 mitotoxic myxothiazol 暴露的近端肾小管细胞中寻找 GC7 和 Akt 之间的联系。我们发现 GC7 处理导致 Akt 在 Ser473 和 Thr308 位点的磷酸化受损,因此研究了直接 Akt 抑制作为预处理方案对缺血耐受性的影响。我们证明 Akt 抑制剂为肾细胞提供了巨大的抗缺血和 myxothiazol 保护。Akt 抑制剂的促生存作用是可逆的,这意味着线粒体 ROS 产生减少,但与代谢变化或抗氧化防御增加无关。因此,Akt 的抑制可以被认为是一种针对缺血的预处理治疗。

https://cdn.ncbi.nlm.nih.gov/pmc/blobs/92e6/8745656/83023f0860c5/ijms-23-00152-g001.jpg

文献AI研究员

20分钟写一篇综述,助力文献阅读效率提升50倍。

立即体验

用中文搜PubMed

大模型驱动的PubMed中文搜索引擎

马上搜索

文档翻译

学术文献翻译模型,支持多种主流文档格式。

立即体验