Suppr超能文献

NLRP3 炎性小体激活调控动脉粥样硬化中血管平滑肌细胞表型转换。

NLRP3 Inflammasome Activation Controls Vascular Smooth Muscle Cells Phenotypic Switch in Atherosclerosis.

机构信息

Division of Cardiology, Foundation for Medical Research, Department of Medicine, Specialized Medicine, Faculty of Medicine, University of Geneva, Av. de la Roseraie 64, 1211 Geneva, Switzerland.

Department of Physiology and Biophysics, Institute of Biological Sciences, Federal University of Minas Gerais, Belo Horizonte 6627, Brazil.

出版信息

Int J Mol Sci. 2021 Dec 29;23(1):340. doi: 10.3390/ijms23010340.

Abstract

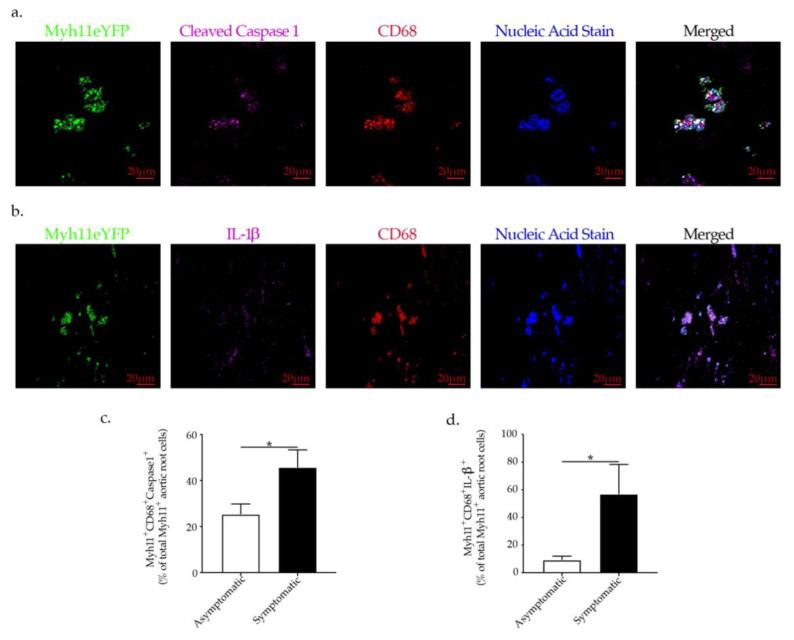
(1) Background: Monocytes and nucleotide-binding oligomerization domain-like receptor protein 3 (NLRP3) inflammasome orchestrate lipid-driven amplification of vascular inflammation promoting the disruption of the fibrous cap. The components of the NLRP3 inflammasome are expressed in macrophages and foam cells within human carotid atherosclerotic plaques and VSMCs in hypertension. Whether monocytes and NLRP3 inflammasome activation are direct triggers of VSMC phenotypic switch and plaque disruption need to be investigated. (2) Methods: The direct effect of oxLDL-activated monocytes in VSMCs co-cultured system was demonstrated via flow cytometry, qPCR, ELISA, caspase 1, and pyroptosis assay. Aortic roots of VSMCs lineage tracing mice fed normal or high cholesterol diet and human atherosclerotic plaques were used for immunofluorescence quantification of NLRP3 inflammasome activation/VSMCs phenotypic switch. (3) Results: OxLDL-activated monocytes reduced α-SMA, SM22α, , and upregulation of and macrophage markers MAC2, F4/80 and CD68 expression as well as caspase 1 activation, IL-1β secretion, and pyroptosis in VSMCs. Increased caspase 1 and IL-1β in phenotypically modified VSMCs was detected in the aortic roots of VSMCs lineage tracing mice fed high cholesterol diet and in human atherosclerotic plaques from carotid artery disease patients who experienced a stroke. (4) Conclusions: Taken together, these results provide evidence that monocyte promote VSMC phenotypic switch through VSMC NLRP3 inflammasome activation with a likely detrimental role in atherosclerotic plaque stability in human atherosclerosis.

摘要

(1)背景:单核细胞和核苷酸结合寡聚化结构域样受体蛋白 3(NLRP3)炎性小体协调脂质驱动的血管炎症放大,促进纤维帽破裂。NLRP3 炎性小体的组成部分在人颈动脉粥样硬化斑块中的巨噬细胞和泡沫细胞以及高血压中的血管平滑肌细胞(VSMC)中表达。单核细胞和 NLRP3 炎性小体的激活是否是 VSMC 表型转换和斑块破裂的直接触发因素仍需进一步研究。(2)方法:通过流式细胞术、qPCR、ELISA、caspase 1 和焦亡测定,证明了 oxLDL 激活的单核细胞在共培养系统中的 VSMC 中的直接作用。用正常或高胆固醇饮食喂养的 VSMC 谱系追踪小鼠的主动脉根部和人动脉粥样硬化斑块进行 NLRP3 炎性小体激活/VSMC 表型转换的免疫荧光定量。(3)结果:oxLDL 激活的单核细胞降低了 VSMC 中的α-SMA、SM22α、、并上调了和巨噬细胞标志物 MAC2、F4/80 和 CD68 的表达,以及 caspase 1 的激活、IL-1β 的分泌和焦亡。在喂食高胆固醇饮食的 VSMC 谱系追踪小鼠的主动脉根部和经历中风的颈动脉疾病患者的人动脉粥样硬化斑块中检测到表型修饰的 VSMC 中 caspase 1 和 IL-1β 的增加。(4)结论:综上所述,这些结果提供了证据表明,单核细胞通过 VSMC NLRP3 炎性小体的激活促进 VSMC 表型转换,在人类动脉粥样硬化中可能对动脉粥样硬化斑块稳定性产生不利影响。

https://cdn.ncbi.nlm.nih.gov/pmc/blobs/e269/8745068/3d61c57d9a19/ijms-23-00340-g001.jpg

文献AI研究员

20分钟写一篇综述,助力文献阅读效率提升50倍。

立即体验

用中文搜PubMed

大模型驱动的PubMed中文搜索引擎

马上搜索

文档翻译

学术文献翻译模型,支持多种主流文档格式。

立即体验