Suppr超能文献

刺五加苷和盾叶鬼臼苷联合应用对肿瘤细胞活力、集落生长、侵袭具有相加的抗癌作用,并能协同促进内皮细胞迁移。

Butein and Frondoside-A Combination Exhibits Additive Anti-Cancer Effects on Tumor Cell Viability, Colony Growth, and Invasion and Synergism on Endothelial Cell Migration.

机构信息

Department of Pharmacology & Therapeutics, College of Medicine & Health Sciences, United Arab Emirates University, Al Ain 17666, United Arab Emirates.

Institut National de la Santé et de la Recherche Médicale (INSERM), 75013 Paris, France.

出版信息

Int J Mol Sci. 2021 Dec 31;23(1):431. doi: 10.3390/ijms23010431.

Abstract

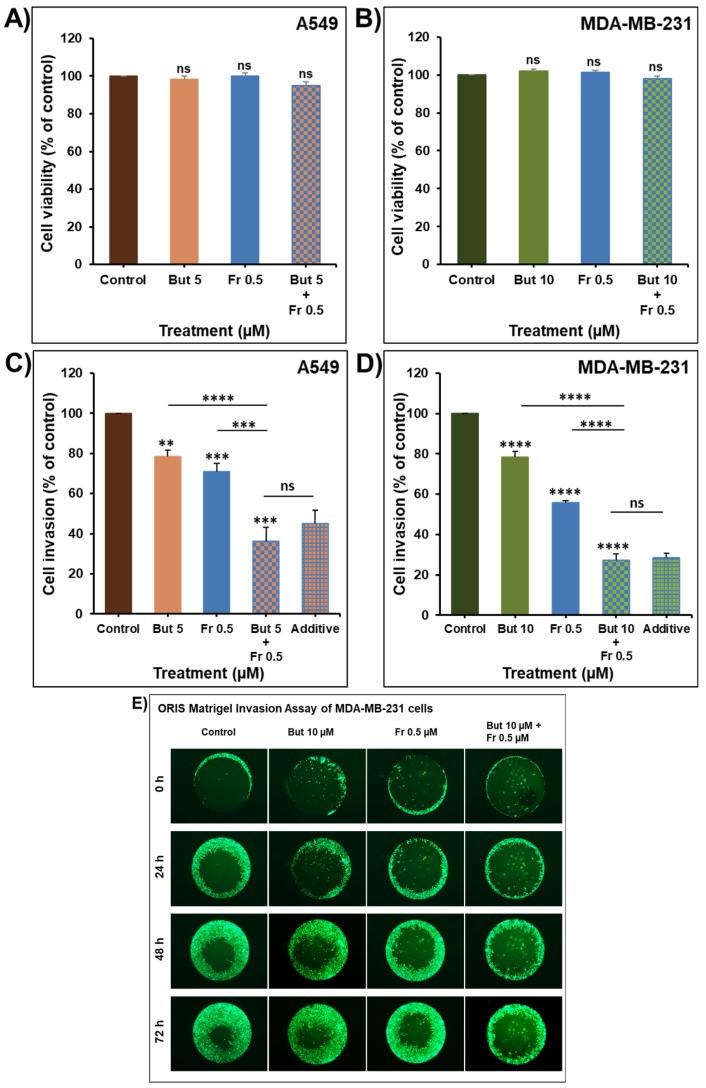
Despite the significant advances in targeted- and immuno-therapies, lung and breast cancer are at the top list of cancer incidence and mortality worldwide as of 2020. Combination therapy consisting of a mixture of different drugs taken at once is currently the main approach in cancer management. Natural compounds are extensively investigated for their promising anti-cancer potential. This study explored the anti-cancer potential of butein, a biologically active flavonoid, on two major solid tumors, namely, A549 lung and MDA-MB-231 breast cancer cells alone and in combination with another natural anti-cancer compound, frondoside-A. We demonstrated that butein decreases A549 and MDA-MB-231 cancer cell viability and colony growth in vitro in addition to tumor growth on chick embryo chorioallantoic membrane (CAM) in vivo without inducing any noticeable toxicity. Additionally, non-toxic concentrations of butein significantly reduced the migration and invasion of both cell lines, suggesting its potential anti-metastatic effect. We showed that butein anti-cancer effects are due, at least in part, to a potent inhibition of STAT3 phosphorylation, leading to PARP cleavage and consequently cell death. Moreover, we demonstrated that combining butein with frondoside-A leads to additive effects on inhibiting A549 and MDA-MB-231 cellular viability, induction of caspase 3/7 activity, inhibition of colony growth, and inhibition of cellular migration and invasion. This combination reached a synergistic effect on the inhibition of HUVECs migration in vitro. Collectively, this study provides sufficient rationale to further carry out animal studies to confirm the relevance of these compounds' combination in cancer therapy.

摘要

尽管在靶向治疗和免疫治疗方面取得了重大进展,但截至 2020 年,肺癌和乳腺癌仍是全球癌症发病率和死亡率最高的癌症。联合治疗是目前癌症治疗的主要方法,包括同时使用多种不同的药物。天然化合物因其有希望的抗癌潜力而被广泛研究。本研究探讨了生物活性黄酮布替丁对两种主要实体瘤(即 A549 肺癌和 MDA-MB-231 乳腺癌)的单独和联合另一种天然抗癌化合物 frondoside-A 的抗癌潜力。我们证明了布替丁在体外降低 A549 和 MDA-MB-231 癌细胞的活力和集落生长,以及体内在鸡胚绒毛尿囊膜(CAM)上的肿瘤生长,而没有诱导任何明显的毒性。此外,非毒性浓度的布替丁显著降低了两种细胞系的迁移和侵袭,表明其具有潜在的抗转移作用。我们表明,布替丁的抗癌作用至少部分是由于强烈抑制 STAT3 磷酸化,导致 PARP 切割,从而导致细胞死亡。此外,我们证明了布替丁与 frondoside-A 的联合使用对抑制 A549 和 MDA-MB-231 细胞活力、诱导 caspase 3/7 活性、抑制集落生长以及抑制细胞迁移和侵袭具有相加作用。这种联合在体外抑制 HUVECs 迁移方面达到了协同作用。总之,本研究为进一步开展动物研究提供了充分的依据,以证实这些化合物联合应用于癌症治疗的相关性。

https://cdn.ncbi.nlm.nih.gov/pmc/blobs/f725/8745659/ce78106adb26/ijms-23-00431-g001.jpg

文献AI研究员

20分钟写一篇综述,助力文献阅读效率提升50倍。

立即体验

用中文搜PubMed

大模型驱动的PubMed中文搜索引擎

马上搜索

文档翻译

学术文献翻译模型,支持多种主流文档格式。

立即体验