Suppr超能文献

巴西绿蜂胶提取物及其成分 Artepillin C 的抗应激潜力的分子见解。

Molecular Insights into the Antistress Potentials of Brazilian Green Propolis Extract and Its Constituent Artepillin C.

机构信息

AIST-INDIA DAILAB, DBT-AIST International Center for Translational & Environmental Research (DAICENTER), National Institute of Advanced Industrial Science & Technology (AIST), Tsukuba 305-8565, Japan.

School of Integrative & Global Majors, University of Tsukuba, Tsukuba 305-8577, Japan.

出版信息

Molecules. 2021 Dec 23;27(1):80. doi: 10.3390/molecules27010080.

Abstract

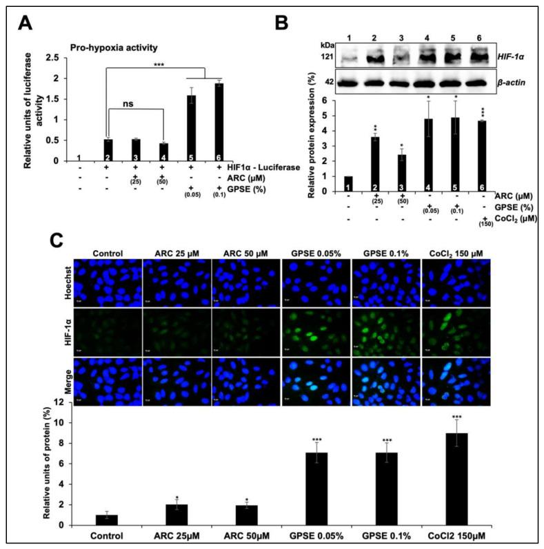
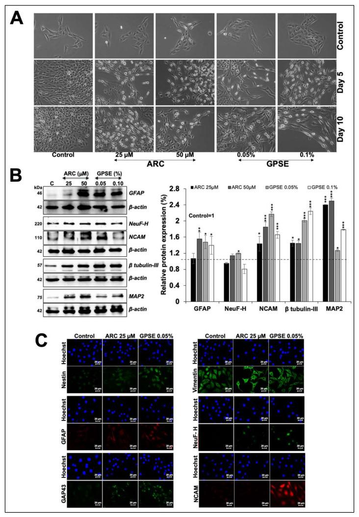
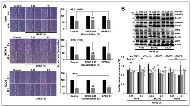
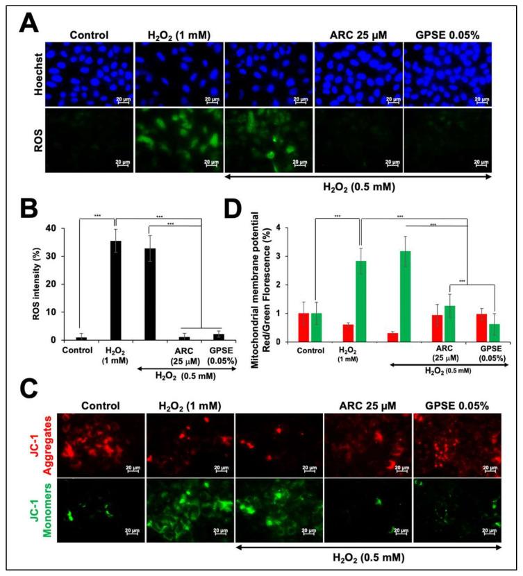
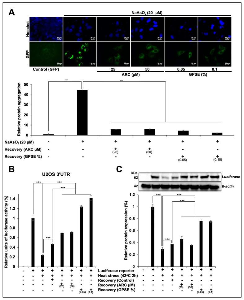
Propolis, also known as bee-glue, is a resinous substance produced by honeybees from materials collected from plants they visit. It contains mixtures of wax and bee enzymes and is used by bees as a building material in their hives and by humans for different purposes in traditional healthcare practices. Although the composition of propolis has been shown to depend on its geographic location, climatic zone, and local flora; two largely studied types of propolis: (i) New Zealand and (ii) Brazilian green propolis have been shown to possess Caffeic Acid Phenethyl Ester (CAPE) and Artepillin C (ARC) as the main bioactive constituents, respectively. We have earlier reported that CAPE and ARC possess anticancer activities, mediated by abrogation of mortalin-p53 complex and reactivation of p53 tumor suppressor function. Like CAPE, Artepillin C (ARC) and the supercritical extract of green propolis (GPSE) showed potent anticancer activity. In this study, we recruited low doses of GPSE and ARC (that did not affect either cancer cell proliferation or migration) to investigate their antistress potential using in vitro cell based assays. We report that both GPSE and ARC have the capability to disaggregate metal- and heat-induced aggregated proteins. Metal-induced aggregation of GFP was reduced by fourfold in GPSE- as well as ARC-treated cells. Similarly, whereas heat-induced misfolding of luciferase protein showed 80% loss of activity, the cells treated with either GPSE or ARC showed 60-80% recovery. Furthermore, we demonstrate their pro-hypoxia (marked by the upregulation of HIF-1α) and neuro-differentiation (marked by differentiation morphology and upregulation of expression of GFAP, β-tubulin III, and MAP2). Both GPSE and ARC also offered significant protection against oxidative stress and, hence, may be useful in the treatment of old age-related brain pathologies.

摘要

蜂胶,也被称为蜜蜂胶,是由蜜蜂从它们所访问的植物中采集的材料制成的一种树脂状物质。它含有蜡和蜜蜂酶的混合物,被蜜蜂用作蜂巢的建筑材料,而人类则在传统的医疗保健实践中出于不同的目的使用蜂胶。尽管蜂胶的成分已被证明取决于其地理位置、气候带和当地植物群;但两种研究较多的蜂胶类型:(i)新西兰和(ii)巴西绿蜂胶已被证明分别含有咖啡酸苯乙酯(CAPE)和 Artepillin C(ARC)作为主要的生物活性成分。我们之前曾报道过,CAPE 和 ARC 通过消除 mortalin-p53 复合物和重新激活 p53 肿瘤抑制功能,具有抗癌活性。与 CAPE 一样,Artepillin C(ARC)和绿蜂胶的超临界提取物(GPSE)也表现出强大的抗癌活性。在这项研究中,我们招募了低剂量的 GPSE 和 ARC(既不影响癌细胞的增殖也不影响其迁移),使用体外细胞基础测定法来研究它们的抗应激潜力。我们报告说,GPSE 和 ARC 都有能力使金属诱导和热诱导的聚集蛋白解聚。在 GPSE 和 ARC 处理的细胞中,GFP 的金属诱导聚集减少了四倍。同样,尽管热诱导的荧光素酶蛋白错误折叠导致活性丧失 80%,但用 GPSE 或 ARC 处理的细胞显示出 60-80%的恢复。此外,我们证明了它们的促缺氧(以 HIF-1α 的上调为标志)和神经分化(以分化形态和 GFAP、β-微管蛋白 III 和 MAP2 的表达上调为标志)。GPSE 和 ARC 还对氧化应激提供了显著的保护作用,因此可能对老年相关的脑病理学的治疗有用。

https://cdn.ncbi.nlm.nih.gov/pmc/blobs/1b86/8746355/76c900404e0c/molecules-27-00080-g001.jpg

文献AI研究员

20分钟写一篇综述,助力文献阅读效率提升50倍。

立即体验

用中文搜PubMed

大模型驱动的PubMed中文搜索引擎

马上搜索

文档翻译

学术文献翻译模型,支持多种主流文档格式。

立即体验