Suppr超能文献

鉴定咖啡酸苯乙酯(CAPE)为一种有效的神经分化天然化合物,其可改善神经退行性疾病动物模型中的认知和生理功能。

Identification of Caffeic Acid Phenethyl Ester (CAPE) as a Potent Neurodifferentiating Natural Compound That Improves Cognitive and Physiological Functions in Animal Models of Neurodegenerative Diseases.

作者信息

Konar Arpita, Kalra Rajkumar Singh, Chaudhary Anupama, Nayak Aashika, Guruprasad Kanive P, Satyamoorthy Kapaettu, Ishida Yoshiyuki, Terao Keiji, Kaul Sunil C, Wadhwa Renu

机构信息

AIST-INDIA DAILAB, DBT-AIST International Center for Translational and Environmental Research (DAICENTER), National Institute of Advanced Industrial Science and Technology (AIST), Tsukuba, Japan.

CSIR-Institute of Genomics and Integrative Biology, New Delhi, India.

出版信息

Front Aging Neurosci. 2020 Nov 10;12:561925. doi: 10.3389/fnagi.2020.561925. eCollection 2020.

Abstract

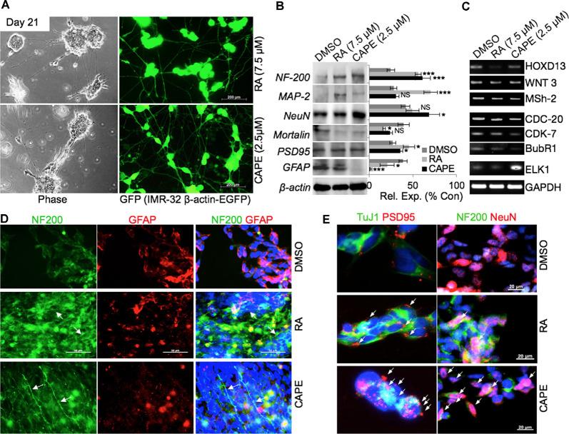
Cell-based screening of bioactive compounds has served as an important gateway in drug discovery. In the present report, using human neuroblastoma cells and enrolling an extensive three-step screening of 57 phytochemicals, we have identified caffeic acid phenethyl ester (CAPE) as a potent neurodifferentiating natural compound. Analyses of control and CAPE-induced neurodifferentiated cells revealed: (i) modulation of several key proteins (NF200, MAP-2, NeuN, PSD95, Tuj1, GAP43, and GFAP) involved in neurodifferentiation process; and (ii) attenuation of neuronal stemness (HOXD13, WNT3, and Msh-2) and proliferation-promoting (CDC-20, CDK-7, and BubR1) proteins. We anticipated that the neurodifferentiation potential of CAPE may be beneficial for the treatment of neurodegenerative diseases and tested it using the model of Alzheimer's disease (AD) and mice model of amnesia/loss of memory. In both models, CAPE exhibited improved disease symptoms and activation of physiological functions. Remarkably, CAPE-treated mice showed increased levels of neurotrophin-BDNF, neural progenitor marker-Nestin, and differentiation marker-NeuN, both in the cerebral cortex and hippocampus. Taken together, we demonstrate the differentiation-inducing and therapeutic potential of CAPE for neurodegenerative diseases.

摘要

基于细胞的生物活性化合物筛选已成为药物发现的重要途径。在本报告中,我们使用人类神经母细胞瘤细胞,并对57种植物化学物质进行了广泛的三步筛选,确定了咖啡酸苯乙酯(CAPE)是一种有效的神经分化天然化合物。对对照细胞和CAPE诱导的神经分化细胞的分析表明:(i)参与神经分化过程的几种关键蛋白(NF200、MAP-2、NeuN、PSD95、Tuj1、GAP43和GFAP)发生了调节;(ii)神经元干性蛋白(HOXD13、WNT3和Msh-2)以及促进增殖的蛋白(CDC-20、CDK-7和BubR1)减少。我们预计CAPE的神经分化潜力可能对神经退行性疾病的治疗有益,并使用阿尔茨海默病(AD)模型和失忆/记忆丧失小鼠模型进行了测试。在这两种模型中,CAPE均表现出改善的疾病症状和生理功能的激活。值得注意的是,经CAPE处理的小鼠在大脑皮层和海马体中,神经营养因子BDNF、神经祖细胞标志物Nestin和分化标志物NeuN的水平均有所升高。综上所述,我们证明了CAPE对神经退行性疾病具有诱导分化和治疗的潜力。

https://cdn.ncbi.nlm.nih.gov/pmc/blobs/e8bd/7685006/75e934b78ef2/fnagi-12-561925-g0001.jpg

文献AI研究员

20分钟写一篇综述,助力文献阅读效率提升50倍。

立即体验

用中文搜PubMed

大模型驱动的PubMed中文搜索引擎

马上搜索

文档翻译

学术文献翻译模型,支持多种主流文档格式。

立即体验