Suppr超能文献

核体聚集与非洲锥虫中活跃的 VSG 表达位点相关联。

An assembly of nuclear bodies associates with the active VSG expression site in African trypanosomes.

机构信息

Department of Life Sciences, Sir Alexander Fleming Building, Imperial College London, South Kensington, London, SW7 2AZ, UK.

Department of Epidemiology of Microbial Diseases, Yale School of Public Health, New Haven, CT, 06536, USA.

出版信息

Nat Commun. 2022 Jan 10;13(1):101. doi: 10.1038/s41467-021-27625-6.

Abstract

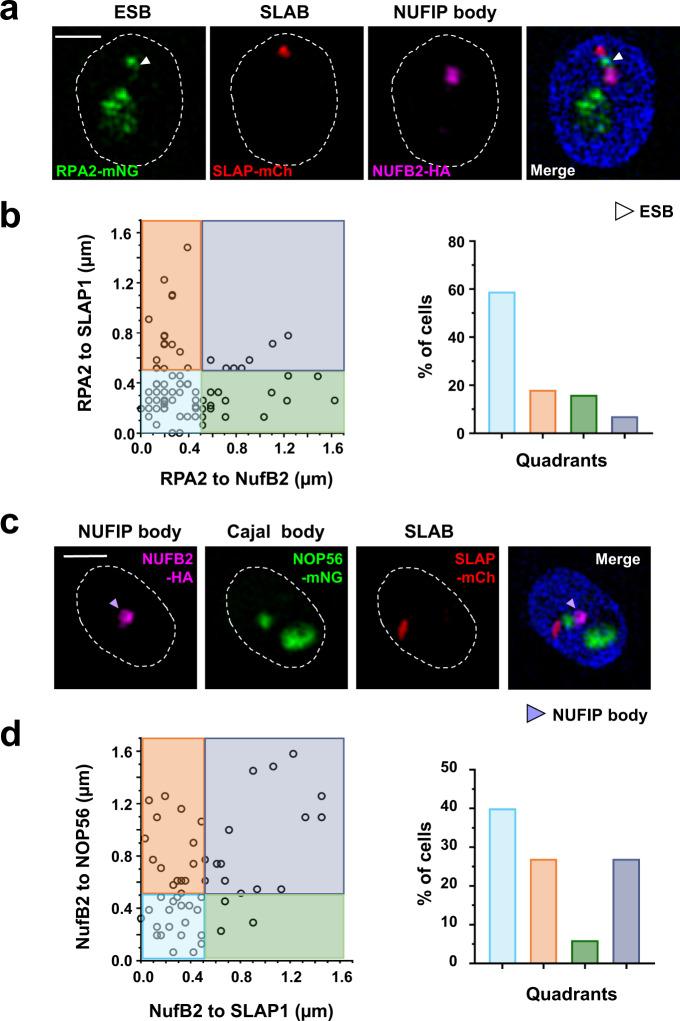
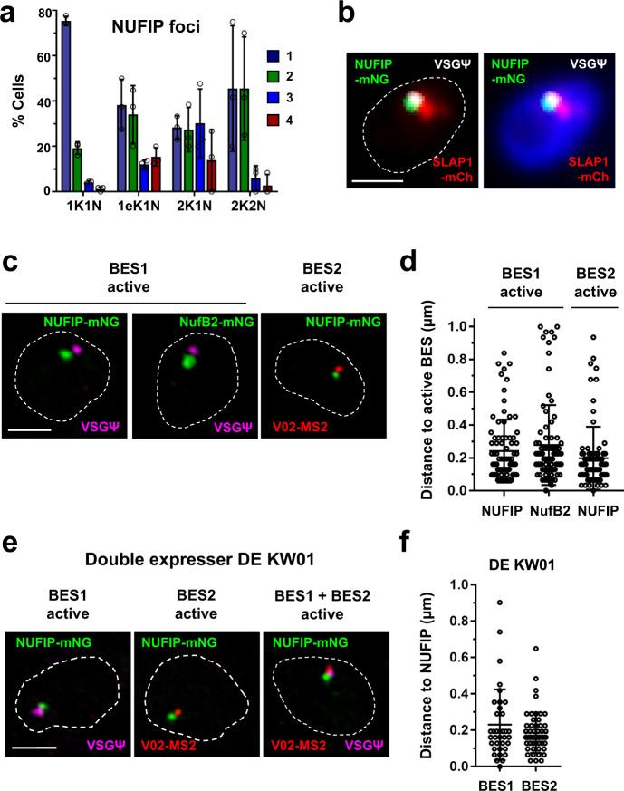
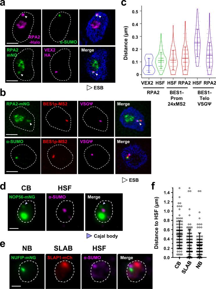
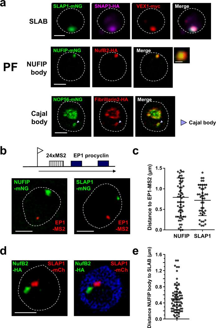
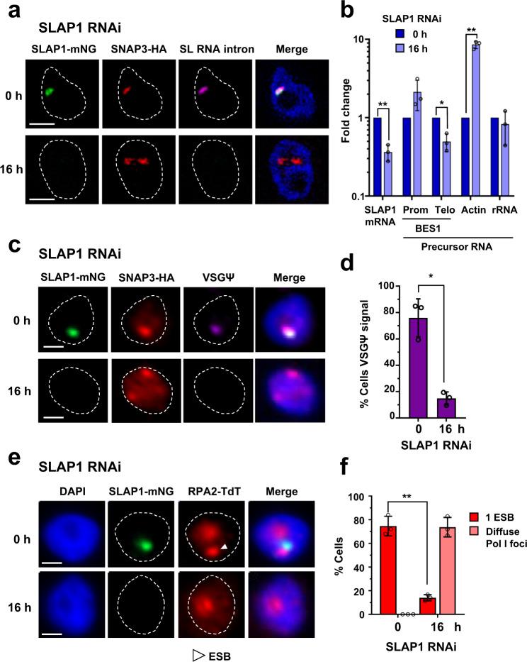
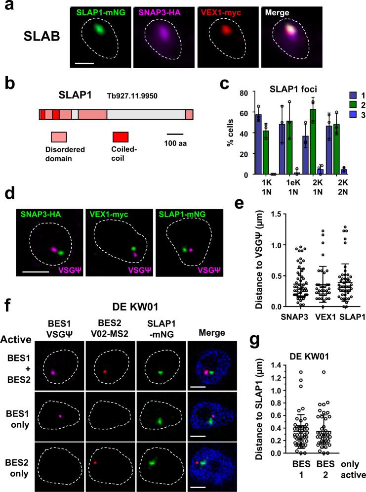
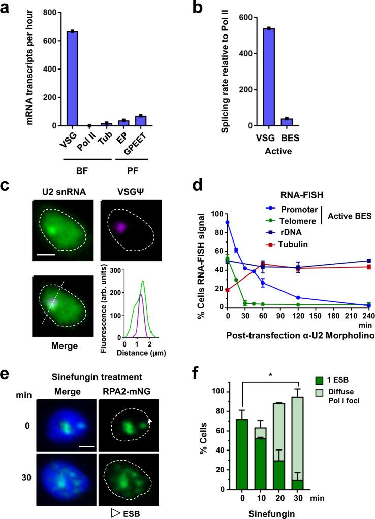
A Variant Surface Glycoprotein (VSG) coat protects bloodstream form Trypanosoma brucei. Prodigious amounts of VSG mRNA (~7-10% total) are generated from a single RNA polymerase I (Pol I) transcribed VSG expression site (ES), necessitating extremely high levels of localised splicing. We show that splicing is required for processive ES transcription, and describe novel ES-associated T. brucei nuclear bodies. In bloodstream form trypanosomes, the expression site body (ESB), spliced leader array body (SLAB), NUFIP body and Cajal bodies all frequently associate with the active ES. This assembly of nuclear bodies appears to facilitate the extraordinarily high levels of transcription and splicing at the active ES. In procyclic form trypanosomes, the NUFIP body and SLAB do not appear to interact with the Pol I transcribed procyclin locus. The congregation of a restricted number of nuclear bodies at a single active ES, provides an attractive mechanism for how monoallelic ES transcription is mediated.

摘要

变异表面糖蛋白 (VSG) 外壳可保护血液形式的布氏锥虫。大量的 VSG mRNA(约占总 RNA 的 7-10%)由单个 RNA 聚合酶 I(Pol I)转录的 VSG 表达位点 (ES) 产生,这需要极高水平的本地化剪接。我们表明剪接是连续 ES 转录所必需的,并描述了新型 ES 相关的 T. brucei 核体。在血液形式的锥虫中,表达位点体 (ESB)、拼接先导阵列体 (SLAB)、NUFIP 体和 Cajal 体都经常与活跃的 ES 相关联。这种核体的组装似乎促进了活跃 ES 处极高水平的转录和剪接。在循环形式的锥虫中,NUFIP 体和 SLAB 似乎不与 Pol I 转录的前鞭毛素基因座相互作用。在单个活跃的 ES 上聚集少数几种核体,为单等位基因 ES 转录的介导提供了一种有吸引力的机制。

https://cdn.ncbi.nlm.nih.gov/pmc/blobs/ad0f/8748868/c253d4b08e52/41467_2021_27625_Fig1_HTML.jpg

文献AI研究员

20分钟写一篇综述,助力文献阅读效率提升50倍。

立即体验

用中文搜PubMed

大模型驱动的PubMed中文搜索引擎

马上搜索

文档翻译

学术文献翻译模型,支持多种主流文档格式。

立即体验