Suppr超能文献

用于囊性纤维化治疗的外显子跳跃反义寡核苷酸。

Exon-skipping antisense oligonucleotides for cystic fibrosis therapy.

机构信息

Cold Spring Harbor Laboratory, Cold Spring Harbor, NY 11724.

Graduate Program in Genetics, Stony Brook University, Stony Brook, NY 11794.

出版信息

Proc Natl Acad Sci U S A. 2022 Jan 18;119(3). doi: 10.1073/pnas.2114858118.

Abstract

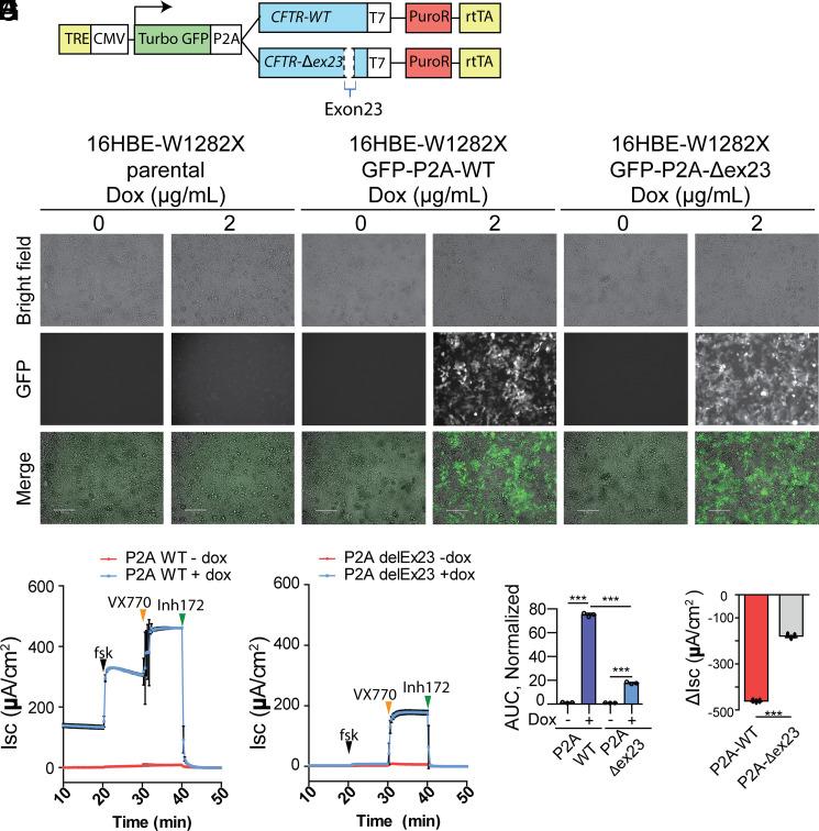
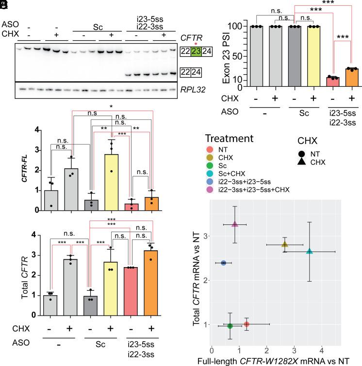
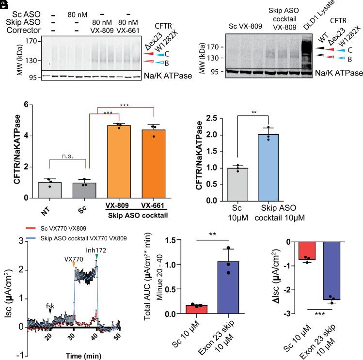
Mutations in the cystic fibrosis transmembrane conductance regulator () gene cause cystic fibrosis (CF), and the -W1282X nonsense mutation causes a severe form of CF. Although Trikafta and other CFTR-modulation therapies benefit most CF patients, targeted therapy for patients with the W1282X mutation is lacking. The CFTR-W1282X protein has residual activity but is expressed at a very low level due to nonsense-mediated messenger RNA (mRNA) decay (NMD). NMD-suppression therapy and read-through therapy are actively being researched for nonsense mutants. NMD suppression could increase the mutant mRNA, and read-through therapies may increase the levels of full-length CFTR protein. However, these approaches have limitations and potential side effects: because the NMD machinery also regulates the expression of many normal mRNAs, broad inhibition of the pathway is not desirable, and read-through drugs are inefficient partly because the mutant mRNA template is subject to NMD. To bypass these issues, we pursued an exon-skipping antisense oligonucleotide (ASO) strategy to achieve gene-specific NMD evasion. A cocktail of two splice-site-targeting ASOs induced the expression of mRNA without the premature-termination-codon-containing exon 23 (CFTR-Δex23), which is an in-frame exon. Treatment of human bronchial epithelial cells with this cocktail of ASOs that target the splice sites flanking exon 23 results in efficient skipping of exon 23 and an increase in CFTR-Δex23 protein. The splice-switching ASO cocktail increases the CFTR-mediated chloride current in human bronchial epithelial cells. Our results set the stage for developing an allele-specific therapy for CF caused by the W1282X mutation.

摘要

囊性纤维化跨膜电导调节因子 () 基因突变导致囊性纤维化 (CF),-W1282X 无义突变导致严重形式的 CF。尽管 Trikafta 和其他 CFTR 调节疗法对大多数 CF 患者有益,但针对 W1282X 突变患者的靶向治疗仍然缺乏。由于无义介导的信使 RNA (mRNA) 衰减 (NMD),CFTR-W1282X 蛋白仍具有残留活性,但表达水平极低。NMD 抑制疗法和通读疗法正在积极研究用于无义突变体。NMD 抑制可以增加突变体 mRNA,通读疗法可能增加全长 CFTR 蛋白的水平。然而,这些方法存在局限性和潜在的副作用:由于 NMD 机制还调节许多正常 mRNA 的表达,因此不希望广泛抑制该途径,并且通读药物效率低下部分是因为突变 mRNA 模板受到 NMD 的影响。为了克服这些问题,我们采用了外显子跳跃反义寡核苷酸 (ASO) 策略来实现基因特异性 NMD 逃避。两种靶向剪接位点的 ASO 混合物诱导了不含提前终止密码子的外显子 23 (CFTR-Δex23) 的 mRNA 表达,该外显子是一个框内外显子。用靶向外显子 23 侧翼剪接位点的 ASO 混合物处理人支气管上皮细胞可有效地跳过外显子 23,并增加 CFTR-Δex23 蛋白。剪接转换 ASO 混合物增加了人支气管上皮细胞中 CFTR 介导的氯离子电流。我们的结果为开发针对 W1282X 突变引起的 CF 的等位基因特异性疗法奠定了基础。

https://cdn.ncbi.nlm.nih.gov/pmc/blobs/b2e5/8784140/f0ea2362f2fe/pnas.2114858118fig01.jpg

文献AI研究员

20分钟写一篇综述,助力文献阅读效率提升50倍。

立即体验

用中文搜PubMed

大模型驱动的PubMed中文搜索引擎

马上搜索

文档翻译

学术文献翻译模型,支持多种主流文档格式。

立即体验