Suppr超能文献

CD116+ 胎儿前体细胞迁移到围生期肺,并产生人类肺泡巨噬细胞。

CD116+ fetal precursors migrate to the perinatal lung and give rise to human alveolar macrophages.

机构信息

Center for Infectious Medicine, Department of Medicine Huddinge, Karolinska Institutet, Karolinska University Hospital, Stockholm, Sweden.

Innate Immunity Unit, Institut Pasteur, Paris, France.

出版信息

J Exp Med. 2022 Feb 7;219(2). doi: 10.1084/jem.20210987. Epub 2022 Jan 12.

Abstract

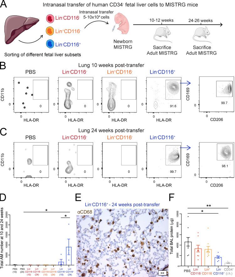
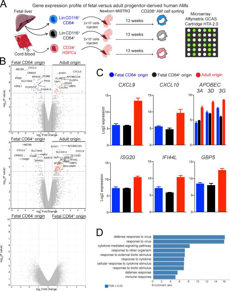
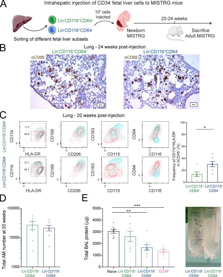
Despite their importance in lung health and disease, it remains unknown how human alveolar macrophages develop early in life. Here we define the ontogeny of human alveolar macrophages from embryonic progenitors in vivo, using a humanized mouse model expressing human cytokines (MISTRG mice). We identified alveolar macrophage progenitors in human fetal liver that expressed the GM-CSF receptor CD116 and the transcription factor MYB. Transplantation experiments in MISTRG mice established a precursor-product relationship between CD34-CD116+ fetal liver cells and human alveolar macrophages in vivo. Moreover, we discovered circulating CD116+CD64-CD115+ macrophage precursors that migrated from the liver to the lung. Similar precursors were present in human fetal lung and expressed the chemokine receptor CX3CR1. Fetal CD116+CD64- macrophage precursors had a proliferative gene signature, outcompeted adult precursors in occupying the perinatal alveolar niche, and developed into functional alveolar macrophages. The discovery of the fetal alveolar macrophage progenitor advances our understanding of human macrophage origin and ontogeny.

摘要

尽管它们在肺部健康和疾病中具有重要作用,但人类肺泡巨噬细胞在生命早期是如何发育的仍然未知。在这里,我们使用表达人类细胞因子的人源化小鼠模型(MISTRG 小鼠),从体内胚胎祖细胞定义了人类肺泡巨噬细胞的个体发生。我们在人类胎肝中鉴定出表达 GM-CSF 受体 CD116 和转录因子 MYB 的肺泡巨噬细胞祖细胞。在 MISTRG 小鼠中的移植实验确立了 CD34-CD116+胎肝细胞与体内人肺泡巨噬细胞之间的前体-产物关系。此外,我们发现了从肝脏迁移到肺部的循环 CD116+CD64-CD115+巨噬细胞前体。在人类胎肺中也存在类似的前体,并表达趋化因子受体 CX3CR1。胎肝 CD116+CD64-巨噬细胞前体具有增殖基因特征,在占据围生期肺泡龛位方面胜过成人前体,并发育为功能性肺泡巨噬细胞。胎儿肺泡巨噬细胞祖细胞的发现促进了我们对人类巨噬细胞起源和个体发生的理解。

https://cdn.ncbi.nlm.nih.gov/pmc/blobs/2b9f/8759608/677321e33477/JEM_20210987_GA.jpg

文献AI研究员

20分钟写一篇综述,助力文献阅读效率提升50倍。

立即体验

用中文搜PubMed

大模型驱动的PubMed中文搜索引擎

马上搜索

文档翻译

学术文献翻译模型,支持多种主流文档格式。

立即体验