Suppr超能文献

急性肺损伤后,募集的肺泡巨噬细胞通过产生激活素-A导致肺纤维化加重。

Exacerbation of pulmonary fibrosis following acute lung injury via activin-A production by recruited alveolar macrophages.

作者信息

Pan Ting, Feng Yinzhou, Li Yufan, Yang Yanping, Zhou Jian, Song Yuanlin

机构信息

Shanghai Key Laboratory of Lung Inflammation and Injury, Department of Pulmonary Medicine, Zhongshan Hospital, Fudan University, Shanghai, China.

Key Laboratory of Chemical Injury, Emergency and Critical Medicine of Shanghai Municipal Health Commission, Center of Emergency and Critical Medicine, Jinshan Hospital of Fudan University, Shanghai, China.

出版信息

J Thorac Dis. 2024 Nov 30;16(11):7709-7728. doi: 10.21037/jtd-24-680. Epub 2024 Nov 14.

Abstract

BACKGROUND

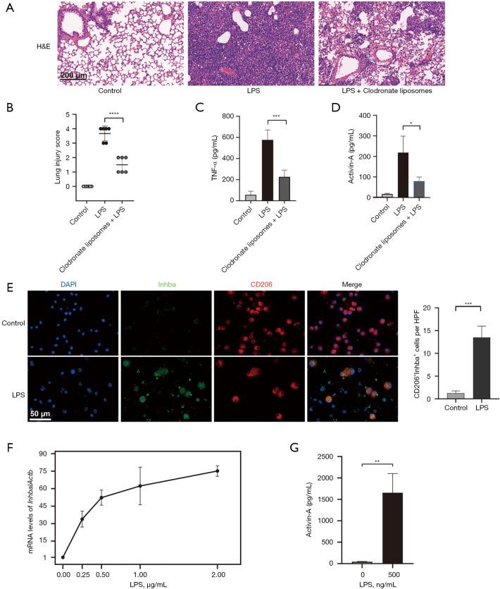
Acute respiratory distress syndrome (ARDS) is a complicated pathological cascade process of excessive pulmonary inflammation and alveolar epithelial cell apoptosis that results in respiratory dysfunction and failure. Some cases of ARDS can result in a more severe state of pulmonary fibrosis, referred to as postinjury lung fibrosis. The mortality and incidence rate of ARDS are high, particularly when it leads to continuing alveolar and interstitial fibrosis, which requires urgent treatment and appropriate management. The lipopolysaccharide (LPS)-induced acute lung injury (ALI) mouse model has been widely implemented for studying ARDS in humans. In our study, we found alterations in the alveolar macrophage (AM) profile in such a mouse model. Specifically, activin-A produced by dominantly recruited AMs (recAMs) was noted to be implicated in the process of post-injury lung fibrosis.

METHODS

The ALI animal model in C57BL/6 mice was established via 3.5 mg/kg of LPS intratracheal administration. Single-cell RNA (scRNA) sequencing was used for detailed classification and functional characterization of lung macrophages. Through experiments, we evaluated the role that activin-A plays in post-injury lung fibrosis in an ALI mouse model using enzyme-linked immunosorbent assay (ELISA), histological staining methods, and immunofluorescence. Through experiments, we analyzed the effect of activin-A on murine lung epithelial 12 (MLE-12) cells and bone marrow-derived macrophages (BMDMs) using Western blotting (WB), quantitative real-time polymerase chain reaction, RNA sequencing, and immunofluorescence.

RESULTS

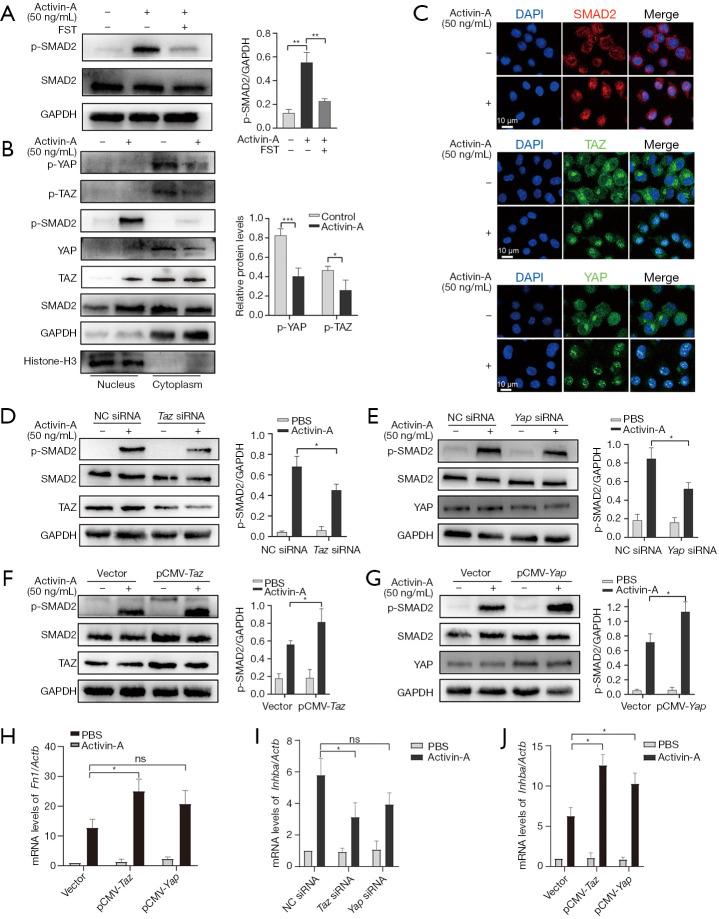
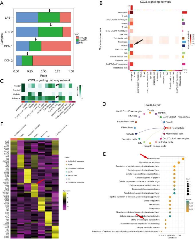
Our findings revealed that recAMs replaced tissue-resident alveolar macrophages (TRAMs) as the dominant macrophage population in the setting of ALI. The results of Gene Ontology (GO) analysis suggested that activin-A was associated with wound healing and suppressor of mothers against decapentaplegic (SMAD) protein signaling pathways. Immunofluorescence results revealed that the receptor of activin-A mainly localized to alveolar epithelial cells and macrophages. Subsequently, activin-A was specifically found to drive MLE-12 cells to mesenchymal cell transformation via the transforming growth factor-β (TGF-β)/SMAD signaling. Moreover, the results of transcriptome analysis and WB confirmed that activin-A could enhance the concerted activity of Hippo and TGF-β/SMAD pathways in BMDMs, leading to an increased expression of profibrotic mediator. Moreover, yes-associated protein (YAP) and transcriptional coactivated with PDZ-binding motif (TAZ) proteins were found to drive BMDM activin-A expression, which could generate a positive feedback mechanism that perpetuates fibrosis.

CONCLUSIONS

Our findings revealed that activin-A is involved in the pathological mechanisms in post-injury lung fibrosis by promoting epithelial-mesenchymal transition (EMT) and the formation of an underlying profibrotic positive feedback loop in recAMs. Activin-A is thus a potential therapeutic target for developing ALI and ALI-associated pulmonary fibrosis therapeutics.

摘要

背景

急性呼吸窘迫综合征(ARDS)是一种复杂的病理级联过程,其特征为肺部过度炎症反应和肺泡上皮细胞凋亡,最终导致呼吸功能障碍和衰竭。部分ARDS病例可发展为更为严重的肺纤维化状态,即损伤后肺纤维化。ARDS的死亡率和发病率较高,尤其是当它导致持续性肺泡和间质纤维化时,这需要紧急治疗和适当管理。脂多糖(LPS)诱导的急性肺损伤(ALI)小鼠模型已被广泛用于研究人类的ARDS。在我们的研究中,我们发现了这种小鼠模型中肺泡巨噬细胞(AM)谱的改变。具体而言,主要募集的AMs(recAMs)产生的激活素A被认为与损伤后肺纤维化过程有关。

方法

通过气管内注射3.5mg/kg LPS建立C57BL/6小鼠的ALI动物模型。单细胞RNA(scRNA)测序用于肺巨噬细胞的详细分类和功能表征。通过实验,我们使用酶联免疫吸附测定(ELISA)、组织学染色方法和免疫荧光评估激活素A在ALI小鼠模型损伤后肺纤维化中的作用。通过实验,我们使用蛋白质免疫印迹(WB)、定量实时聚合酶链反应、RNA测序和免疫荧光分析激活素A对小鼠肺上皮12(MLE-12)细胞和骨髓来源的巨噬细胞(BMDM)的影响。

结果

我们的研究结果表明,在ALI情况下,recAMs取代了组织驻留肺泡巨噬细胞(TRAMs)成为主要的巨噬细胞群体。基因本体论(GO)分析结果表明,激活素A与伤口愈合和母亲对脱磷酸化蛋白(SMAD)信号通路的抑制有关。免疫荧光结果显示,激活素A的受体主要定位于肺泡上皮细胞和巨噬细胞。随后,具体发现激活素A通过转化生长因子-β(TGF-β)/SMAD信号通路驱动MLE-12细胞向间充质细胞转化。此外,转录组分析和WB结果证实,激活素A可增强BMDM中Hippo和TGF-β/SMAD通路的协同活性,导致促纤维化介质表达增加。此外,发现Yes相关蛋白(YAP)和与PDZ结合基序(TAZ)共激活的转录蛋白可驱动BMDM激活素A的表达,并产生促进纤维化的正反馈机制。

结论

我们的研究结果表明,激活素A通过促进上皮-间质转化(EMT)和在recAMs中形成潜在的促纤维化正反馈环,参与损伤后肺纤维化的病理机制。因此,激活素A是开发ALI和ALI相关肺纤维化治疗方法的潜在治疗靶点。

https://cdn.ncbi.nlm.nih.gov/pmc/blobs/0212/11635239/ca109c91d787/jtd-16-11-7709-f1.jpg

文献AI研究员

20分钟写一篇综述,助力文献阅读效率提升50倍。

立即体验

用中文搜PubMed

大模型驱动的PubMed中文搜索引擎

马上搜索

文档翻译

学术文献翻译模型,支持多种主流文档格式。

立即体验