Suppr超能文献

在生理性氧分压条件下进行肿瘤采集/处理可揭示高度相关的信号网络和药物敏感性。

Tumor collection/processing under physioxia uncovers highly relevant signaling networks and drug sensitivity.

作者信息

Kumar Brijesh, Adebayo Adedeji K, Prasad Mayuri, Capitano Maegan L, Wang Ruizhong, Bhat-Nakshatri Poornima, Anjanappa Manjushree, Simpson Edward, Chen Duojiao, Liu Yunlong, Schilder Jeanne M, Colter Austyn B, Maguire Callista, Temm Constance J, Sandusky George, Doud Emma H, Wijeratne Aruna B, Mosley Amber L, Broxmeyer Hal E, Nakshatri Harikrishna

机构信息

Department of Surgery, Indiana University School of Medicine, Indianapolis, IN 46202, USA.

Department of Biochemistry and Molecular Biology, Indiana University School of Medicine, Indianapolis, IN 46202, USA.

出版信息

Sci Adv. 2022 Jan 14;8(2):eabh3375. doi: 10.1126/sciadv.abh3375. Epub 2022 Jan 12.

Abstract

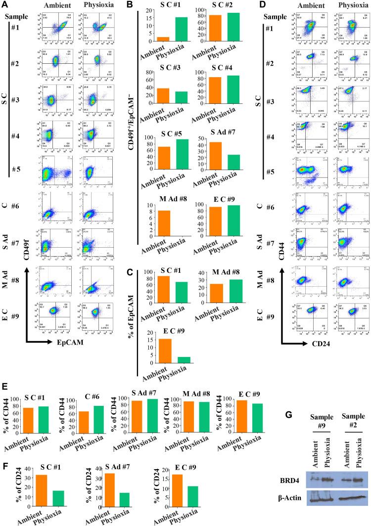
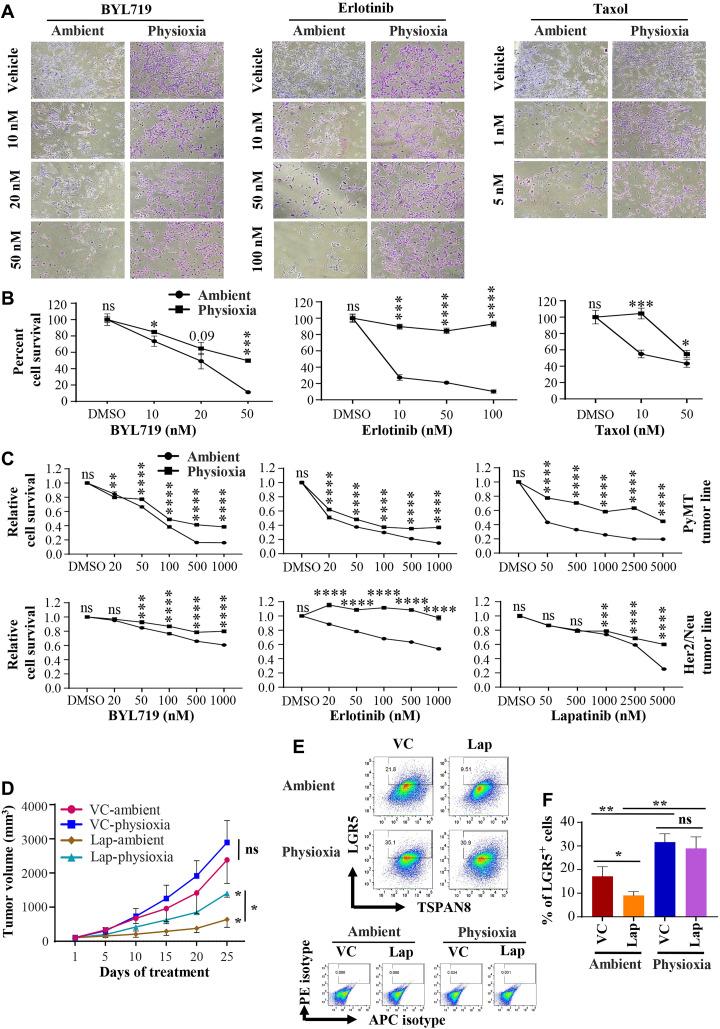
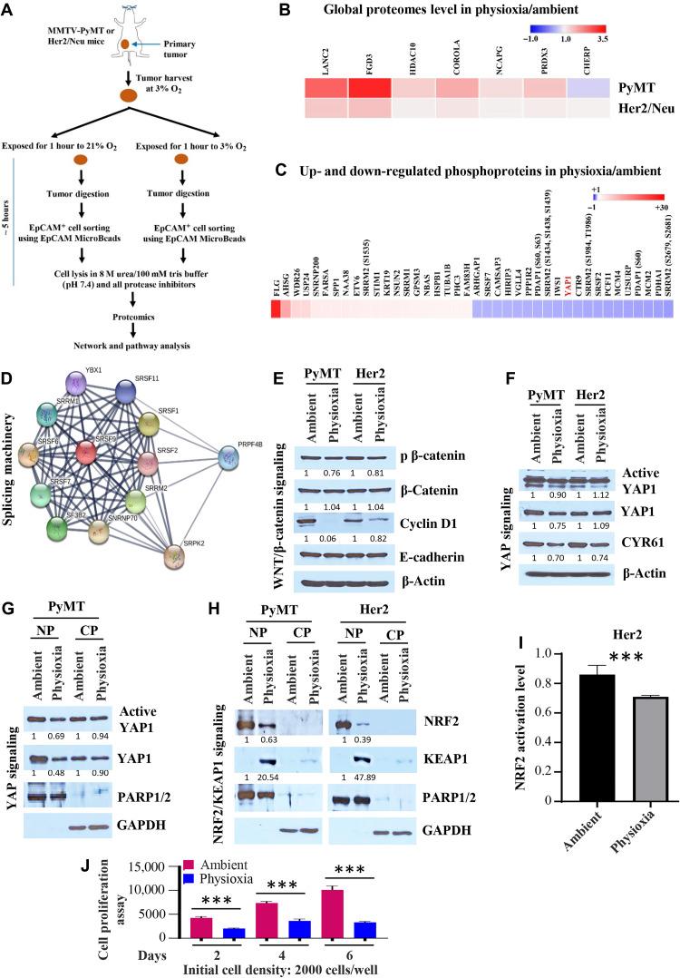
Preclinical studies of primary cancer cells are typically done after tumors are removed from patients or animals at ambient atmospheric oxygen (O, ~21%). However, O concentrations in organs are in the ~3 to 10% range, with most tumors in a hypoxic or 1 to 2% O environment in vivo. Although effects of O tension on tumor cell characteristics in vitro have been studied, these studies are done only after tumors are first collected and processed in ambient air. Similarly, sensitivity of primary cancer cells to anticancer agents is routinely examined at ambient O. Here, we demonstrate that tumors collected, processed, and propagated at physiologic O compared to ambient air display distinct differences in key signaling networks including LGR5/WNT, YAP, and NRF2/KEAP1, nuclear reactive oxygen species, alternative splicing, and sensitivity to targeted therapies. Therefore, evaluating cancer cells under physioxia could more closely recapitulate their physiopathologic status in the in vivo microenvironment.

摘要

原发性癌细胞的临床前研究通常是在肿瘤从患者或动物身上切除后,在环境大气氧(O₂,约21%)条件下进行的。然而,器官中的O₂浓度在3%至10%范围内,大多数肿瘤在体内处于低氧或1%至2% O₂的环境中。尽管已经研究了O₂张力对体外肿瘤细胞特征的影响,但这些研究只是在肿瘤首先在环境空气中收集和处理后才进行。同样,原发性癌细胞对抗癌药物的敏感性通常也是在环境O₂条件下进行检测。在此,我们证明,与在环境空气中相比,在生理O₂条件下收集、处理和传代的肿瘤在关键信号网络(包括LGR5/WNT、YAP和NRF2/KEAP1)、核活性氧、可变剪接以及对靶向治疗的敏感性方面表现出明显差异。因此,在生理性低氧条件下评估癌细胞可以更准确地重现它们在体内微环境中的生理病理状态。

https://cdn.ncbi.nlm.nih.gov/pmc/blobs/d0a0/8754301/d59532db91a1/sciadv.abh3375-f1.jpg

文献AI研究员

20分钟写一篇综述,助力文献阅读效率提升50倍。

立即体验

用中文搜PubMed

大模型驱动的PubMed中文搜索引擎

马上搜索

文档翻译

学术文献翻译模型,支持多种主流文档格式。

立即体验