Suppr超能文献

人类神经细胞类型特异性细胞外囊泡蛋白质组定义了与阿尔茨海默病脑中激活星形胶质细胞相关的疾病相关分子。

Human neural cell type-specific extracellular vesicle proteome defines disease-related molecules associated with activated astrocytes in Alzheimer's disease brain.

机构信息

Department of Pharmacology & Experimental Therapeutics, Boston University School of Medicine, Boston, Massachusetts, USA.

Department of Neuroscience, Mayo Clinic Florida, Jacksonville, Florida, USA.

出版信息

J Extracell Vesicles. 2022 Jan;11(1):e12183. doi: 10.1002/jev2.12183.

Abstract

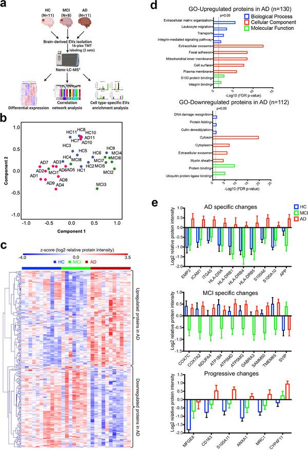
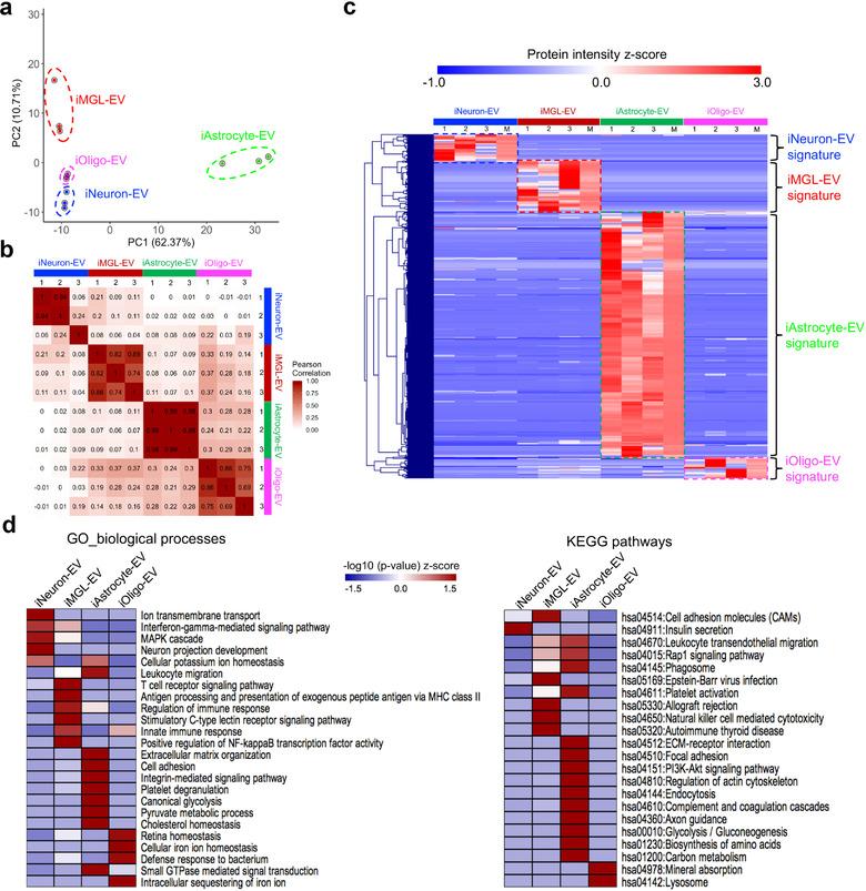
In neurodegenerative diseases, extracellular vesicles (EVs) transfer pathogenic molecules and are consequently involved in disease progression. We have investigated the proteomic profiles of EVs that were isolated from four different human-induced pluripotent stem cell-derived neural cell types (excitatory neurons, astrocytes, microglia-like cells, and oligodendrocyte-like cells). Novel cell type-specific EV protein markers were then identified for the excitatory neurons (ATP1A3, NCAM1), astrocytes (LRP1, ITGA6), microglia-like cells (ITGAM, LCP1), and oligodendrocyte-like cells (LAMP2, FTH1), as well as 16 pan-EV marker candidates, including integrins and annexins. To further demonstrate how cell-type-specific EVs may be involved in Alzheimer's disease (AD), we performed protein co-expression network analysis and conducted cell type assessments for the proteomes of brain-derived EVs from the control, mild cognitive impairment, and AD cases. A protein module enriched in astrocyte-specific EV markers was most significantly associated with the AD pathology and cognitive impairment, suggesting an important role in AD progression. The hub protein from this module, integrin-β1 (ITGB1), was found to be significantly elevated in astrocyte-specific EVs enriched from the total brain-derived AD EVs and associated with the brain β-amyloid and tau load in independent cohorts. Thus, our study provides a featured framework and rich resource for the future analyses of EV functions in neurodegenerative diseases in a cell type-specific manner.

摘要

在神经退行性疾病中,细胞外囊泡 (EV) 传递致病分子,因此参与疾病进展。我们研究了从四种不同的人诱导多能干细胞衍生的神经细胞类型(兴奋性神经元、星形胶质细胞、小胶质细胞样细胞和少突胶质细胞样细胞)中分离的 EV 的蛋白质组谱。然后,为兴奋性神经元(ATP1A3、NCAM1)、星形胶质细胞(LRP1、ITGA6)、小胶质细胞样细胞(ITGAM、LCP1)和少突胶质细胞样细胞(LAMP2、FTH1)鉴定了新型细胞类型特异性 EV 蛋白标志物,以及 16 种泛 EV 标志物候选物,包括整合素和膜联蛋白。为了进一步证明细胞类型特异性 EV 如何参与阿尔茨海默病 (AD),我们进行了蛋白质共表达网络分析,并对来自对照、轻度认知障碍和 AD 病例的脑源性 EV 蛋白质组进行了细胞类型评估。富含星形胶质细胞特异性 EV 标志物的蛋白质模块与 AD 病理学和认知障碍最显著相关,表明其在 AD 进展中具有重要作用。来自该模块的枢纽蛋白整合素-β1 (ITGB1) 在总脑源性 AD EV 中富含星形胶质细胞特异性 EV 中显著升高,并与独立队列中的脑β-淀粉样蛋白和 tau 负荷相关。因此,我们的研究为未来以细胞类型特异性方式分析 EV 在神经退行性疾病中的功能提供了一个特色框架和丰富的资源。

https://cdn.ncbi.nlm.nih.gov/pmc/blobs/7678/8758831/e76cc68bf489/JEV2-11-e12183-g005.jpg

文献AI研究员

20分钟写一篇综述,助力文献阅读效率提升50倍。

立即体验

用中文搜PubMed

大模型驱动的PubMed中文搜索引擎

马上搜索

文档翻译

学术文献翻译模型,支持多种主流文档格式。

立即体验