Suppr超能文献

来自人诱导多能干细胞衍生神经干细胞的细胞外囊泡可保护人类神经元免受Aβ-42寡聚体诱导的神经退行性变、线粒体功能障碍和tau蛋白磷酸化。

Extracellular vesicles from hiPSC-derived NSCs protect human neurons against Aβ-42 oligomers induced neurodegeneration, mitochondrial dysfunction and tau phosphorylation.

作者信息

Rao Shama, Madhu Leelavathi N, Babu Roshni Sara, Shankar Goutham, Kotian Sanya, Nagarajan Advaidhaa, Upadhya Raghavendra, Narvekar Esha, Cai James J, Shetty Ashok K

机构信息

Institute for Regenerative Medicine, Department of Cell Biology and Genetics, College of Medicine, Texas A&M University Health Science Center, College Station, TX, USA.

Department of Veterinary Integrative Biosciences, Texas A&M College of Veterinary Medicine, College Station, TX, USA.

出版信息

Stem Cell Res Ther. 2025 Apr 18;16(1):191. doi: 10.1186/s13287-025-04324-3.

Abstract

BACKGROUND

Alzheimer's disease (AD) is characterized by the accumulation of amyloid beta-42 (Aβ-42) in the brain, causing various adverse effects. Thus, therapies that reduce Aβ-42 toxicity in AD are of great interest. One promising approach is to use extracellular vesicles from human induced pluripotent stem cell-derived neural stem cells (hiPSC-NSC-EVs) because they carry multiple therapeutic miRNAs and proteins capable of protecting neurons against Aβ-42-induced toxicity. Therefore, this in vitro study investigated the proficiency of hiPSC-NSC-EVs to protect human neurons from Aβ-42 oligomers (Aβ-42o) induced neurodegeneration.

METHODS

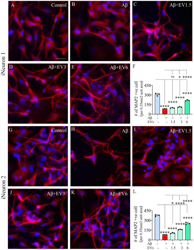
We isolated hiPSC-NSC-EVs using chromatographic methods and characterized their size, ultrastructure, expression of EV-specific markers and proficiency in getting incorporated into mature human neurons. Next, mature human neurons differentiated from two different hiPSC lines were exposed to 1 µM Aβ-42o alone or with varying concentrations of hiPSC-NSC-EVs. The protective effects of hiPSC-NSC-EVs against Aβ-42o-induced neurodegeneration, oxidative stress, mitochondrial dysfunction, impaired autophagy, and tau phosphorylation were ascertained using multiple measures and one-way ANOVA with Newman-Keuls multiple comparisons post hoc tests.

RESULTS

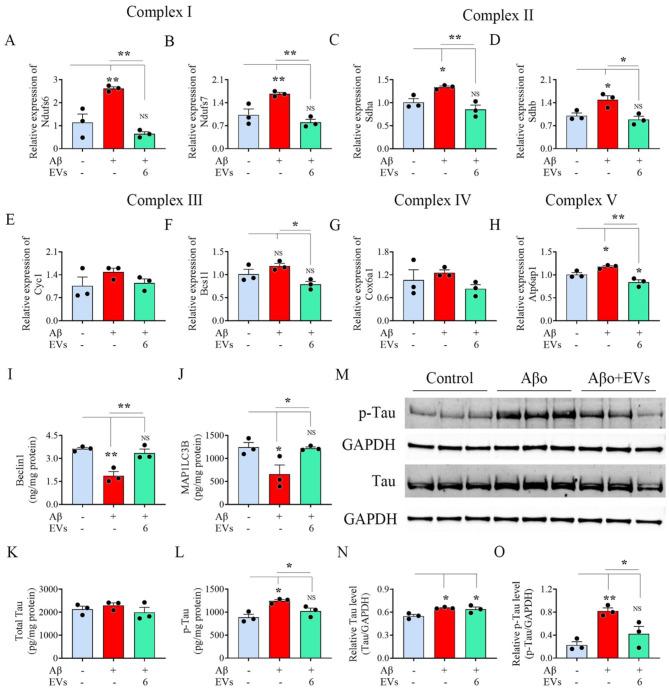
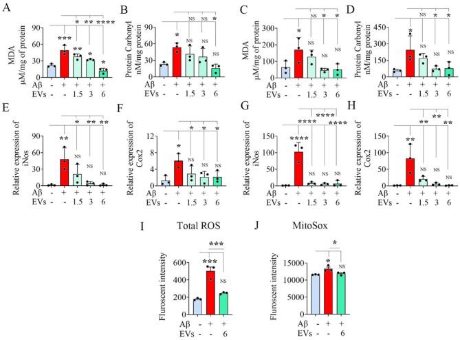
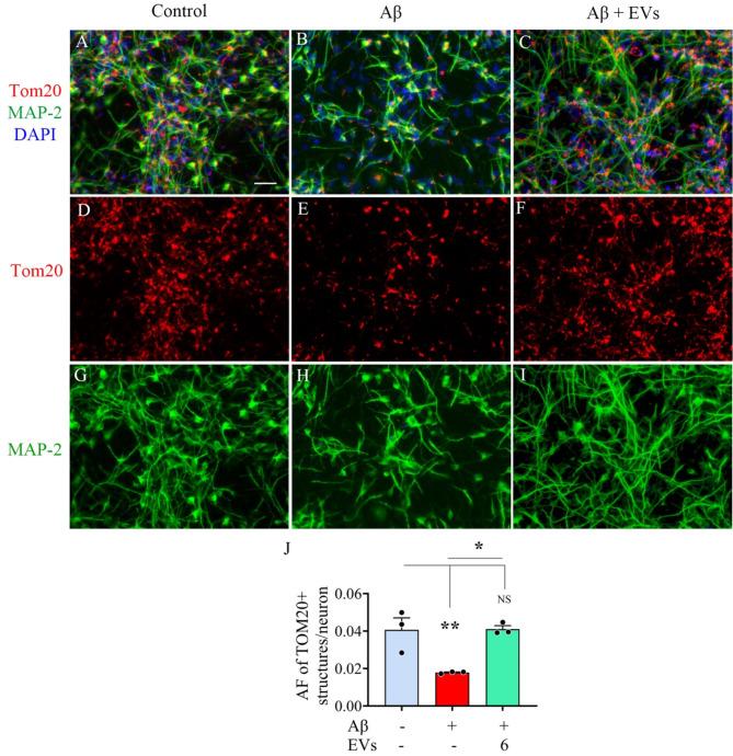
A significant neurodegeneration was observed when human neurons were exposed to Aβ-42o alone. Neurodegeneration was associated with (1) elevated levels of reactive oxygen species (ROS), mitochondrial superoxide, malondialdehyde (MDA) and protein carbonyls (PCs), (2) increased expression of proapoptotic Bax and Bad genes and proteins, and genes encoding mitochondrial complex proteins, (3) diminished mitochondrial membrane potential and mitochondria, (4) reduced expression of the antiapoptotic gene and protein Bcl-2, and autophagy-related proteins, and (5) increased phosphorylation of tau. However, the addition of an optimal dose of hiPSC-NSC-EVs (6 × 10 EVs) to human neuronal cultures exposed to Aβ-42o significantly reduced the extent of neurodegeneration, along with diminished levels of ROS, superoxide, MDA and PCs, normalized expressions of Bax, Bad, and Bcl-2, and autophagy-related proteins, higher mitochondrial membrane potential and mitochondria, enhanced expression of genes linked to mitochondrial complex proteins, and reduced tau phosphorylation.

CONCLUSIONS

An optimal dose of hiPSC-NSC-EVs could significantly decrease the degeneration of human neurons induced by Aβ-42o. The results support further research into the effectiveness of hiPSC-NSC-EVs in AD, particularly their proficiency in preserving neurons and slowing disease progression.

摘要

背景

阿尔茨海默病(AD)的特征是大脑中β淀粉样蛋白42(Aβ - 42)的积累,会导致各种不良影响。因此,降低AD中Aβ - 42毒性的疗法备受关注。一种有前景的方法是使用来自人诱导多能干细胞衍生神经干细胞的细胞外囊泡(hiPSC - NSC - EVs),因为它们携带多种具有治疗作用的微小RNA(miRNAs)和蛋白质,能够保护神经元免受Aβ - 42诱导的毒性。因此,这项体外研究调查了hiPSC - NSC - EVs保护人类神经元免受Aβ - 42寡聚体(Aβ - 42o)诱导的神经退行性变的能力。

方法

我们使用色谱方法分离hiPSC - NSC - EVs,并对其大小、超微结构、EV特异性标志物的表达以及融入成熟人类神经元的能力进行了表征。接下来,将从两种不同的hiPSC系分化而来的成熟人类神经元单独暴露于1 μM Aβ - 42o或与不同浓度的hiPSC - NSC - EVs共同暴露。使用多种测量方法以及单因素方差分析和纽曼 - 基尔斯事后多重比较检验,确定hiPSC - NSC - EVs对Aβ - 42o诱导的神经退行性变、氧化应激、线粒体功能障碍、自噬受损和tau蛋白磷酸化的保护作用。

结果

当人类神经元单独暴露于Aβ - 42o时,观察到明显的神经退行性变。神经退行性变与以下情况相关:(1)活性氧(ROS)、线粒体超氧化物、丙二醛(MDA)和蛋白质羰基(PCs)水平升高;(2)促凋亡Bax和Bad基因及蛋白质以及编码线粒体复合体蛋白质的基因表达增加;(3)线粒体膜电位和线粒体减少;(4)抗凋亡基因和蛋白质Bcl - 2以及自噬相关蛋白质的表达降低;(5)tau蛋白磷酸化增加。然而,向暴露于Aβ - 42o的人类神经元培养物中添加最佳剂量的hiPSC - NSC - EVs(6×10个囊泡)可显著降低神经退行性变的程度,同时降低ROS、超氧化物、MDA和PCs的水平,使Bax、Bad和Bcl - 2以及自噬相关蛋白质的表达正常化,提高线粒体膜电位和线粒体数量,增强与线粒体复合体蛋白质相关基因的表达,并减少tau蛋白磷酸化。

结论

最佳剂量的hiPSC - NSC - EVs可显著减少Aβ - 42o诱导的人类神经元变性。这些结果支持进一步研究hiPSC - NSC - EVs在AD中的有效性,特别是它们在保护神经元和减缓疾病进展方面的能力。

https://cdn.ncbi.nlm.nih.gov/pmc/blobs/86b6/12008877/3d52c6cb71e0/13287_2025_4324_Fig1_HTML.jpg

文献AI研究员

20分钟写一篇综述,助力文献阅读效率提升50倍。

立即体验

用中文搜PubMed

大模型驱动的PubMed中文搜索引擎

马上搜索

文档翻译

学术文献翻译模型,支持多种主流文档格式。

立即体验