Suppr超能文献

肝抑制线粒体复合物 II 组装可促进全身代谢益处。

Hepatic Suppression of Mitochondrial Complex II Assembly Drives Systemic Metabolic Benefits.

机构信息

Center for Mitochondrial Biology and Medicine, The Key Laboratory of Biomedical Information Engineering of Ministry of Education, School of Life Science and Technology, Xi'an Jiaotong University, Xi'an, Shaanxi, 710049, China.

Frontier Institute of Science and Technology, Xi'an Jiaotong University, Xi'an, Shaanxi, 710049, China.

出版信息

Adv Sci (Weinh). 2022 Mar;9(9):e2105587. doi: 10.1002/advs.202105587. Epub 2022 Jan 17.

Abstract

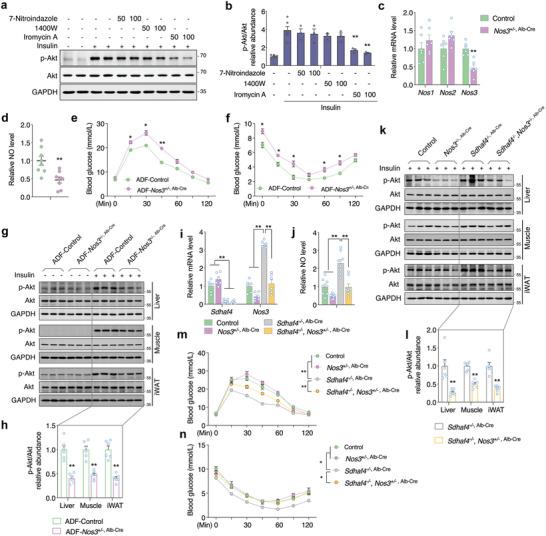
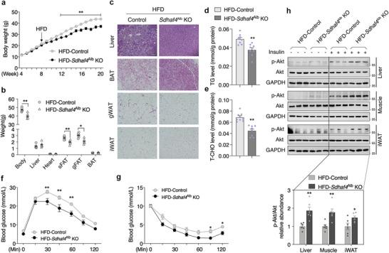
Alternate day fasting (ADF), the most popular form of caloric restriction, has shown to improve metabolic health in preclinical subjects, while intrinsic network underpinning the process remains unclear. Here, it is found that liver undergoes dramatic metabolic reprogramming during ADF, accompanied surprisingly with unique complex II dysfunction attributing to suspended complex II assembly via suppressing SDHAF4, a recently identified assembly factor. Despite moderate mitochondrial complex II dysfunction, hepatic Sdhaf4 knockout mice present intriguingly improved glucose tolerance and systemic insulin sensitivity, consistent with mice after ADF intervention. Mechanistically, it is found that hepatocytes activate arginine-nitric oxide (NO) biosynthesis axle in response to complex II and citric acid cycle dysfunction, the release of NO from liver can target muscle and adipocytes in addition to its autocrine action for enhanced insulin sensitivity. These results highlight the pivotal role of liver in ADF-associated systemic benefits, and suggest that targeting hepatic complex II assembly can be an intriguing strategy against metabolic disorders.

摘要

隔日禁食(ADF)是最受欢迎的热量限制形式之一,已被证明可改善临床前动物的代谢健康,但其内在的网络基础尚不清楚。在这里,研究发现肝脏在 ADF 期间经历了剧烈的代谢重编程,令人惊讶的是,还伴随着独特的复合物 II 功能障碍,这归因于通过抑制最近发现的组装因子 SDHAF4 而暂停复合物 II 的组装。尽管线粒体复合物 II 功能中度障碍,但肝 Sdhaf4 敲除小鼠表现出惊人的葡萄糖耐量和全身胰岛素敏感性改善,与 ADF 干预后的小鼠一致。在机制上,研究发现肝细胞在复合物 II 和柠檬酸循环功能障碍时激活精氨酸-一氧化氮(NO)生物合成轴,肝脏释放的 NO 除了自分泌作用外,还可以作用于肌肉和脂肪细胞,从而增强胰岛素敏感性。这些结果强调了肝脏在 ADF 相关全身益处中的关键作用,并表明靶向肝复合物 II 组装可能是一种针对代谢紊乱的有趣策略。

https://cdn.ncbi.nlm.nih.gov/pmc/blobs/6ece/8948583/034b1b1c2656/ADVS-9-2105587-g005.jpg

文献AI研究员

20分钟写一篇综述,助力文献阅读效率提升50倍。

立即体验

用中文搜PubMed

大模型驱动的PubMed中文搜索引擎

马上搜索

文档翻译

学术文献翻译模型,支持多种主流文档格式。

立即体验