Suppr超能文献

胃旁路手术后肠道葡萄糖生成重塑了小鼠的肠道微生物群、粪便和尿液代谢组。

Intestinal gluconeogenesis shapes gut microbiota, fecal and urine metabolome in mice with gastric bypass surgery.

机构信息

INSERM UMR-S1213, Université Claude Bernard Lyon 1, Université de Lyon, Lyon, France.

INSERM, INRAE, ENVT, UPS, IRSD, Université de Toulouse, Toulouse, France.

出版信息

Sci Rep. 2022 Jan 26;12(1):1415. doi: 10.1038/s41598-022-04902-y.

Abstract

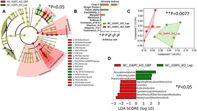
Intestinal gluconeogenesis (IGN), gastric bypass (GBP) and gut microbiota positively regulate glucose homeostasis and diet-induced dysmetabolism. GBP modulates gut microbiota, whether IGN could shape it has not been investigated. We studied gut microbiota and microbiome in wild type and IGN-deficient mice, undergoing GBP or not, and fed on either a normal chow (NC) or a high-fat/high-sucrose (HFHS) diet. We also studied fecal and urine metabolome in NC-fed mice. IGN and GBP had a different effect on the gut microbiota of mice fed with NC and HFHS diet. IGN inactivation increased abundance of Deltaproteobacteria on NC and of Proteobacteria such as Helicobacter on HFHS diet. GBP increased abundance of Firmicutes and Proteobacteria on NC-fed WT mice and of Firmicutes, Bacteroidetes and Proteobacteria on HFHS-fed WT mice. The combined effect of IGN inactivation and GBP increased abundance of Actinobacteria on NC and the abundance of Enterococcaceae and Enterobacteriaceae on HFHS diet. A reduction was observed in the amounf of short-chain fatty acids in fecal (by GBP) and in both fecal and urine (by IGN inactivation) metabolome. IGN and GBP, separately or combined, shape gut microbiota and microbiome on NC- and HFHS-fed mice, and modify fecal and urine metabolome.

摘要

肠源性糖异生 (IGN)、胃旁路手术 (GBP) 和肠道微生物群积极调节血糖稳态和饮食诱导的代谢紊乱。GBP 调节肠道微生物群,而 IGN 是否可以塑造它尚未被研究。我们研究了野生型和 IGN 缺陷小鼠的肠道微生物群和微生物组,是否接受 GBP 治疗以及是否接受正常饮食 (NC) 或高脂肪/高蔗糖 (HFHS) 饮食。我们还研究了 NC 喂养小鼠的粪便和尿液代谢组。IGN 和 GBP 对 NC 和 HFHS 饮食喂养的小鼠的肠道微生物群有不同的影响。IGN 失活增加了 NC 饮食中 Delta 变形菌和 HFHS 饮食中 Helicobacter 等 Proteobacteria 的丰度。GBP 增加了 NC 喂养 WT 小鼠中厚壁菌门和变形菌门的丰度,以及 HFHS 喂养 WT 小鼠中厚壁菌门、拟杆菌门和变形菌门的丰度。IGN 失活和 GBP 的联合作用增加了 NC 饮食中放线菌的丰度,以及 HFHS 饮食中肠球菌科和肠杆菌科的丰度。粪便 (GBP) 和粪便和尿液 (IGN 失活) 代谢组中的短链脂肪酸含量均减少。IGN 和 GBP 单独或联合作用于 NC 和 HFHS 喂养的小鼠的肠道微生物群和微生物组,并改变粪便和尿液代谢组。

https://cdn.ncbi.nlm.nih.gov/pmc/blobs/d024/8791999/e2f97ea68966/41598_2022_4902_Fig1_HTML.jpg

文献AI研究员

20分钟写一篇综述,助力文献阅读效率提升50倍。

立即体验

用中文搜PubMed

大模型驱动的PubMed中文搜索引擎

马上搜索

文档翻译

学术文献翻译模型,支持多种主流文档格式。

立即体验