Suppr超能文献

鉴定胰腺腺癌中的潜在预后指标和肿瘤浸润免疫细胞。

Identify potential prognostic indicators and tumor-infiltrating immune cells in pancreatic adenocarcinoma.

机构信息

Department of Clinical Laboratory, Hunan Provincial People's Hospital (The First-Affiliated Hospital of Hunan Normal University), Changsha 410005, Hunan, China.

出版信息

Biosci Rep. 2022 Feb 25;42(2). doi: 10.1042/BSR20212523.

Abstract

BACKGROUND

Pancreatic adenocarcinoma (PAAD) is a kind of highly malignant tumor and lacks early diagnosis method and effective treatment. Tumor microenvironment (TME) is of great importance for the occurrence and development of PAAD. Thus, a comprehensive overview of genes and tumor-infiltrating immune cells (TICs) related to TME dynamic changes conduce to develop novel therapeutic targets and prognostic indicators.

METHODS

We used MAlignant Tumors using Expression data (ESTIMATE) algorithm to analyze the transcriptome RNA-seq data of 182 PAAD cases on The Cancer Genome Atlas (TCGA) platform. Gene Ontology (GO), Kyoto Encyclopedia of Genes and Genomes (KEGG), protein-protein interaction (PPI) network, COX regression analysis and gene set enrichment analysis (GSEA) were carried out to get the hub genes related to the prognosis of PAAD patients. These core genes were validated in GEPIA. CXCL10 expression as a poor prognostic indicator was validated in GEO database. Finally, CIBERSORT algorithm was applied to understand the status of TICs.

RESULTS

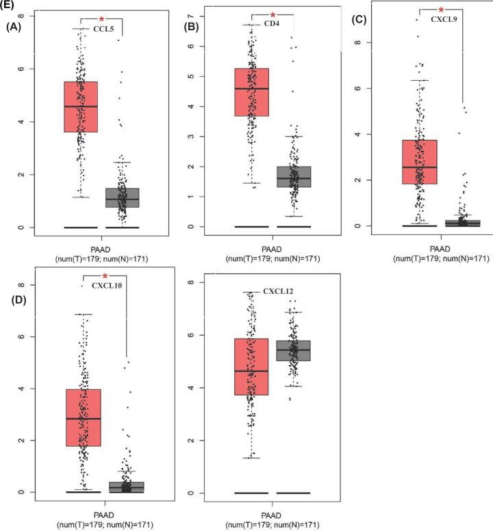
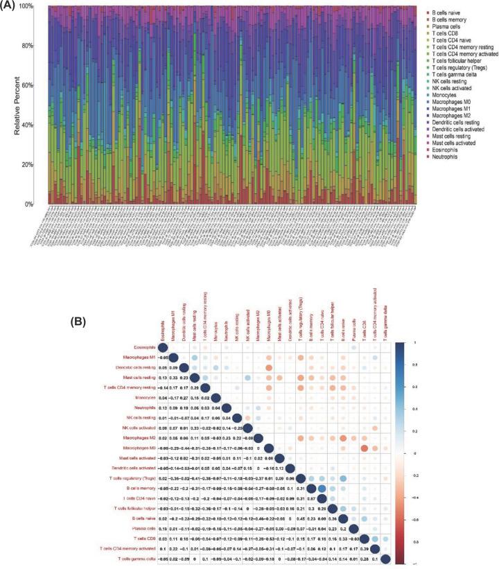
A total of 715 up-regulated differential expression genes (DEGs) and 57 down-regulated DEGs were found simultaneously in stromal and immune groups. These DEGs were mainly enriched in immune recognition, activation and response processes. CD4, CXCL12, CXCL10, CCL5 and CXCL9 were the top five core genes. Then, the validation of these genes showed that CD4, CXCL10, CXCL5, CXCL9 were up-regulated in PAAD. Among the core genes, CXCL10 had a negative correlation with the survival time of PAAD patients. CD8+ T cells, CD4+ T cells memory activated, macrophages M1 had positive correlation of CXCL10 expression, whereas regulatory T cells (Tregs), macrophages M0 and B cells memory had negative correlation.

CONCLUSION

We generated a series of genes related to TME with prognostic implications and TICs in PAAD, which have the potential to be novel immunotherapy targets and prognostic markers. The data showed that CXCL10 was favorable as a poor prognostic indicator in PAAD patients.

摘要

背景

胰腺导管腺癌(PAAD)是一种高度恶性肿瘤,缺乏早期诊断方法和有效治疗手段。肿瘤微环境(TME)对 PAAD 的发生和发展至关重要。因此,全面了解与 TME 动态变化相关的基因和肿瘤浸润免疫细胞(TIC)有助于开发新的治疗靶点和预后指标。

方法

我们使用恶性肿瘤使用表达数据(ESTIMATE)算法分析了 TCGA 平台上 182 例 PAAD 病例的转录组 RNA-seq 数据。进行基因本体论(GO)、京都基因与基因组百科全书(KEGG)、蛋白质-蛋白质相互作用(PPI)网络、COX 回归分析和基因集富集分析(GSEA),以获得与 PAAD 患者预后相关的关键基因。在 GEPIA 中验证这些核心基因。在 GEO 数据库中验证 CXCL10 表达作为预后不良的指标。最后,应用 CIBERSORT 算法了解 TICs 的状态。

结果

在基质和免疫组中同时发现了 715 个上调的差异表达基因(DEGs)和 57 个下调的 DEGs。这些 DEGs 主要富集在免疫识别、激活和反应过程中。CD4、CXCL12、CXCL10、CCL5 和 CXCL9 是前五个核心基因。然后,这些基因的验证表明,CD4、CXCL10、CXCL5、CXCL9 在 PAAD 中上调。在核心基因中,CXCL10 与 PAAD 患者的生存时间呈负相关。CD8+T 细胞、CD4+T 细胞记忆激活、M1 巨噬细胞与 CXCL10 表达呈正相关,而调节性 T 细胞(Tregs)、M0 巨噬细胞和 B 细胞记忆与 CXCL10 表达呈负相关。

结论

我们生成了一系列与 PAAD 中具有预后意义的 TME 相关的基因和 TIC,这些基因具有成为新的免疫治疗靶点和预后标志物的潜力。数据显示,CXCL10 作为 PAAD 患者的预后不良指标具有优势。

https://cdn.ncbi.nlm.nih.gov/pmc/blobs/67c6/8859426/291dbe6d34f3/bsr-42-bsr20212523-g1.jpg

文献AI研究员

20分钟写一篇综述,助力文献阅读效率提升50倍。

立即体验

用中文搜PubMed

大模型驱动的PubMed中文搜索引擎

马上搜索

文档翻译

学术文献翻译模型,支持多种主流文档格式。

立即体验