Suppr超能文献

过氧化物酶体增殖物激活受体δ缺陷重编程巨噬细胞向促纤维溶解功能,并促进肝脏胶原溶解。

Peroxidasin Deficiency Re-programs Macrophages Toward Pro-fibrolysis Function and Promotes Collagen Resolution in Liver.

机构信息

Division of Gastrointestinal and Oncologic Surgery, Massachusetts General Hospital, Harvard Medical School, Boston, Massachusetts.

Liver Center, Division of Gastroenterology, Massachusetts General Hospital and Harvard Medical School, Boston, Massachusetts.

出版信息

Cell Mol Gastroenterol Hepatol. 2022;13(5):1483-1509. doi: 10.1016/j.jcmgh.2022.01.015. Epub 2022 Jan 28.

Abstract

BACKGROUND & AIMS: During liver fibrosis, tissue repair mechanisms replace necrotic tissue with highly stabilized extracellular matrix proteins. Extracellular matrix stabilization influences the speed of tissue recovery. Here, we studied the expression and function of peroxidasin (PXDN), a peroxidase that uses hydrogen peroxide to cross-link collagen IV during liver fibrosis progression and regression.

METHODS

Mouse models of liver fibrosis and cirrhosis patients were analyzed for the expression of PXDN in liver and serum. Pxdn and Pxdn mice were either treated with carbon tetrachloride for 6 weeks to generate toxin-induced fibrosis or fed with a choline-deficient L-amino acid-defined high-fat diet for 16 weeks to create nonalcoholic fatty liver disease fibrosis. Liver histology, quantitative real-time polymerase chain reaction, collagen content, flowcytometry and immunostaining of immune cells, RNA-sequencing, and liver function tests were analyzed. In vivo imaging of liver reactive oxygen species (ROS) was performed using a redox-active iron complex, Fe-PyC3A.

RESULTS

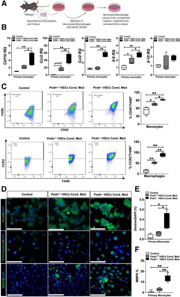
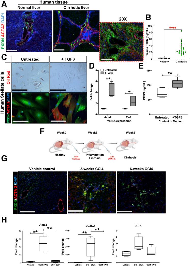
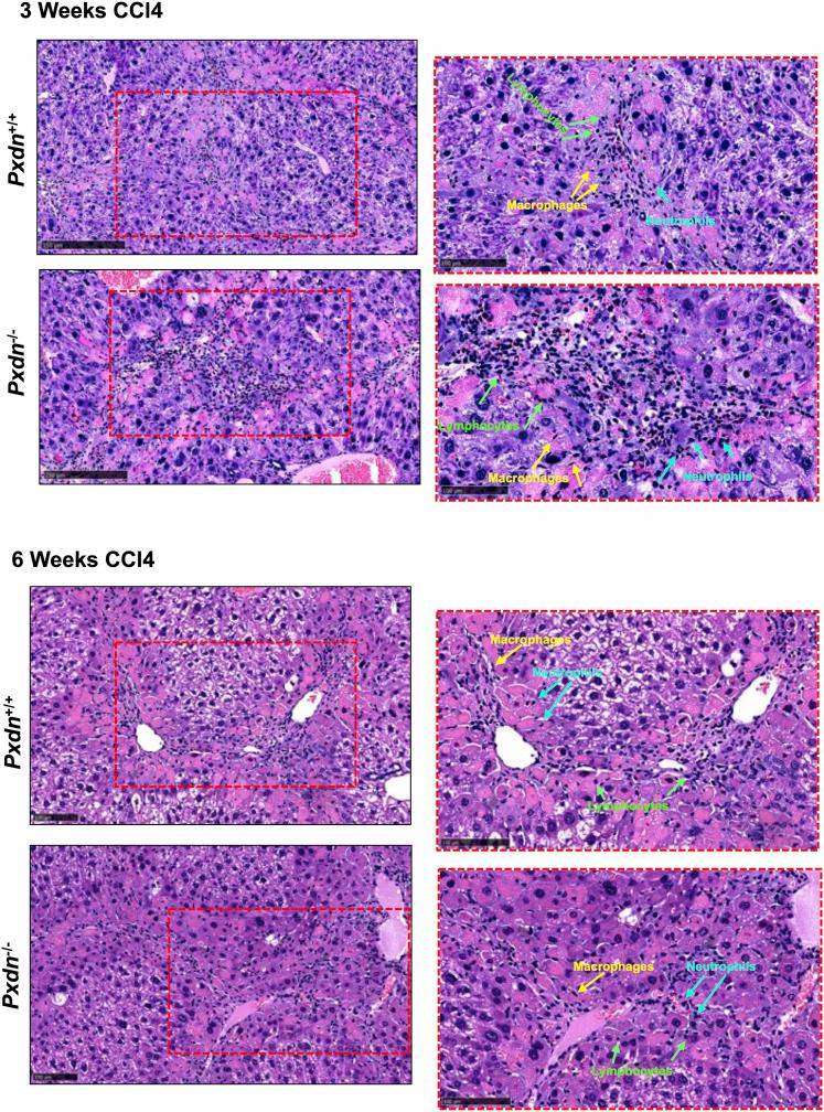
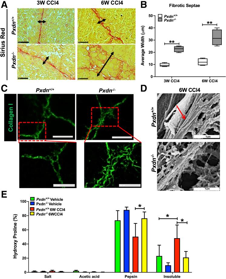
In human and mouse cirrhotic tissue, PXDN is expressed by stellate cells and is secreted into fibrotic areas. In patients with nonalcoholic fatty liver disease, serum levels of PXDN increased significantly. In both mouse models of liver fibrosis, PXDN deficiency resulted in elevated monocyte and pro-fibrolysis macrophage recruitment into fibrotic bands and caused decreased accumulation of cross-linked collagens. In Pxdn mice, collagen fibers were loosely organized, an atypical phenotype that is reversible upon macrophage depletion. Elevated ROS in Pxdn livers was observed, which can result in activation of hypoxic signaling cascades and may affect signaling pathways involved in macrophage polarization such as TNF-a via NF-kB. Fibrosis resolution in Pxdn mice was associated with significant decrease in collagen content and improved liver function.

CONCLUSION

PXDN deficiency is associated with increased ROS levels and a hypoxic liver microenvironment that can regulate recruitment and programming of pro-resolution macrophages. Our data implicate the importance of the liver microenvironment in macrophage programming during liver fibrosis and suggest a novel pathway that is involved in the resolution of scar tissue.

摘要

背景与目的

在肝纤维化过程中,组织修复机制将坏死组织替换为高度稳定的细胞外基质蛋白。细胞外基质的稳定会影响组织的恢复速度。在这里,我们研究了过氧化物酶(PXDN)的表达和功能,该酶在肝纤维化进展和消退过程中使用过氧化氢交联胶原 IV。

方法

分析了肝纤维化小鼠模型和肝硬化患者肝组织和血清中 PXDN 的表达。用四氯化碳处理 Pxdn 和 Pxdn 小鼠 6 周以产生毒素诱导的纤维化,或用胆碱缺乏 L-氨基酸定义的高脂肪饮食喂养 16 周以产生非酒精性脂肪性肝病纤维化。分析肝组织学、定量实时聚合酶链反应、胶原含量、流式细胞术和免疫细胞染色、RNA 测序和肝功能试验。使用氧化还原活性铁复合物 Fe-PyC3A 对肝脏活性氧 (ROS) 进行体内成像。

结果

在人类和小鼠肝硬化组织中,星形细胞表达 PXDN 并分泌到纤维化区域。在非酒精性脂肪性肝病患者中,血清 PXDN 水平显著升高。在两种肝纤维化小鼠模型中,PXDN 缺乏导致单核细胞和促纤维化巨噬细胞募集到纤维化带,并导致交联胶原的积累减少。在 Pxdn 小鼠中,胶原纤维松散排列,这是一种非典型表型,在巨噬细胞耗竭后可逆转。观察到 Pxdn 肝脏中 ROS 升高,这可能导致缺氧信号级联的激活,并可能影响 TNF-a 通过 NF-kB 参与巨噬细胞极化的信号通路。Pxdn 小鼠的纤维化消退与胶原含量显著减少和肝功能改善相关。

结论

PXDN 缺乏与 ROS 水平升高和缺氧的肝脏微环境相关,该微环境可调节促消退巨噬细胞的募集和编程。我们的数据表明,在肝纤维化过程中,肝脏微环境在巨噬细胞编程中的重要性,并提示了一种新的途径,该途径参与了疤痕组织的消退。

https://cdn.ncbi.nlm.nih.gov/pmc/blobs/2b57/9043497/9639e41adb2e/fx1.jpg

文献AI研究员

20分钟写一篇综述,助力文献阅读效率提升50倍。

立即体验

用中文搜PubMed

大模型驱动的PubMed中文搜索引擎

马上搜索

文档翻译

学术文献翻译模型,支持多种主流文档格式。

立即体验