Suppr超能文献

巨噬细胞中XBP1介导的STING信号通路激活促进肝纤维化进展。

XBP1-mediated activation of the STING signalling pathway in macrophages contributes to liver fibrosis progression.

作者信息

Wang Qi, Bu Qingfa, Liu Mu, Zhang Rui, Gu Jian, Li Lei, Zhou Jinren, Liang Yuan, Su Wantong, Liu Zheng, Wang Mingming, Lian Zhexiong, Lu Ling, Zhou Haoming

机构信息

Hepatobiliary Center, The First Affiliated Hospital of Nanjing Medical University, Key Laboratory of Liver Transplantation, Chinese Academy of Medical Sciences, NHC Key Laboratory of Liver Transplantation, Research Unit of Liver Transplantation and Transplant Immunology, Chinese Academy of Medical Sciences, Nanjing, China.

School of Medicine, Southeast University, Nanjing, China.

出版信息

JHEP Rep. 2022 Aug 18;4(11):100555. doi: 10.1016/j.jhepr.2022.100555. eCollection 2022 Nov.

Abstract

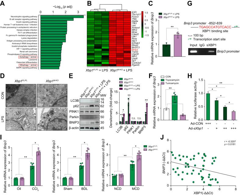
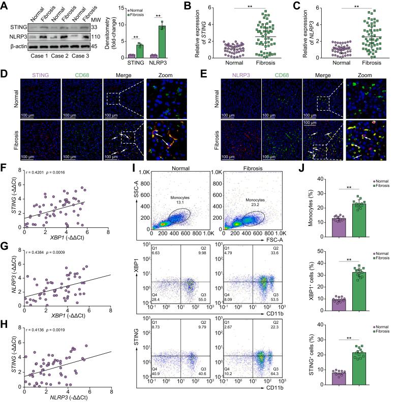
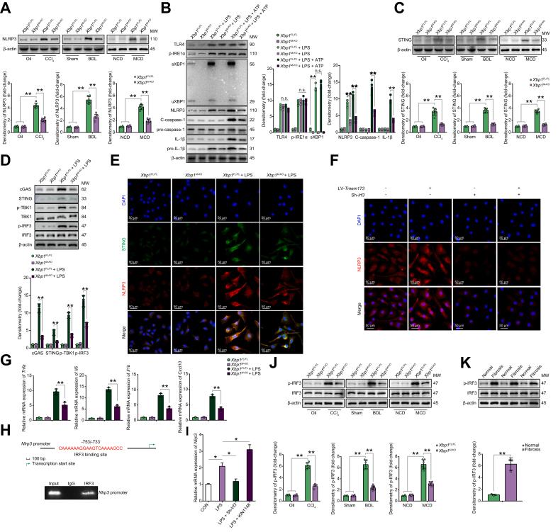
BACKGROUND & AIMS: XBP1 modulates the macrophage proinflammatory response, but its function in macrophage stimulator of interferon genes (STING) activation and liver fibrosis is unknown. X-box binding protein 1 (XBP1) has been shown to promote macrophage nucleotide-binding oligomerization domain, leucine-rich repeat and pyrin domain-containing 3 (NLRP3) activation in steatohepatitis. Herein, we aimed to explore the underlying mechanism of XBP1 in the regulation of STING signalling and the subsequent NLRP3 activation during liver fibrosis.

METHODS

XBP1 expression was measured in the human fibrotic liver tissue samples. Liver fibrosis was induced in myeloid-specific -, STING-, and -deficient mice by carbon tetrachloride injection, bile duct ligation, or a methionine/choline-deficient diet.

RESULTS

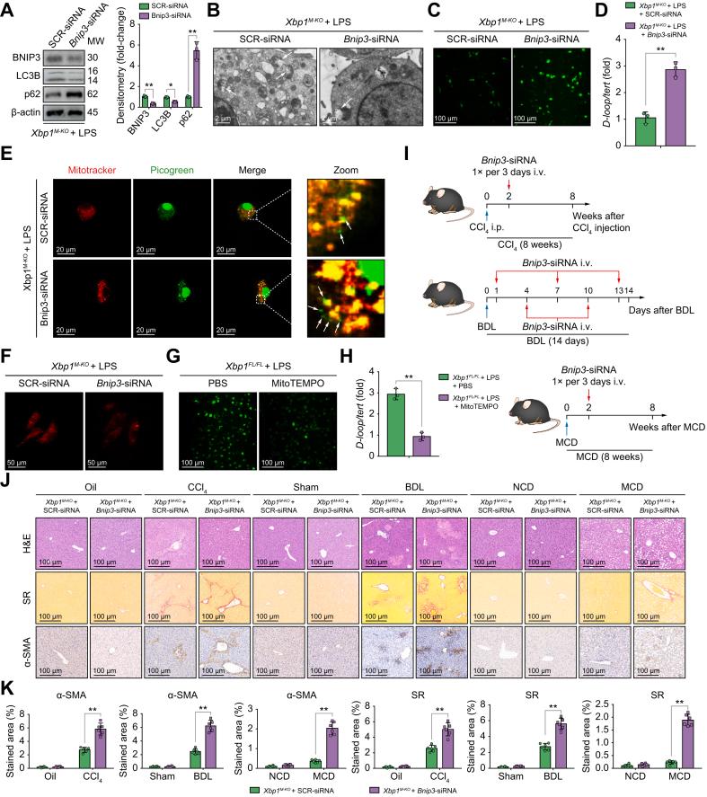
Although increased XBP1 expression was observed in the fibrotic liver macrophages of mice and clinical patients, myeloid-specific deficiency or pharmacological inhibition of XBP1 protected the liver against fibrosis. Furthermore, it inhibited macrophage NLPR3 activation in a STING/IRF3-dependent manner. Oxidative mitochondrial injury facilitated cytosolic leakage of macrophage self-mtDNA and cGAS/STING/NLRP3 signalling activation to promote liver fibrosis. Mechanistically, RNA sequencing analysis indicated a decreased mtDNA expression and an increased BCL2/adenovirus E1B interacting protein 3 (BNIP3)-mediated mitophagy activation in -deficient macrophages. Chromatin immunoprecipitation (ChIP) assays further suggested that spliced XBP1 bound directly to the promoter and inhibited the transcription of in macrophages. deficiency decreased the mtDNA cytosolic release and STING/NLRP3 activation by promoting BNIP3-mediated mitophagy activation in macrophages, which was abrogated by knockdown. Moreover, macrophage XBP1/STING signalling contributed to the activation of hepatic stellate cells.

CONCLUSIONS

Our findings demonstrate that XBP1 controls macrophage cGAS/STING/NLRP3 activation by regulating macrophage self-mtDNA cytosolic leakage via BNIP3-mediated mitophagy modulation, thus providing a novel target against liver fibrosis.

LAY SUMMARY

Liver fibrosis is a typical progressive process of chronic liver disease, driven by inflammatory and immune responses, and is characterised by an excess of extracellular matrix in the liver. Currently, there is no effective therapeutic strategy for the treatment of liver fibrosis, resulting in high mortality worldwide. In this study, we found that myeloid-specific deficiency protected the liver against fibrosis in mice, while XBP1 inhibition ameliorated liver fibrosis in mice. This study concluded that targeting XBP1 signalling in macrophages may provide a novel strategy for protecting the liver against fibrosis.

摘要

背景与目的

X 盒结合蛋白 1(XBP1)可调节巨噬细胞的促炎反应,但其在干扰素基因刺激因子(STING)激活及肝纤维化中的作用尚不清楚。已有研究表明,在脂肪性肝炎中,XBP1 可促进巨噬细胞中含核苷酸结合寡聚化结构域、富含亮氨酸重复序列和 pyrin 结构域蛋白 3(NLRP3)的激活。在此,我们旨在探讨 XBP1 在肝纤维化过程中调节 STING 信号及随后 NLRP3 激活的潜在机制。

方法

检测人肝纤维化组织样本中 XBP1 的表达。通过注射四氯化碳、胆管结扎或给予蛋氨酸/胆碱缺乏饮食,在髓系特异性、STING 缺陷小鼠中诱导肝纤维化。

结果

虽然在小鼠和临床患者的肝纤维化巨噬细胞中观察到 XBP1 表达增加,但髓系特异性缺陷或 XBP1 的药理学抑制可保护肝脏免受纤维化。此外,它以 STING/干扰素调节因子 3(IRF3)依赖的方式抑制巨噬细胞 NLRP3 的激活。线粒体氧化损伤促进巨噬细胞自身线粒体 DNA(mtDNA)的胞质泄漏及 cGAS/STING/NLRP3 信号激活,从而促进肝纤维化。机制上,RNA 测序分析表明,在缺陷巨噬细胞中,mtDNA 表达降低,而 BCL2/腺病毒 E1B 相互作用蛋白 3(BNIP3)介导的线粒体自噬激活增加。染色质免疫沉淀(ChIP)分析进一步表明,剪接后的 XBP1 直接结合到启动子上,并抑制巨噬细胞中 的转录。缺陷通过促进巨噬细胞中 BNIP3 介导的线粒体自噬激活,减少了 mtDNA 的胞质释放及 STING/NLRP3 的激活,而 BNIP3 敲低可消除这种作用。此外,巨噬细胞 XBP1/STING 信号有助于肝星状细胞的激活。

结论

我们的研究结果表明,XBP1 通过 BNIP3 介导的线粒体自噬调节来控制巨噬细胞 cGAS/STING/NLRP3 的激活,从而调节巨噬细胞自身 mtDNA 的胞质泄漏,为抗肝纤维化提供了一个新靶点。

简要概述

肝纤维化是慢性肝病典型的进展过程,由炎症和免疫反应驱动,其特征是肝脏中细胞外基质过多。目前,尚无有效的肝纤维化治疗策略,导致全球死亡率较高。在本研究中,我们发现髓系特异性缺陷可保护小鼠肝脏免受纤维化,而抑制 XBP1 可改善小鼠肝纤维化。本研究得出结论,靶向巨噬细胞中的 XBP1 信号可能为保护肝脏免受纤维化提供一种新策略。

https://cdn.ncbi.nlm.nih.gov/pmc/blobs/43b3/9520276/79ca48bb8570/ga1.jpg

文献AI研究员

20分钟写一篇综述,助力文献阅读效率提升50倍。

立即体验

用中文搜PubMed

大模型驱动的PubMed中文搜索引擎

马上搜索

文档翻译

学术文献翻译模型,支持多种主流文档格式。

立即体验