Suppr超能文献

巨噬细胞衍生的血小板反应蛋白1促进肥胖相关的非酒精性脂肪性肝病。

Macrophage-derived thrombospondin 1 promotes obesity-associated non-alcoholic fatty liver disease.

作者信息

Gwag Taesik, Reddy Mooli Raja Gopal, Li Dong, Lee Sangderk, Lee Eun Y, Wang Shuxia

机构信息

Department of Pharmacology and Nutritional Sciences, University of Kentucky, Lexington, KY 40536, USA.

Department of Pathology and Laboratory Medicine, University of Kentucky, Lexington, KY 40536, USA.

出版信息

JHEP Rep. 2020 Oct 9;3(1):100193. doi: 10.1016/j.jhepr.2020.100193. eCollection 2021 Feb.

Abstract

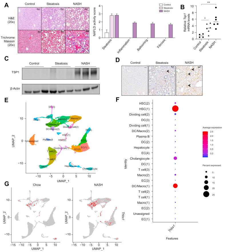
BACKGROUND & AIMS: Thrombospondin 1 (TSP1) is a multifunctional matricellular protein. We previously showed that TSP1 has an important role in obesity-associated metabolic complications, including inflammation, insulin resistance, cardiovascular, and renal disease. However, its contribution to obesity-associated non-alcoholic fatty liver disease/non-alcoholic steatohepatitis (NAFLD or NASH) remains largely unknown; thus, we aimed to determine its role.

METHODS

High-fat diet or AMLN (amylin liver NASH) diet-induced obese and insulin-resistant NAFLD/NASH mouse models were utilised, in addition to tissue-specific -knockout mice, to determine the contribution of different cellular sources of obesity-induced TSP1 to NAFLD/NASH development.

RESULTS

Liver TSP1 levels were increased in experimental obese and insulin-resistant NAFLD/NASH mouse models as well as in obese patients with NASH. Moreover, TSP1 deletion in adipocytes did not protect mice from diet-induced NAFLD/NASH. However, myeloid/macrophage-specific TSP1 deletion protected mice against obesity-associated liver injury, accompanied by reduced liver inflammation and fibrosis. Importantly, this protection was independent of the levels of obesity and hepatic steatosis. Mechanistically, through an autocrine effect, macrophage-derived TSP1 suppressed expression in liver, which amplified liver proinflammatory signalling (Toll-like receptor 4 signal pathway) and promoted NAFLD progression.

CONCLUSIONS

Macrophage-derived TSP1 is a significant contributor to obesity-associated NAFLD/NASH development and progression and could serve as a therapeutic target for this disease.

LAY SUMMARY

Obesity-associated non-alcoholic fatty liver disease is a most common chronic liver disease in the Western world and can progress to liver cirrhosis and cancer. No treatment is currently available for this disease. The present study reveals an important factor (macrophage-derived TSP1) that drives macrophage activation and non-alcoholic fatty liver disease development and progression and that could serve as a therapeutic target for non-alcoholic fatty liver disease/steatohepatitis.

摘要

背景与目的

血小板反应蛋白1(TSP1)是一种多功能基质细胞蛋白。我们之前表明,TSP1在肥胖相关的代谢并发症中起重要作用,包括炎症、胰岛素抵抗、心血管疾病和肾脏疾病。然而,其对肥胖相关的非酒精性脂肪性肝病/非酒精性脂肪性肝炎(NAFLD或NASH)的作用在很大程度上仍不清楚;因此,我们旨在确定其作用。

方法

除了组织特异性敲除小鼠外,还利用高脂饮食或AMLN(胰淀素肝脏NASH)饮食诱导的肥胖和胰岛素抵抗的NAFLD/NASH小鼠模型,以确定肥胖诱导的TSP1的不同细胞来源对NAFLD/NASH发展的作用。

结果

在实验性肥胖和胰岛素抵抗的NAFLD/NASH小鼠模型以及肥胖的NASH患者中,肝脏TSP1水平升高。此外,脂肪细胞中TSP1的缺失并不能保护小鼠免受饮食诱导的NAFLD/NASH。然而,髓系/巨噬细胞特异性TSP1的缺失可保护小鼠免受肥胖相关的肝损伤,同时肝脏炎症和纤维化减轻。重要的是,这种保护作用与肥胖和肝脂肪变性的程度无关。机制上,通过自分泌作用,巨噬细胞衍生的TSP1抑制肝脏中的表达,这放大了肝脏促炎信号(Toll样受体4信号通路)并促进NAFLD进展。

结论

巨噬细胞衍生的TSP1是肥胖相关的NAFLD/NASH发展和进展的重要促成因素,可作为该疾病的治疗靶点。

简要概述

肥胖相关的非酒精性脂肪性肝病是西方世界最常见的慢性肝病,可进展为肝硬化和癌症。目前尚无针对该疾病的治疗方法。本研究揭示了一个重要因素(巨噬细胞衍生的TSP1),它驱动巨噬细胞活化以及非酒精性脂肪性肝病的发展和进展,可作为非酒精性脂肪性肝病/脂肪性肝炎的治疗靶点。

https://cdn.ncbi.nlm.nih.gov/pmc/blobs/cfe3/7689554/0cfc218fa334/fx1.jpg

文献AI研究员

20分钟写一篇综述,助力文献阅读效率提升50倍。

立即体验

用中文搜PubMed

大模型驱动的PubMed中文搜索引擎

马上搜索

文档翻译

学术文献翻译模型,支持多种主流文档格式。

立即体验