Suppr超能文献

小鼠肝细胞 O-连接糖基化调控肝再生。

Regulation of Liver Regeneration by Hepatocyte O-GlcNAcylation in Mice.

机构信息

Department of Pharmacology, Toxicology and Therapeutics, Kansas City, Kansas.

Department of Chemistry, Boston University, Boston, Massachusetts.

出版信息

Cell Mol Gastroenterol Hepatol. 2022;13(5):1510-1529. doi: 10.1016/j.jcmgh.2022.01.014. Epub 2022 Jan 28.

Abstract

BACKGROUND & AIMS: The liver has a unique capacity to regenerate after injury in a highly orchestrated and regulated manner. Here, we report that O-GlcNAcylation, an intracellular post-translational modification regulated by 2 enzymes, O-GlcNAc transferase (OGT) and O-GlcNAcase (OGA), is a critical termination signal for liver regeneration following partial hepatectomy (PHX).

METHODS

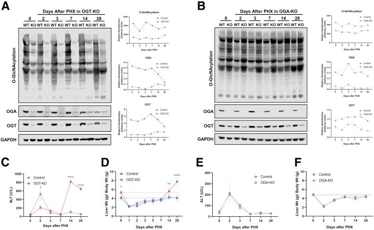
We studied liver regeneration after PHX on hepatocyte specific OGT and OGA knockout mice (OGT-KO and OGA-KO), which caused a significant decrease (OGT-KO) and increase (OGA-KO) in hepatic O-GlcNAcylation, respectively.

RESULTS

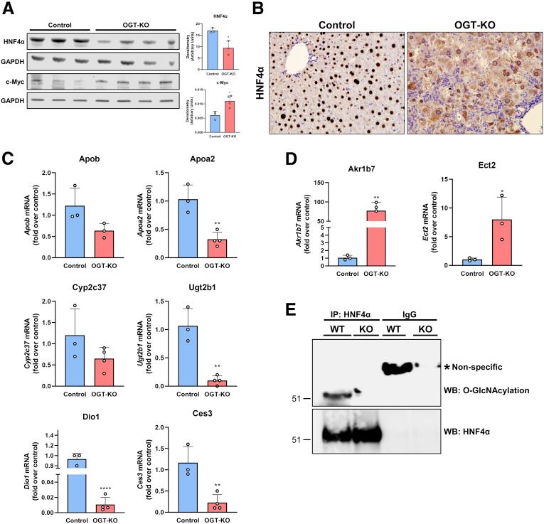
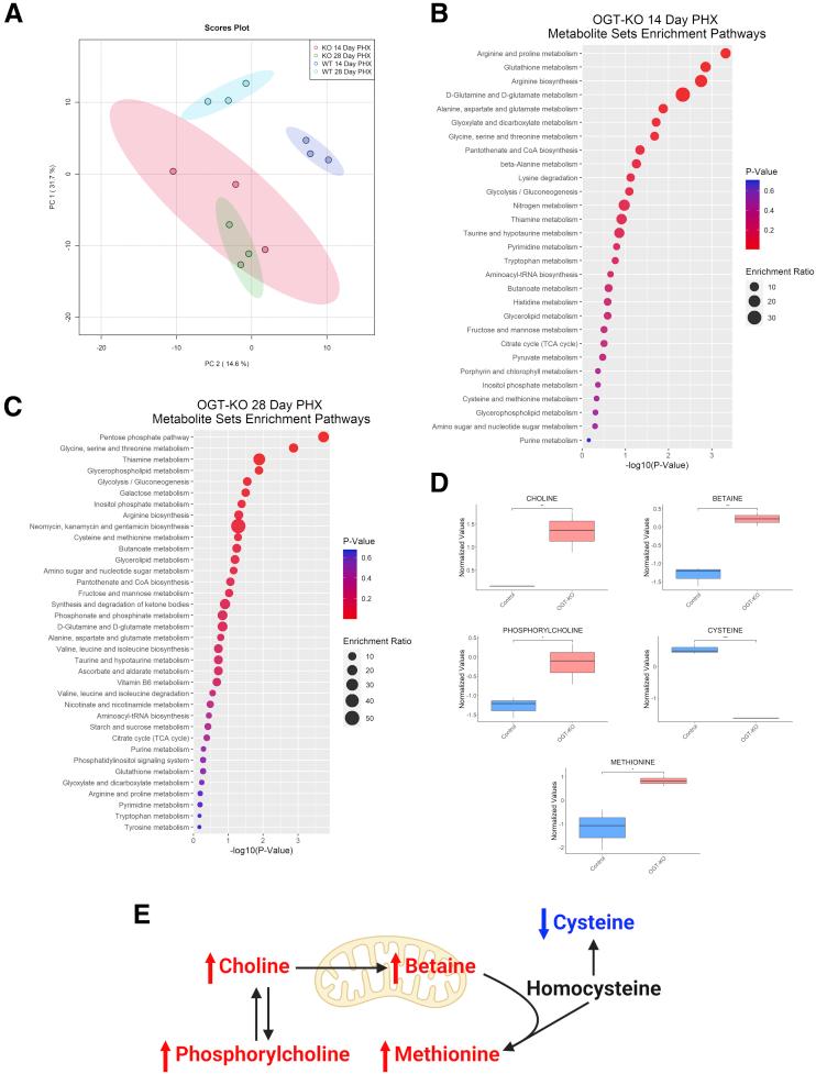
OGA-KO mice had normal regeneration, but the OGT-KO mice exhibited substantial defects in termination of liver regeneration with increased liver injury, sustained cell proliferation resulting in significant hepatomegaly, hepatic dysplasia, and appearance of small nodules at 28 days after PHX. This was accompanied by a sustained increase in expression of cyclins along with significant induction in pro-inflammatory and pro-fibrotic gene expression in the OGT-KO livers. RNA-sequencing studies revealed inactivation of hepatocyte nuclear 4 alpha (HNF4α), the master regulator of hepatic differentiation and a known termination signal, in OGT-KO mice at 28 days after PHX, which was confirmed by both Western blot and immunohistochemistry analysis. Furthermore, a significant decrease in HNFα target genes was observed in OGT-KO mice, indicating a lack of hepatocyte differentiation following decreased hepatic O-GlcNAcylation. Immunoprecipitation experiments revealed HNF4α is O-GlcNAcylated in normal differentiated hepatocytes.

CONCLUSIONS

These studies show that O-GlcNAcylation plays a critical role in the termination of liver regeneration via regulation of HNF4α in hepatocytes.

摘要

背景与目的

肝脏具有在高度协调和受调控的情况下损伤后再生的独特能力。在这里,我们报告称,O-GlcNAc 化是一种由 2 种酶(O-GlcNAc 转移酶(OGT)和 O-GlcNAcase(OGA))调节的细胞内翻译后修饰,是肝部分切除术(PHX)后肝再生的关键终止信号。

方法

我们研究了在肝细胞特异性 OGT 和 OGA 敲除小鼠(OGT-KO 和 OGA-KO)中 PHX 后肝再生的情况,这导致肝 O-GlcNAc 化分别显著降低(OGT-KO)和增加(OGA-KO)。

结果

OGA-KO 小鼠的再生正常,但 OGT-KO 小鼠在肝再生终止方面存在明显缺陷,肝损伤增加,细胞持续增殖导致肝肿大、肝发育不良和 PHX 后 28 天出现小结节。这伴随着细胞周期蛋白表达的持续增加,以及 OGT-KO 肝脏中促炎和促纤维化基因表达的显著诱导。RNA 测序研究表明,在 PHX 后 28 天,OGT-KO 小鼠的肝细胞核 4α(HNF4α)失活,HNF4α 是肝分化的主要调节剂和已知的终止信号,这通过 Western blot 和免疫组化分析得到证实。此外,在 OGT-KO 小鼠中观察到 HNFα 靶基因的显著减少,表明在 O-GlcNAc 化减少的情况下缺乏肝细胞分化。免疫沉淀实验表明,HNF4α 在正常分化的肝细胞中发生 O-GlcNAc 化。

结论

这些研究表明,O-GlcNAc 化通过调节肝细胞中的 HNF4α 在肝再生的终止中发挥关键作用。

https://cdn.ncbi.nlm.nih.gov/pmc/blobs/d3a4/9043307/19a3268eaa75/fx1.jpg

文献AI研究员

20分钟写一篇综述,助力文献阅读效率提升50倍。

立即体验

用中文搜PubMed

大模型驱动的PubMed中文搜索引擎

马上搜索

文档翻译

学术文献翻译模型,支持多种主流文档格式。

立即体验