Suppr超能文献

高可行性的 SARS-CoV-2 多顺反子免疫保护候选疫苗,融合新型真核表达和细菌转染技术。

Highly feasible immunoprotective multicistronic SARS-CoV-2 vaccine candidate blending novel eukaryotic expression and bactofection.

机构信息

Department of Veterinary Public Health, College of Veterinary Medicine, Jeonbuk National University, Iksan Campus, 54596, Republic of Korea.

出版信息

J Adv Res. 2021 Jul 22;36:211-222. doi: 10.1016/j.jare.2021.07.007. eCollection 2022 Feb.

Abstract

INTRODUCTION

The emergence of SARS-CoV-2 variants has raised concerns on future vaccine efficacy as most vaccines target only the spike protein. Hence, vaccines targeting multiple SARS-CoV-2 proteins will offer broader protection and improve our preparedness to combat the pandemic.

OBJECTIVES

The study aimed to develop a novel vaccine strategy by combining a eukaryotic vector expressing multiple SARS-CoV-2 genes and -mediated DNA delivery.

METHODS

The eukaryotic vector was designed to function as a DNA-launched RNA replicon in a self-replicating and self-amplifying mRNA mechanism. By exploiting the self-cleaving peptide, P2A, we fused four SARS-CoV-2 targets, including receptor-binding domain (RBD), heptad repeat domain (HR), membrane protein (M) and epitopes of nsp13, in a single open reading frame. Western blot and immunofluorescence assays were used to determine protein expression. In mice, the vaccine's safety and immunogenicity were investigated.

RESULTS

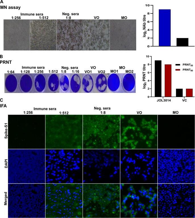
Western blot analysis revealed co-expression all four proteins from the vaccine construct, confirming the efficiency of -mediated gene delivery and protein expression. The vaccine candidate was safe and elicited robust antigen-specific antibody titers in mice, and a recall response from splenocytes revealed induction of strong cell-mediated immunity. Flow cytometry demonstrated an increase in sub-populations of CD4 and CD8 T cells with the highest CD4 and CD8 T cells recorded for HR and RBD, respectively. Overall, humoral and cellular immune response data suggested the induction of both Th1 and Th2 immunity with polarization towards an antiviral Th1 response. We recorded a potent SARS-CoV-2 neutralizing antibody titers in the immunized mice sera.

CONCLUSIONS

The bactofection ensured optimum gene delivery, and through a P2A-enabled efficient multicistronic expression, the vaccine candidate elicited potent anti-SARS-CoV-2 immune responses. These findings provide important insight into development of an effective multivalent vaccine to combat SARS-CoV-2 and its variants.

摘要

简介

SARS-CoV-2 变体的出现引发了人们对未来疫苗效力的担忧,因为大多数疫苗仅针对刺突蛋白。因此,针对多种 SARS-CoV-2 蛋白的疫苗将提供更广泛的保护,并提高我们应对大流行的准备。

目的

本研究旨在通过结合表达多种 SARS-CoV-2 基因的真核载体和 -介导的 DNA 递送来开发一种新型疫苗策略。

方法

真核载体设计为在自我复制和自我扩增的 mRNA 机制中充当启动 RNA 复制子的 DNA。通过利用自我切割肽 P2A,我们将四个 SARS-CoV-2 靶标融合在一起,包括受体结合域(RBD)、七肽重复域(HR)、膜蛋白(M)和 nsp13 的表位,形成单一开放阅读框。使用 Western blot 和免疫荧光测定法来确定蛋白表达。在小鼠中,研究了疫苗的安全性和免疫原性。

结果

Western blot 分析显示,疫苗构建体中的所有四个蛋白均有共表达,证实了 -介导的基因递送和蛋白表达的效率。候选疫苗是安全的,在小鼠中引发了强烈的抗原特异性抗体滴度,并且来自脾细胞的回忆反应显示出强烈的细胞介导免疫诱导。流式细胞术显示 CD4 和 CD8 T 细胞的亚群增加,HR 和 RBD 分别记录到最高的 CD4 和 CD8 T 细胞。总体而言,体液和细胞免疫应答数据表明,诱导了 Th1 和 Th2 免疫应答,并且向抗病毒 Th1 反应极化。我们记录了免疫小鼠血清中的 SARS-CoV-2 中和抗体滴度。

结论

细菌转染确保了最佳的基因传递,并且通过 P2A 实现的高效多顺反子表达,候选疫苗引发了强烈的抗 SARS-CoV-2 免疫应答。这些发现为开发针对 SARS-CoV-2 及其变体的有效多价疫苗提供了重要的见解。

https://cdn.ncbi.nlm.nih.gov/pmc/blobs/1151/8799910/6b173835d5bc/ga1.jpg

文献AI研究员

20分钟写一篇综述,助力文献阅读效率提升50倍。

立即体验

用中文搜PubMed

大模型驱动的PubMed中文搜索引擎

马上搜索

文档翻译

学术文献翻译模型,支持多种主流文档格式。

立即体验