Suppr超能文献

miR-4521 通过靶向 FAM129A 抑制 FAK/AKT 通路的磷酸化,在肝癌细胞的生长和转移中发挥肿瘤抑制作用。

MiR-4521 plays a tumor repressive role in growth and metastasis of hepatocarcinoma cells by suppressing phosphorylation of FAK/AKT pathway via targeting FAM129A.

机构信息

Department of Biotechnology, College of Basic Medical Sciences, Dalian Medical University, Dalian, Liaoning 116044, China.

Department of Biochemistry and Molecular Biology, Carlson School of Chemistry and Biochemistry, Clark University, Worcester, MA 01610, USA.

出版信息

J Adv Res. 2021 May 12;36:147-161. doi: 10.1016/j.jare.2021.05.003. eCollection 2022 Feb.

Abstract

INTRODUCTION

Globally, hepatocellular carcinoma (HCC) is the sixth most common malignancy and it has the fourth highest mortality. MicroRNAs play a significant part in biological processes in cell formation and advancement by targeting genes in many cancers including HCC.

OBJECTIVE

In the present study we examine the involvement of miR-4521 and FAM129A correlations in HCC occurrence and progression.

METHODS

Expression levels of miR-4521 and FAM129A in HCC tissues and cells were detected. Immunohistochemistry was carried out to detect expression of FAM129A, MMP9 and TIMP-1 in HCC tissues. Western blot assays were used to examine expression levels of different genes involve in signaling pathways. Transwell chamber, MTT and wound healing assays were performed to check cell migration, invasion and proliferation rates.

RESULTS

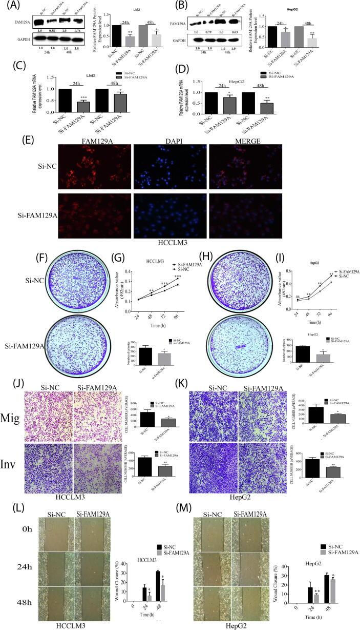
Overexpression of FAM129A positively correlated with upregulation of MMP9 and negatively correlated with TIMP-1 in HCC patient samples, which encouraged progression and metastasis of HCC. An antagonistic relation between miR-4521 and FAM129A was detected in current study, down-regulation of miR-4521 and up-regulation of FAM129A was demonstrated in HCC tissues and cell lines as compare to normal tissue samples and the normal cell line LO2. Overexpressing miR-4521 and silencing FAM129A impaired HCC cell migratory and invasive properties and suppressed cell proliferation. Mutually, miR-4521-FAM129A axial regulation inhibited in vitro proliferation of cells by promoting apoptosis through the p-FAK/p-AKT/MDM2/P53 and p-FAK/p-AKT/BCL-2/BAX/Cytochrome-C/Caspase-3/Caspase-9 pathways, respectively, and suppressed the migration and invasion capabilities of HCCLM3 and HepG2 cells via the TIMP-1/MMP9/MMP2 and p-FAK/p-AKT pathway.

CONCLUSION

Our work found the axial regulation mechanism of miR-4521-FAM129A in HCC. Deficiency of miR-4521 and abundance of FAM129A synergistically enhanced cancer progression by increasing cell proliferation and malignant invasion and by inhibiting apoptosis. These discoveries suggest that miR-4521/FAM129A might play a vital role in hepatic cancer progression and could be a candidate for its therapy.

摘要

简介

在全球范围内,肝细胞癌(HCC)是第六种最常见的恶性肿瘤,也是第四种死亡率最高的肿瘤。microRNAs 通过靶向包括 HCC 在内的许多癌症中的基因,在细胞形成和发展的生物过程中发挥重要作用。

目的

本研究旨在探讨 miR-4521 和 FAM129A 相关性在 HCC 发生和进展中的作用。

方法

检测 HCC 组织和细胞中 miR-4521 和 FAM129A 的表达水平。免疫组织化学检测 HCC 组织中 FAM129A、MMP9 和 TIMP-1 的表达。Western blot 检测参与信号通路的不同基因的表达水平。Transwell 室、MTT 和划痕愈合试验分别用于检测细胞迁移、侵袭和增殖率。

结果

在 HCC 患者样本中,FAM129A 的过表达与 MMP9 的上调呈正相关,与 TIMP-1 的下调呈负相关,这促进了 HCC 的进展和转移。本研究还检测到 miR-4521 和 FAM129A 之间存在拮抗关系,与正常组织样本和正常细胞系 LO2 相比,HCC 组织和细胞系中 miR-4521 的下调和 FAM129A 的上调。过表达 miR-4521 和沉默 FAM129A 可损害 HCC 细胞的迁移和侵袭特性,并抑制细胞增殖。相反,miR-4521-FAM129A 轴调控通过促进凋亡,分别通过 p-FAK/p-AKT/MDM2/P53 和 p-FAK/p-AKT/BCL-2/BAX/Cytochrome-C/Caspase-3/Caspase-9 通路抑制体外细胞增殖,并通过 TIMP-1/MMP9/MMP2 和 p-FAK/p-AKT 通路抑制 HCCLM3 和 HepG2 细胞的迁移和侵袭能力。

结论

本研究发现了 miR-4521-FAM129A 在 HCC 中的轴调控机制。miR-4521 的缺乏和 FAM129A 的丰度协同增强了癌症的进展,增加了细胞增殖和恶性侵袭,并抑制了凋亡。这些发现表明,miR-4521/FAM129A 可能在肝癌的进展中发挥重要作用,并可能成为其治疗的候选药物。

https://cdn.ncbi.nlm.nih.gov/pmc/blobs/e2ef/8799875/346883e6d73a/ga1.jpg

文献AI研究员

20分钟写一篇综述,助力文献阅读效率提升50倍。

立即体验

用中文搜PubMed

大模型驱动的PubMed中文搜索引擎

马上搜索

文档翻译

学术文献翻译模型,支持多种主流文档格式。

立即体验