Suppr超能文献

miR-579-3p 通过调控慢性炎症肝脏中的磷脂酰肌醇 3-激酶-蛋白激酶 B 通路来控制肝癌的形成。

miR-579-3p Controls Hepatocellular Carcinoma Formation by Regulating the Phosphoinositide 3-Kinase-Protein Kinase B Pathway in Chronically Inflamed Liver.

机构信息

Institute of PathologyUniversity Hospital of BaselUniversity of BaselBaselSwitzerland.

27178Institute of PathologyUniversity Hospital HeidelbergHeidelbergGermany.

出版信息

Hepatol Commun. 2022 Jun;6(6):1467-1481. doi: 10.1002/hep4.1894. Epub 2022 Feb 8.

Abstract

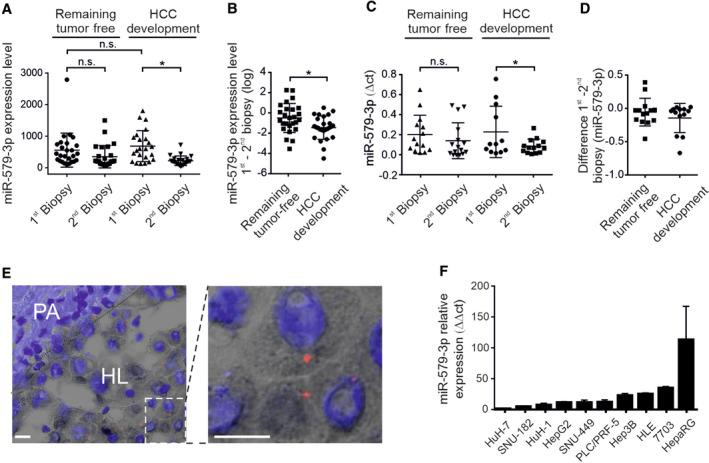
Chronic liver inflammation causes continuous liver damage with progressive liver fibrosis and cirrhosis, which may eventually lead to hepatocellular carcinoma (HCC). Whereas the 10-year incidence for HCC in patients with cirrhosis is approximately 20%, many of these patients remain tumor free for their entire lives. Clarifying the mechanisms that define the various outcomes of chronic liver inflammation is a key aspect in HCC research. In addition to a wide variety of contributing factors, microRNAs (miRNAs) have also been shown to be engaged in promoting liver cancer. Therefore, we wanted to characterize miRNAs that are involved in the development of HCC, and we designed a longitudinal study with formalin-fixed and paraffin-embedded liver biopsy samples from several pathology institutes from Switzerland. We examined the miRNA expression by nCounterNanostring technology in matched nontumoral liver tissue from patients developing HCC (n = 23) before and after HCC formation in the same patient. Patients with cirrhosis (n = 26) remaining tumor free within a similar time frame served as a control cohort. Comparison of the two cohorts revealed that liver tissue from patients developing HCC displayed a down-regulation of miR-579-3p as an early step in HCC development, which was further confirmed in a validation cohort. Correlation with messenger RNA expression profiles further revealed that miR-579-3p directly attenuated phosphatidylinositol-4,5-bisphosphate 3-kinase catalytic subunit alpha (PIK3CA) expression and consequently protein kinase B (AKT) and phosphorylated AKT. In vitro experiments and the use of clustered regularly interspaced short palindromic repeats (CRISPR)/Cas9 technology confirmed that miR-579-3p controlled cell proliferation and cell migration of liver cancer cell lines. Conclusion: Liver tissues from patients developing HCC revealed changes in miRNA expression. miR-579-3p was identified as a novel tumor suppressor regulating phosphoinositide 3-kinase-AKT signaling at the early stages of HCC development.

摘要

慢性肝脏炎症导致持续的肝损伤,伴有进行性肝纤维化和肝硬化,最终可能导致肝细胞癌(HCC)。虽然肝硬化患者 HCC 的 10 年发病率约为 20%,但这些患者中的许多人终生无肿瘤。阐明定义慢性肝脏炎症不同结局的机制是 HCC 研究的一个关键方面。除了各种各样的促成因素外,microRNAs(miRNAs)也被证明参与了肝癌的发生。因此,我们希望表征参与 HCC 发生发展的 miRNAs,并设计了一项纵向研究,纳入了来自瑞士几家病理研究所的福尔马林固定和石蜡包埋的肝活检样本。我们使用 nCounterNanostring 技术检测了患者发展为 HCC 前后匹配的非肿瘤性肝组织中的 miRNA 表达(n=23),这些患者的 HCC 是在同一患者中形成的。在相似的时间范围内无肿瘤的肝硬化患者(n=26)作为对照队列。对两个队列的比较表明,发展为 HCC 的患者的肝组织显示出 miR-579-3p 的下调,这是 HCC 发展的早期步骤,在验证队列中得到了进一步证实。与信使 RNA 表达谱的相关性进一步表明,miR-579-3p 直接减弱了磷脂酰肌醇-4,5-二磷酸 3-激酶催化亚基 alpha(PIK3CA)的表达,从而减弱了蛋白激酶 B(AKT)和磷酸化 AKT。体外实验和使用成簇规律间隔短回文重复(CRISPR)/Cas9 技术证实,miR-579-3p 控制肝癌细胞系的细胞增殖和细胞迁移。结论:发展为 HCC 的患者的肝组织显示出 miRNA 表达的变化。miR-579-3p 被鉴定为一种新的肿瘤抑制因子,可在 HCC 发展的早期阶段调节磷酸肌醇 3-激酶-AKT 信号通路。

https://cdn.ncbi.nlm.nih.gov/pmc/blobs/bb95/9134798/66a5d3c18152/HEP4-6-1467-g002.jpg

文献AI研究员

20分钟写一篇综述,助力文献阅读效率提升50倍。

立即体验

用中文搜PubMed

大模型驱动的PubMed中文搜索引擎

马上搜索

文档翻译

学术文献翻译模型,支持多种主流文档格式。

立即体验