Suppr超能文献

血液细胞中 CHIP 相关的突变 ASXL1 促进实体瘤进展。

CHIP-associated mutant ASXL1 in blood cells promotes solid tumor progression.

机构信息

Division of Molecular Oncology, Department of Computational Biology and Medical Sciences, Graduate School of Frontier Sciences, The University of Tokyo, Tokyo, Japan.

Division of Cellular Therapy, The Institute of Medical Science, The University of Tokyo, Tokyo, Japan.

出版信息

Cancer Sci. 2022 Apr;113(4):1182-1194. doi: 10.1111/cas.15294. Epub 2022 Feb 26.

Abstract

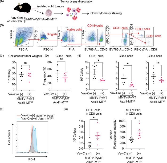
Clonal hematopoiesis of indeterminate potential (CHIP) is an age-associated phenomenon characterized by clonal expansion of blood cells harboring somatic mutations in hematopoietic genes, including DNMT3A, TET2, and ASXL1. Clinical evidence suggests that CHIP is highly prevalent and associated with poor prognosis in solid-tumor patients. However, whether blood cells with CHIP mutations play a causal role in promoting the development of solid tumors remained unclear. Using conditional knock-in mice that express CHIP-associated mutant Asxl1 (Asxl1-MT), we showed that expression of Asxl1-MT in T cells, but not in myeloid cells, promoted solid-tumor progression in syngeneic transplantation models. We also demonstrated that Asxl1-MT-expressing blood cells accelerated the development of spontaneous mammary tumors induced by MMTV-PyMT. Intratumor analysis of the mammary tumors revealed the reduced T-cell infiltration at tumor sites and programmed death receptor-1 (PD-1) upregulation in CD8 T cells in MMTV-PyMT/Asxl1-MT mice. In addition, we found that Asxl1-MT induced T-cell dysregulation, including aberrant intrathymic T-cell development, decreased CD4/CD8 ratio, and naïve-memory imbalance in peripheral T cells. These results indicate that Asxl1-MT perturbs T-cell development and function, which contributes to creating a protumor microenvironment for solid tumors. Thus, our findings raise the possibility that ASXL1-mutated blood cells exacerbate solid-tumor progression in ASXL1-CHIP carriers.

摘要

不确定潜能的克隆性造血 (CHIP) 是一种与年龄相关的现象,其特征是造血基因(包括 DNMT3A、TET2 和 ASXL1)中存在体细胞突变的血细胞克隆性扩张。临床证据表明,CHIP 在实体瘤患者中普遍存在且与预后不良相关。然而,是否具有 CHIP 突变的血细胞在促进实体瘤的发展中起因果作用尚不清楚。使用表达与 CHIP 相关的突变型 Asxl1(Asxl1-MT)的条件性敲入小鼠,我们表明 T 细胞中表达 Asxl1-MT 而不是髓样细胞中表达 Asxl1-MT 促进了同种异体移植模型中的实体瘤进展。我们还表明,表达 Asxl1-MT 的血细胞加速了由 MMTV-PyMT 诱导的自发性乳腺肿瘤的发展。对乳腺肿瘤的肿瘤内分析显示,在 MMTV-PyMT/Asxl1-MT 小鼠中,肿瘤部位的 T 细胞浸润减少,CD8 T 细胞中的程序性死亡受体-1(PD-1)上调。此外,我们发现 Asxl1-MT 诱导 T 细胞失调,包括胸腺内 T 细胞发育异常、CD4/CD8 比值降低以及外周 T 细胞中幼稚-记忆失衡。这些结果表明,Asxl1-MT 扰乱了 T 细胞的发育和功能,为实体瘤创造了有利于肿瘤的微环境。因此,我们的研究结果表明,ASXL1 突变的血细胞可能会加剧 ASXL1-CHIP 携带者的实体瘤进展。

https://cdn.ncbi.nlm.nih.gov/pmc/blobs/20df/8990791/7408ad5d94c1/CAS-113-1182-g005.jpg

文献AI研究员

20分钟写一篇综述,助力文献阅读效率提升50倍。

立即体验

用中文搜PubMed

大模型驱动的PubMed中文搜索引擎

马上搜索

文档翻译

学术文献翻译模型,支持多种主流文档格式。

立即体验