Suppr超能文献

接种 SARS-CoV-2 疫苗后,B 细胞记忆持续存在,并且在突破性感染期间具有功能性。

Persistent B cell memory after SARS-CoV-2 vaccination is functional during breakthrough infections.

机构信息

Diagnostic Immunology Research Unit, Multimodal Medicine Research Area, Bambino Gesù Children's Hospital, IRCCS; Viale di San Paolo, 15, 00146 Rome, Italy.

Occupational Medicine/Health Technology Assessment and Safety Research Unit, Clinical-Technological Innovations Research Area, Bambino Gesù Children's Hospital, IRCCS, Viale di San Paolo, 15, 00146 Rome, Italy.

出版信息

Cell Host Microbe. 2022 Mar 9;30(3):400-408.e4. doi: 10.1016/j.chom.2022.01.003. Epub 2022 Jan 25.

Abstract

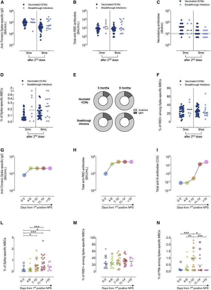
Breakthrough SARS-CoV-2 infections in fully vaccinated individuals are considered a consequence of waning immunity. Serum antibodies represent the most measurable outcome of vaccine-induced B cell memory. When antibodies decline, memory B cells are expected to persist and perform their function, preventing clinical disease. We investigated whether BNT162b2 mRNA vaccine induces durable and functional B cell memory in vivo against SARS-CoV-2 3, 6, and 9 months after the second dose in a cohort of health care workers (HCWs). While we observed physiological decline of SARS-CoV-2-specific antibodies, memory B cells persist and increase until 9 months after immunization. HCWs with breakthrough infections had no signs of waning immunity. In 3-4 days, memory B cells responded to SARS-CoV-2 infection by producing high levels of specific antibodies in the serum and anti-Spike IgA in the saliva. Antibodies to the viral nucleoprotein were produced with the slow kinetics typical of the response to a novel antigen.

摘要

突破性 SARS-CoV-2 感染在完全接种疫苗的个体中被认为是免疫减弱的结果。血清抗体代表疫苗诱导的 B 细胞记忆最可衡量的结果。当抗体下降时,预计记忆 B 细胞将持续存在并发挥其功能,从而预防临床疾病。我们研究了 BNT162b2 mRNA 疫苗是否会在第二剂疫苗接种后 3、6 和 9 个月在医护人员 (HCWs) 队列中诱导针对 SARS-CoV-2 的持久和功能性 B 细胞记忆。虽然我们观察到 SARS-CoV-2 特异性抗体的生理性下降,但记忆 B 细胞持续存在并增加,直到免疫后 9 个月。突破性感染的 HCWs 没有免疫减弱的迹象。在 3-4 天内,记忆 B 细胞通过在血清中产生高水平的特异性抗体和唾液中的抗刺突 IgA 对 SARS-CoV-2 感染作出反应。针对病毒核蛋白的抗体的产生具有对新型抗原反应的典型缓慢动力学。

https://cdn.ncbi.nlm.nih.gov/pmc/blobs/bdd1/8820949/ee5676ab2681/fx1_lrg.jpg

文献AI研究员

20分钟写一篇综述,助力文献阅读效率提升50倍。

立即体验

用中文搜PubMed

大模型驱动的PubMed中文搜索引擎

马上搜索

文档翻译

学术文献翻译模型,支持多种主流文档格式。

立即体验