Suppr超能文献

BNT162b2 mRNA 抗 SARS-CoV-2 疫苗接种健康和免疫功能低下个体的 NK 细胞频率、功能及其与疫苗结果的相关性。

NK cell frequencies, function and correlates to vaccine outcome in BNT162b2 mRNA anti-SARS-CoV-2 vaccinated healthy and immunocompromised individuals.

机构信息

Department of Medicine Huddinge, Center for Infectious Medicine, Karolinska Institutet, Karolinska University Hospital, 141 52, Stockholm, Sweden.

Department of Infectious Diseases, Karolinska University Hospital, Stockholm, Sweden.

出版信息

Mol Med. 2022 Feb 8;28(1):20. doi: 10.1186/s10020-022-00443-2.

Abstract

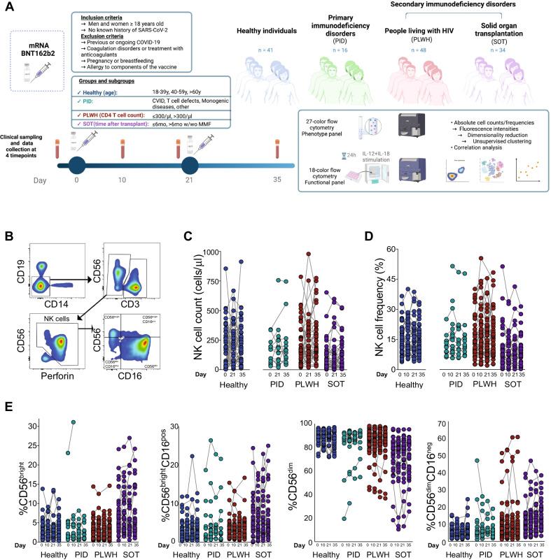
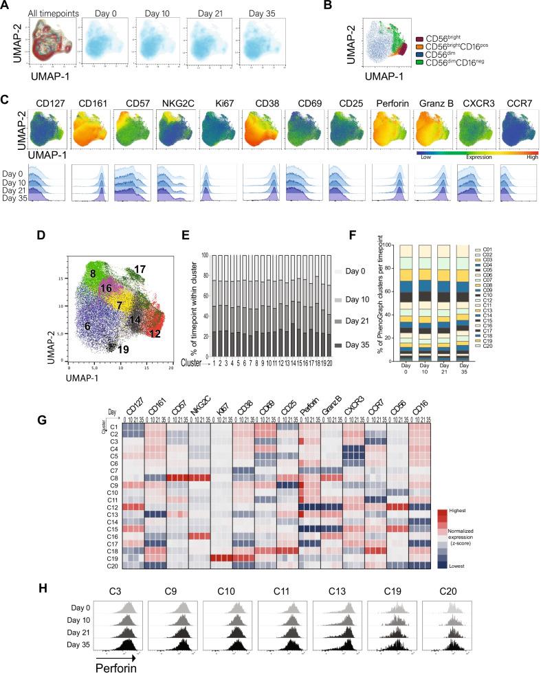
Adaptive immune responses have been studied extensively in the course of mRNA vaccination against COVID-19. Considerably fewer studies have assessed the effects on innate immune cells. Here, we characterized NK cells in healthy individuals and immunocompromised patients in the course of an anti-SARS-CoV-2 BNT162b2 mRNA prospective, open-label clinical vaccine trial. See trial registration description in notes. Results revealed preserved NK cell numbers, frequencies, subsets, phenotypes, and function as assessed through consecutive peripheral blood samplings at 0, 10, 21, and 35 days following vaccination. A positive correlation was observed between the frequency of NKG2C NK cells at baseline (Day 0) and anti-SARS-CoV-2 Ab titers following BNT162b2 mRNA vaccination at Day 35. The present results provide basic insights in regards to NK cells in the context of mRNA vaccination, and have relevance for future mRNA-based vaccinations against COVID-19, other viral infections, and cancer.Trial registration: The current study is based on clinical material from the COVAXID open-label, non-randomized prospective clinical trial registered at EudraCT and clinicaltrials.gov (no. 2021-000175-37). Description: https://clinicaltrials.gov/ct2/show/NCT04780659?term=2021-000175-37&draw=2&rank=1 .

摘要

在针对 COVID-19 的 mRNA 疫苗接种过程中,人们已经对适应性免疫反应进行了广泛研究。相比之下,评估先天免疫细胞影响的研究要少得多。在这里,我们在一项针对 SARS-CoV-2 BNT162b2 mRNA 的前瞻性、开放性临床疫苗试验中,对健康个体和免疫功能低下患者的 NK 细胞进行了特征描述。请在注释中查看试验注册描述。结果表明,NK 细胞数量、频率、亚群、表型和功能在接种后 0、10、21 和 35 天连续外周血采样中得到保留。在接种 BNT162b2 mRNA 后第 35 天,基线(第 0 天)时 NKG2C NK 细胞的频率与抗 SARS-CoV-2 Ab 滴度之间存在正相关。目前的结果为 mRNA 疫苗接种背景下的 NK 细胞提供了基本的见解,并为未来针对 COVID-19、其他病毒感染和癌症的基于 mRNA 的疫苗接种提供了参考。试验注册:本研究基于 COVAXID 开放性、非随机前瞻性临床试验的临床材料,该试验在 EudraCT 和 clinicaltrials.gov 上注册(编号为 2021-000175-37)。描述:https://clinicaltrials.gov/ct2/show/NCT04780659?term=2021-000175-37&draw=2&rank=1。

https://cdn.ncbi.nlm.nih.gov/pmc/blobs/4697/8822735/a65dfd44c766/10020_2022_443_Fig1_HTML.jpg

文献AI研究员

20分钟写一篇综述,助力文献阅读效率提升50倍。

立即体验

用中文搜PubMed

大模型驱动的PubMed中文搜索引擎

马上搜索

文档翻译

学术文献翻译模型,支持多种主流文档格式。

立即体验