Suppr超能文献

基于细胞焦亡相关基因的新型风险特征可预测前列腺癌的预后。

A novel defined risk signature based on pyroptosis-related genes can predict the prognosis of prostate cancer.

机构信息

Department of Urology, Jinzhou Medical University, The First Hospital of Jinzhou Medical University, Jinzhou, Liaoning, China.

Department of Urology, Affiliated Hospital of Panzhihua University, Panzhihua, Sichuan, China.

出版信息

BMC Med Genomics. 2022 Feb 8;15(1):24. doi: 10.1186/s12920-022-01172-5.

Abstract

BACKGROUND

Pyroptosis can not only inhibit the occurrence and development of tumors but also develop a microenvironment conducive to cancer growth. However, pyroptosis research in prostate cancer (PCa) has rarely been reported.

METHODS

The expression profile and corresponding clinical data were obtained from The Cancer Genome Atlas (TCGA) and Gene Expression Omnibus (GEO) databases. Patients were divided into different clusters using consensus clustering analysis, and differential genes were obtained. We developed and validated a prognostic biomarker for biochemical recurrence (BCR) of PCa using univariate Cox analysis, Lasso-Cox analysis, Kaplan-Meier (K-M) survival analysis, and time-dependent receiver operating characteristics (ROC) curves.

RESULTS

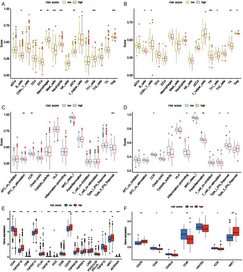
The expression levels of most pyroptosis-related genes (PRGs) are different not only between normal and tumor tissues but also between different clusters. Cluster 2 patients have a better prognosis than cluster 1 patients, and there are significant differences in immune cell content and biological pathway between them. Based on the classification of different clusters, we constructed an eight genes signature that can independently predict the progression-free survival (PFS) rate of a patient, and this signature was validated using a GEO data set (GSE70769). Finally, we established a nomogram model with good accuracy.

CONCLUSIONS

In this study, PRGs were used as the starting point and based on the expression profile and clinical data, a prognostic signature with a high predictive value for biochemical recurrence (BCR) following radical prostatectomy (RP) was finally constructed, and the relationship between pyroptosis, immune microenvironment, and PCa was explored, providing important clues for future research on pyroptosis and immunity.

摘要

背景

细胞焦亡不仅能抑制肿瘤的发生发展,还能构建有利于肿瘤生长的微环境。然而,细胞焦亡在前列腺癌(PCa)中的研究鲜有报道。

方法

从癌症基因组图谱(TCGA)和基因表达综合数据库(GEO)中获取表达谱及相应的临床数据。采用共识聚类分析对患者进行分组,并获取差异基因。我们使用单因素 Cox 分析、Lasso-Cox 分析、Kaplan-Meier(K-M)生存分析和时间依赖性接收者操作特征(ROC)曲线,开发并验证用于预测 PCa 生化复发(BCR)的预后生物标志物。

结果

大多数细胞焦亡相关基因(PRGs)的表达水平不仅在正常组织和肿瘤组织之间存在差异,而且在不同的聚类之间也存在差异。聚类 2 的患者预后好于聚类 1 的患者,且两者之间的免疫细胞含量和生物学途径存在显著差异。基于不同聚类的分类,我们构建了一个能独立预测患者无进展生存期(PFS)率的 8 基因特征,并用 GEO 数据集(GSE70769)进行了验证。最后,我们建立了一个具有良好准确性的列线图模型。

结论

本研究以 PRGs 为起点,基于表达谱和临床数据,构建了一个用于预测根治性前列腺切除术后生化复发(BCR)的具有高预测价值的预后模型,并探讨了细胞焦亡、免疫微环境与 PCa 之间的关系,为未来的细胞焦亡和免疫研究提供了重要线索。

https://cdn.ncbi.nlm.nih.gov/pmc/blobs/3501/8822680/d45dbc5555ec/12920_2022_1172_Fig1_HTML.jpg

文献AI研究员

20分钟写一篇综述,助力文献阅读效率提升50倍。

立即体验

用中文搜PubMed

大模型驱动的PubMed中文搜索引擎

马上搜索

文档翻译

学术文献翻译模型,支持多种主流文档格式。

立即体验