Suppr超能文献

基于细胞焦亡相关基因的系统分析鉴定 GSDMC 为胰腺腺癌的一个新治疗靶点。

System analysis based on the pyroptosis-related genes identifies GSDMC as a novel therapy target for pancreatic adenocarcinoma.

机构信息

School of Pharmacy, Key Laboratory of Nano-Carbon Modified Film Technology of Henan Province, Diagnostic Laboratory of Animal Diseases, Xinxiang University, Xinxiang, 453000, Henan, China.

出版信息

J Transl Med. 2022 Oct 5;20(1):455. doi: 10.1186/s12967-022-03632-z.

Abstract

BACKGROUND

Pancreatic adenocarcinoma (PAAD) is one of the most common malignant tumors of the digestive tract. Pyroptosis is a newly discovered programmed cell death that highly correlated with the prognosis of tumors. However, the prognostic value of pyroptosis in PAAD remains unclear.

METHODS

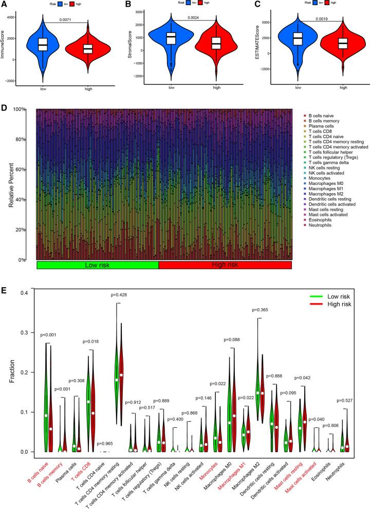
A total of 178 pancreatic cancer PAAD samples and 167 normal samples were obtained from The Cancer Genome Atlas (TCGA) and Genotype-Tissue Expression (GTEx) databases. The "DESeq2" R package was used to identify differntially expressed pyroptosis-related genes between normal pancreatic samples and PAAD samples. The prognostic model was established in TCGA cohort based on univariate Cox and the least absolute shrinkage and selection operator (LASSO) Cox regression analyses, which was validated in test set from Gene Expression Omnibus (GEO) cohort. Univariate independent prognostic analysis and multivariate independent prognostic analysis were used to determine whether the risk score can be used as an independent prognostic factor to predict the clinicopathological features of PAAD patients. A nomogram was used to predict the survival probability of PAAD patients, which could help in clinical decision-making. The R package "pRRophetic" was applied to calculate the drug sensitivity of each samples from high- and low-risk group. Tumor immune infiltration was investigated using an ESTIMATE algorithm. Finally, the pro-tumor phenotype of GSDMC was explored in PANC-1 and CFPAC-1 cells.

RESULT

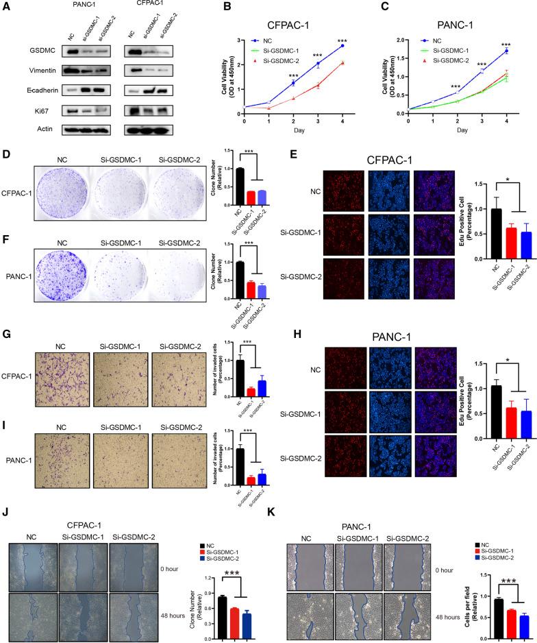
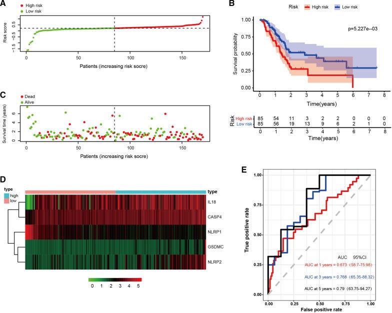
On the basis of univariate Cox and LASSO regression analyses, we constructed a risk model with identified five pyroptosis-related genes (IL18, CASP4, NLRP1, GSDMC, and NLRP2), which was validated in the test set. The PAAD samples were divided into high-risk and low-risk groups on the basis of the risk score's median. According to Kaplan Meier curve analysis, samples from high-risk groups had worse outcomes than those from low-risk groups. The time-dependent receiver operating characteristics (ROC) analysis revealed that the risk model could predict the prognosis of PAAD accurately. A nomogram accompanied by calibration curves was presented for predicting 1-, 2-, and 3-year survival in PAAD patients. More importantly, 4 small molecular compounds (A.443654, PD.173074, Epothilone. B, Lapatinib) were identified, which might be potential drugs for the treatment of PAAD patients. Finally, the depletion of GSDMC inhibits the proliferation, invasion, and migration of pancreatic adenocarcinoma cells.

CONCLUSION

In this study, we developed a pyroptosis-related prognostic model based on IL18, CASP4, NLRP1, NLRP2, and GSDMC , which may be helpful for clinicians to make clinical decisions for PAAD patients and provide valuable insights for individualized treatment. Our result suggest that GSDMC may promote the proliferation and migration of PAAD cell lines. These findings may provide new insights into the roles of pyroptosis-related genes in PAAD, and offer  new therapeutic targets for the treatment of PAAD.

摘要

背景

胰腺导管腺癌(PAAD)是最常见的消化道恶性肿瘤之一。细胞焦亡是一种新发现的程序性细胞死亡,与肿瘤的预后高度相关。然而,细胞焦亡在 PAAD 中的预后价值仍不清楚。

方法

从癌症基因组图谱(TCGA)和基因型组织表达(GTEx)数据库中获得了 178 个胰腺癌症 PAAD 样本和 167 个正常样本。使用“DESeq2”R 包来识别正常胰腺样本和 PAAD 样本之间差异表达的细胞焦亡相关基因。基于单因素 Cox 和最小绝对收缩和选择算子(LASSO)Cox 回归分析,在 TCGA 队列中建立预后模型,并在基因表达综合(GEO)队列的测试集中进行验证。使用单因素独立预后分析和多因素独立预后分析来确定风险评分是否可以作为独立的预后因素来预测 PAAD 患者的临床病理特征。使用列线图预测 PAAD 患者的生存概率,这有助于临床决策。使用 R 包“pRRophetic”计算高风险和低风险组中每个样本的药物敏感性。使用 ESTIMATE 算法研究肿瘤免疫浸润。最后,在 PANC-1 和 CFPAC-1 细胞中探索 GSDMC 的促肿瘤表型。

结果

基于单因素 Cox 和 LASSO 回归分析,我们构建了一个包含五个细胞焦亡相关基因(IL18、CASP4、NLRP1、GSDMC 和 NLRP2)的风险模型,并在测试集中进行了验证。根据风险评分中位数,PAAD 样本被分为高风险和低风险组。根据 Kaplan-Meier 曲线分析,高风险组的样本比低风险组的样本预后更差。时间依赖性接受者操作特征(ROC)分析表明,该风险模型可以准确预测 PAAD 的预后。提出了一个列线图和校准曲线,用于预测 PAAD 患者 1、2 和 3 年的生存率。更重要的是,鉴定出了 4 种小分子化合物(A.443654、PD.173074、Epothilone.B、Lapatinib),它们可能是治疗 PAAD 患者的潜在药物。最后,GSDMC 的耗竭抑制胰腺导管腺癌细胞的增殖、侵袭和迁移。

结论

在这项研究中,我们基于 IL18、CASP4、NLRP1、NLRP2 和 GSDMC 构建了一个细胞焦亡相关的预后模型,这可能有助于临床医生为 PAAD 患者做出临床决策,并为个体化治疗提供有价值的见解。我们的结果表明 GSDMC 可能促进 PAAD 细胞系的增殖和迁移。这些发现可能为细胞焦亡相关基因在 PAAD 中的作用提供新的见解,并为 PAAD 的治疗提供新的治疗靶点。

https://cdn.ncbi.nlm.nih.gov/pmc/blobs/4c5b/9533512/f06d9e6d083b/12967_2022_3632_Fig1_HTML.jpg

文献AI研究员

20分钟写一篇综述,助力文献阅读效率提升50倍。

立即体验

用中文搜PubMed

大模型驱动的PubMed中文搜索引擎

马上搜索

文档翻译

学术文献翻译模型,支持多种主流文档格式。

立即体验