Suppr超能文献

CDK1和STAT1在胃肠道癌相关急性肾损伤中的诊断潜力:一项基于生物信息学的研究

Diagnostic potential of CDK1 and STAT1 in acute kidney injury associated with gastrointestinal cancers: a bioinformatics-based study.

作者信息

Wei Qiuwan, Shen Yiqing, Tian Yiren, Ling Yunzhi

机构信息

Department of Clinical Laboratory, Civil Aviation Shanghai Hospital, Shanghai, China.

出版信息

Front Mol Biosci. 2025 Jan 22;12:1522246. doi: 10.3389/fmolb.2025.1522246. eCollection 2025.

Abstract

INTRODUCTION

Patients with gastrointestinal cancers are prone to acute kidney injury (AKI) due to treatment or disease progression, and current diagnostic methods exhibit insufficient sensitivity and specificity. This study aims to evaluate the potential value of CDK1 and STAT1 in the diagnosis of AKI in this patient population.

METHODS

A retrospective analysis was conducted on adjacent tissue, cancerous and the clinical data tissue from 150 gastrointestinal cancer patients treated at our hospital from May 2022 to May 2023. Differentially expressed genes (DEGs) associated with gastrointestinal cancer and kidney injury were identified through bioinformatics analysis. The expression of DEGs proteins in cancerous and adjacent tissues was assessed using immunohistochemical scoring (H scores). Patients were classified into AKI (n = 42) and non-AKI groups (n = 108) according to KDIGO AKI criteria. Univariate and multivariate logistic regression analyses were performed to investigate the influencing factors of AKI occurrence. Spearman correlation analysis was used to explore the relationship between DEGs and AKI biomarkers (Scr, BUN, MAU, and UA). The application value of DEGs in early diagnosis of AKI was evaluated using ROC curves.

RESULTS

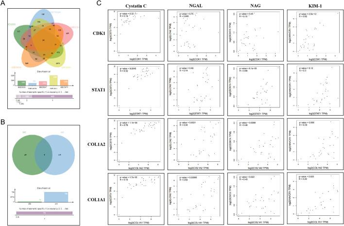
Bioinformatics analysis identified CDK1, STAT1, COL1A2, and COL1A1 as DEGs related to AKI in gastrointestinal cancer. Immunohistochemical analysis revealed elevated H scores for CDK1, STAT1, COL1A2, and COL1A1 in tumor tissues. Univariate analysis showed no significant differences in age, sex, marital status, education level, monthly income, disease type, cancer stage, or tumor markers (CEA, CA242, CA50) between AKI and non-AKI groups (P > 0.05). However, the AKI group exhibited significantly higher levels of MAU, UA, and H scores for CDK1, STAT1, COL1A2, and COL1A1 compared to the non-AKI group (P < 0.05). Multivariate logistic regression confirmed that MAU, UA, CDK1, and STAT1 are independent risk factors for AKI in gastrointestinal cancer patients. Correlation analysis indicated a significant positive association between CDK1, STAT1, and AKI biomarker levels (P < 0.05). ROC curve analysis demonstrated that CDK1 and STAT1 possess high diagnostic value for early detection of AKI in patients with gastrointestinal cancer, with enhanced efficacy when used in combination.

CONCLUSION

CDK1 and STAT1 serve as early diagnostic indicators for the occurrence of AKI in gastrointestinal cancer patients.

摘要

引言

胃肠道癌症患者由于治疗或疾病进展容易发生急性肾损伤(AKI),而目前的诊断方法敏感性和特异性不足。本研究旨在评估细胞周期蛋白依赖性激酶1(CDK1)和信号转导和转录激活因子1(STAT1)在该患者群体AKI诊断中的潜在价值。

方法

对2022年5月至2023年5月在我院接受治疗的150例胃肠道癌症患者的癌旁组织、癌组织及临床资料进行回顾性分析。通过生物信息学分析确定与胃肠道癌症和肾损伤相关的差异表达基因(DEGs)。采用免疫组织化学评分(H评分)评估DEGs蛋白在癌组织和癌旁组织中的表达。根据KDIGO AKI标准将患者分为AKI组(n = 42)和非AKI组(n = 108)。进行单因素和多因素逻辑回归分析以探讨AKI发生的影响因素。采用Spearman相关性分析探讨DEGs与AKI生物标志物(Scr、BUN、MAU和UA)之间的关系。使用ROC曲线评估DEGs在AKI早期诊断中的应用价值。

结果

生物信息学分析确定CDK1、STAT1、I型胶原α2链(COL1A2)和I型胶原α1链(COL1A1)为与胃肠道癌症AKI相关的DEGs。免疫组织化学分析显示肿瘤组织中CDK1、STAT1、COL1A2和COL1A1的H评分升高。单因素分析显示,AKI组和非AKI组在年龄、性别、婚姻状况、教育程度、月收入、疾病类型、癌症分期或肿瘤标志物(癌胚抗原、CA242、CA50)方面无显著差异(P > 0.05)。然而,与非AKI组相比,AKI组的MAU、UA水平以及CDK1、STAT1、COL1A2和COL1A1的H评分显著更高(P < 0.05)。多因素逻辑回归证实MAU、UA、CDK1和STAT1是胃肠道癌症患者AKI的独立危险因素。相关性分析表明CDK1、STAT1与AKI生物标志物水平之间存在显著正相关(P < 0.05)。ROC曲线分析表明,CDK1和STAT1对胃肠道癌症患者AKI的早期检测具有较高的诊断价值,联合使用时效能增强。

结论

CDK1和STAT1可作为胃肠道癌症患者发生AKI的早期诊断指标。

https://cdn.ncbi.nlm.nih.gov/pmc/blobs/388c/11794955/1d366692555c/fmolb-12-1522246-g001.jpg

文献AI研究员

20分钟写一篇综述,助力文献阅读效率提升50倍。

立即体验

用中文搜PubMed

大模型驱动的PubMed中文搜索引擎

马上搜索

文档翻译

学术文献翻译模型,支持多种主流文档格式。

立即体验