Suppr超能文献

TRPM2 通过调节自噬来防止顺铂诱导的急性肾损伤和线粒体功能障碍。

TRPM2 protects against cisplatin-induced acute kidney injury and mitochondrial dysfunction via modulating autophagy.

机构信息

Kidney Disease Center, The First Affiliated Hospital, Zhejiang University School of Medicine; Institute of Nephrology, Zhejiang University; Key Laboratory of Kidney Disease Prevention and Control Technology, Zhejiang Province; Zhejiang Clinical Research Center of Kidney and Urinary System Disease, Hangzhou 310003, China.

Department of Infectious Disease, Sir Run Run Shaw Hospital, Zhejiang University School of medicine, Hangzhou 310003, China.

出版信息

Theranostics. 2023 Jul 31;13(13):4356-4375. doi: 10.7150/thno.84655. eCollection 2023.

Abstract

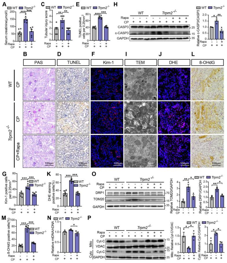
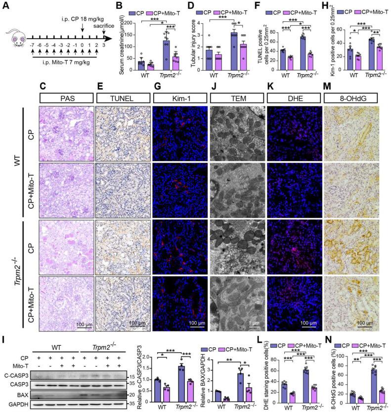
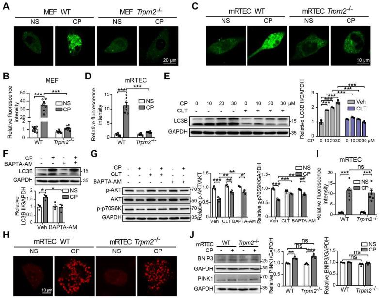
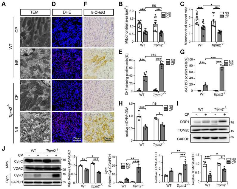
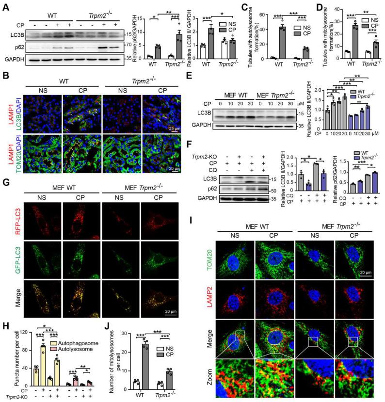
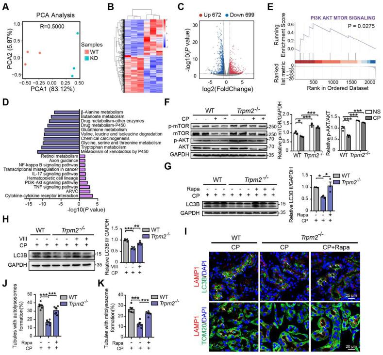
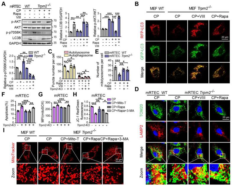
Cisplatin is a widely used anti-tumor agent but its use is frequently limited by nephrotoxicity. Transient receptor potential melastatin 2 (TRPM2) is a non-selective cation channel which is generally viewed as a sensor of oxidative stress, and increasing evidence supports its link with autophagy, a critical process for organelle homeostasis. Cisplatin-induced cell injury and mitochondrial damage were both assessed in WT and knockout mice and primary cells. RNA sequencing, immunofluorescence staining, immunoblotting and flowcytometry were applied to interpret the mechanism of TRPM2 in cisplatin nephrotoxicity. Knockout of TRPM2 exacerbates renal dysfunction, tubular injury and cell apoptosis in a model of acute kidney injury (AKI) induced by treatment with cisplatin. Cisplatin-caused tubular mitochondrial damage is aggravated in TRPM2-deficient mice and cells and, conversely, alleviated by treatment with Mito-TEMPO, a mitochondrial ROS scavenger. TRPM2 deficiency hinders cisplatin-induced autophagy via blockage of Ca influx and subsequent up-regulation of AKT-mTOR signaling. Consistently, cisplatin-induced tubular mitochondrial damage, cell apoptosis and renal dysfunction in TRPM2-deficient mice are mitigated by treatment with a mTOR inhibitor. Our results suggest that the TRPM2 channel plays a protective role in cisplatin-induced AKI via modulating the Ca-AKT-mTOR signaling pathway and autophagy, providing novel insights into the pathogenesis of kidney injury.

摘要

顺铂是一种广泛应用的抗肿瘤药物,但由于其肾毒性,其使用受到限制。瞬时受体电位 melastatin 2(TRPM2)是非选择性阳离子通道,通常被认为是氧化应激的传感器,越来越多的证据支持其与自噬有关,自噬是细胞器稳态的关键过程。在 WT 和敲除小鼠和原代细胞中评估了顺铂诱导的细胞损伤和线粒体损伤。应用 RNA 测序、免疫荧光染色、免疫印迹和流式细胞术来解释 TRPM2 在顺铂肾毒性中的作用机制。TRPM2 敲除可加重顺铂诱导的急性肾损伤(AKI)模型中的肾功能障碍、肾小管损伤和细胞凋亡。TRPM2 缺陷小鼠和细胞中的顺铂引起的肾小管线粒体损伤加重,而线粒体 ROS 清除剂 Mito-TEMPO 可减轻损伤。TRPM2 缺陷通过阻止 Ca 内流和随后 AKT-mTOR 信号的上调来阻碍顺铂诱导的自噬。一致地,mTOR 抑制剂可减轻 TRPM2 缺陷小鼠中的顺铂诱导的肾小管线粒体损伤、细胞凋亡和肾功能障碍。我们的结果表明,TRPM2 通道通过调节 Ca-AKT-mTOR 信号通路和自噬在顺铂诱导的 AKI 中发挥保护作用,为肾脏损伤的发病机制提供了新的见解。

https://cdn.ncbi.nlm.nih.gov/pmc/blobs/9424/10465213/402d1945fa61/thnov13p4356g001.jpg

文献AI研究员

20分钟写一篇综述,助力文献阅读效率提升50倍。

立即体验

用中文搜PubMed

大模型驱动的PubMed中文搜索引擎

马上搜索

文档翻译

学术文献翻译模型,支持多种主流文档格式。

立即体验