Suppr超能文献

Syntenin-1 介导的小细胞外囊泡通过增加肺癌细胞中的致癌 miRNA 分泌促进细胞生长、迁移和血管生成。

Syntenin-1-mediated small extracellular vesicles promotes cell growth, migration, and angiogenesis by increasing onco-miRNAs secretion in lung cancer cells.

机构信息

Department of Biochemistry, College of Natural Sciences, Kangwon National University, Chuncheon, 24341, Republic of Korea.

Kangwon Institute of Inclusive Technology, Kangwon National University, Chuncheon, 24341, Republic of Korea.

出版信息

Cell Death Dis. 2022 Feb 8;13(2):122. doi: 10.1038/s41419-022-04594-2.

Abstract

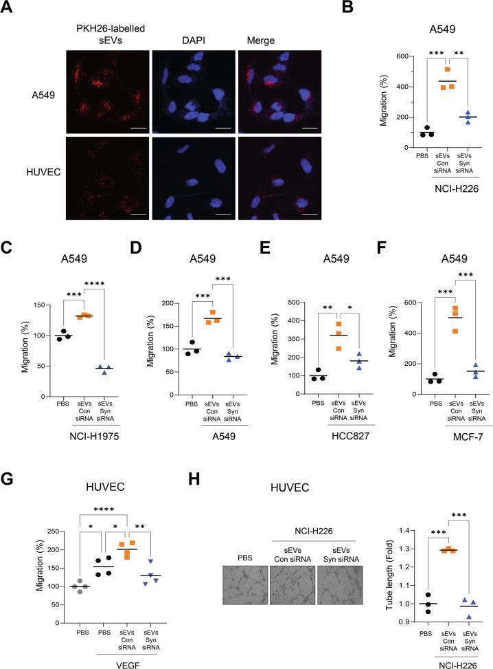
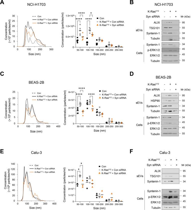
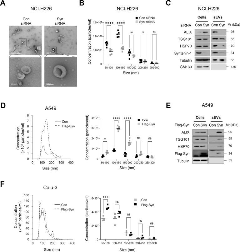
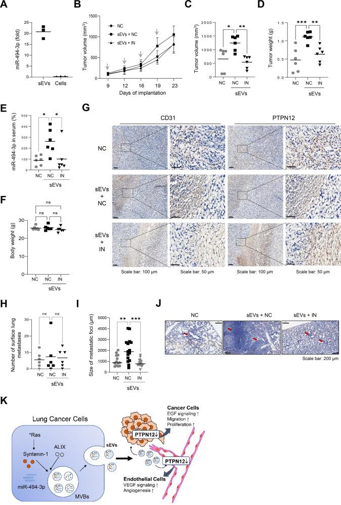
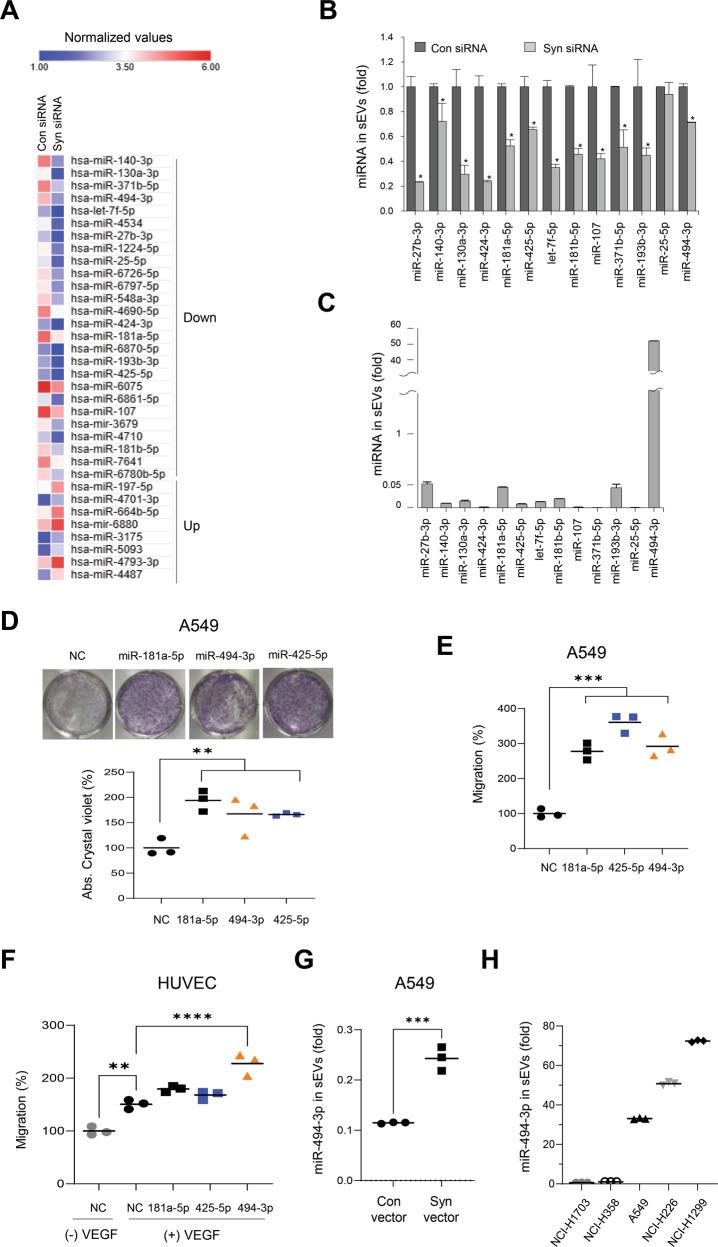
Small extracellular vesicles (sEVs) play a pivotal role in tumor progression by mediating intercellular communication in the tumor microenvironment (TME). Syntenin-1 induces malignant tumor progression in various types of human cancers, including human lung cancer and regulates biogenesis of sEVs. However, the function of syntenin-1-regulated sEVs and miRNAs in sEVs remains to be elucidated. In the present study, we aimed to demonstrate the role of oncogenic Ras/syntenin-1 axis in the release of sEVs and elucidate the function of syntenin-1-mediated miRNAs in sEVs in lung cancer progression. The results revealed that oncogenic Ras promoted the release of sEVs by inducing syntenin-1 expression; disruption of syntenin-1 expression impaired the release of sEVs as well as sEV-mediated cancer cell migration and angiogenesis. Moreover, we identified three miRNAs, namely miR-181a, miR-425-5p, and miR-494-3p, as onco-miRNAs loaded into syntenin-1-dependent sEVs. Remarkably, miR-494-3p was highly abundant in sEVs and its release was triggered by syntenin-1 expression and oncogenic Ras. Ectopic expression of the miR-494-3p mimic enhanced the migration and proliferation of lung cancer cells as well as tube formation in endothelial cells; however, the miR-494-3p inhibitor blocked sEV-mediated effects by targeting tyrosine-protein phosphatase nonreceptor type 12 (PTPN12), a tumor suppressor. sEVs promoted tumor growth and angiogenesis by downregulating PTPN12 expression; however, the miR-494-3p inhibitor significantly suppressed these effects in vivo, confirming that miR-494-3p acts as a major onco-miRNA loaded into lung cancer cell-derived sEVs. Eventually, the oncogenic Ras/syntenin-1 axis may induce cancer progression by increasing miR-494-3p loading into sEVs in lung cancer cells in the TME.

摘要

小细胞外囊泡 (sEVs) 通过介导肿瘤微环境 (TME) 中的细胞间通讯,在肿瘤进展中发挥关键作用。Syntenin-1 在各种类型的人类癌症中诱导恶性肿瘤进展,包括人类肺癌,并调节 sEV 的生物发生。然而,syntenin-1 调节的 sEV 和 miRNAs 在 sEV 中的功能仍有待阐明。在本研究中,我们旨在证明致癌 Ras/syntenin-1 轴在 sEV 释放中的作用,并阐明肺癌进展中 syntenin-1 介导的 miRNAs 在 sEV 中的功能。结果表明,致癌 Ras 通过诱导 syntenin-1 表达促进 sEV 的释放;破坏 syntenin-1 表达会损害 sEV 的释放以及 sEV 介导的癌细胞迁移和血管生成。此外,我们鉴定出三种 miRNAs,即 miR-181a、miR-425-5p 和 miR-494-3p,作为负载在 syntenin-1 依赖性 sEV 中的致癌 miRNA。值得注意的是,miR-494-3p 在 sEV 中高度丰富,其释放受 syntenin-1 表达和致癌 Ras 触发。外源性表达 miR-494-3p 模拟物增强了肺癌细胞的迁移和增殖以及内皮细胞的管形成;然而,miR-494-3p 抑制剂通过靶向肿瘤抑制因子酪氨酸蛋白磷酸酶非受体型 12 (PTPN12) 阻断 sEV 介导的效应。sEV 通过下调 PTPN12 表达促进肿瘤生长和血管生成;然而,miR-494-3p 抑制剂在体内显著抑制了这些效应,证实 miR-494-3p 作为主要的致癌 miRNA 负载到肺癌细胞衍生的 sEV 中。最终,致癌 Ras/syntenin-1 轴可能通过增加 TME 中肺癌细胞中 sEV 对 miR-494-3p 的装载来诱导癌症进展。

https://cdn.ncbi.nlm.nih.gov/pmc/blobs/31ad/8826407/3636f278e17d/41419_2022_4594_Fig1_HTML.jpg

文献AI研究员

20分钟写一篇综述,助力文献阅读效率提升50倍。

立即体验

用中文搜PubMed

大模型驱动的PubMed中文搜索引擎

马上搜索

文档翻译

学术文献翻译模型,支持多种主流文档格式。

立即体验