Suppr超能文献

syntenin抑制作用会损害多发性骨髓瘤中的基质-肿瘤通讯,并提高硼替佐米的治疗效果。

Syntenin inhibition impairs stroma-tumor communication in multiple myeloma and improves bortezomib treatment efficiency.

作者信息

Tu Chenggong, Leblanc Raphael, Van der Vreken Arne, Koops Marnix, Audebert Stephane, Goullieux Lauriane, Meeussen Sofie, De Veirman Kim, De Bruyne Elke, Vanderkerken Karin, David Guido, Cupedo Tom, Zimmermann Pascale, Menu Eline

机构信息

Translational Oncology Research Center, Team Hematology and Immunology Vrije Universiteit Brussel Brussels Belgium.

Laboratory for Extracellular Vesicle Research, Department of Human Genetics KULeuven Leuven Belgium.

出版信息

Hemasphere. 2025 Aug 18;9(8):e70197. doi: 10.1002/hem3.70197. eCollection 2025 Aug.

Abstract

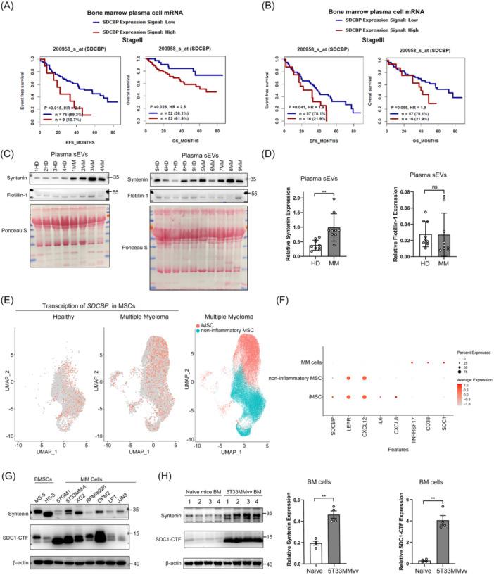
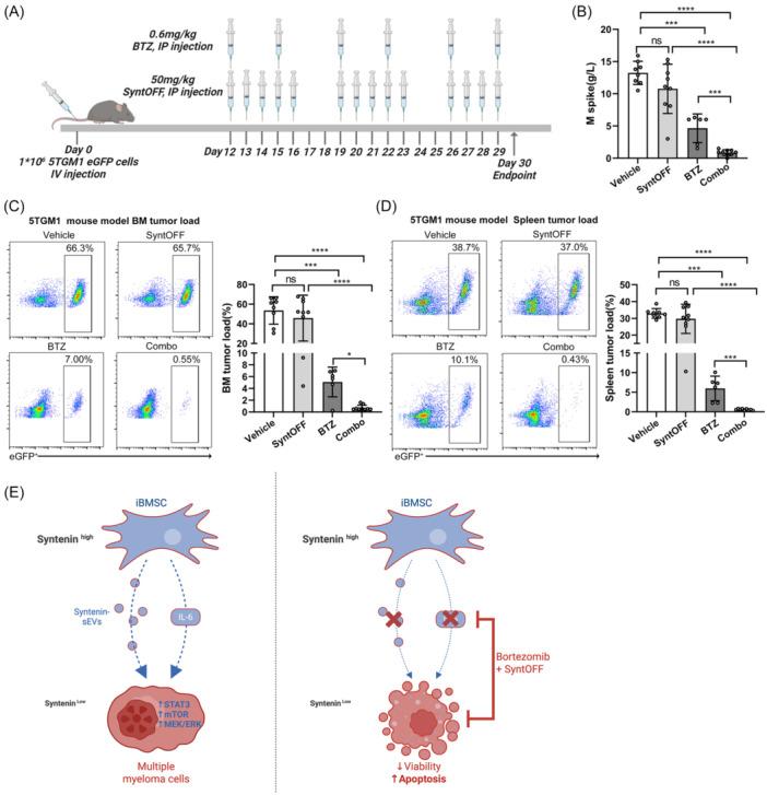
Multiple myeloma (MM) remains incurable due to the development of drug resistance. We previously showed that communication between bone marrow stromal cells (BMSCs) and MM cells supports MM growth and triggers therapy resistance. This communication occurs through a plethora of mechanisms, including the release of cytokines and small extracellular vesicles (sEVs). The PDZ protein syntenin is a master regulator of intercellular communication, in particular via sEVs. In this study, we aimed to explore whether targeting syntenin, by genetic alteration or pharmacological inhibition, can disrupt BMSC-MM crosstalk, thereby rendering the MM cells more sensitive to therapy. We found that syntenin (SDCBP) is highly expressed in inflammatory BMSC of MM patients and that its expression in BM aspirates correlates with poor patient survival. Using in vitro models, we established that knockout of syntenin in BMSC alters their secretome and abolishes BMSC-induced bortezomib resistance of MM cells via regulation of STAT3, MAPK, and AKT-mTOR pathways. Pharmacological inhibition of syntenin decreases syntenin and IL-6 sorting into BMSC sEVs and enhances bortezomib-induced MM cell death. Finally, we validated the therapeutic added value of syntenin inhibition in combination with bortezomib in vivo, using the 5TGM1 MM mouse model. In conclusion, our findings show that syntenin supports the secretion of pro-tumoral factors by BMSCs and qualifies as a possible novel therapeutic target in MM.

摘要

由于耐药性的产生,多发性骨髓瘤(MM)仍然无法治愈。我们之前表明,骨髓基质细胞(BMSC)与MM细胞之间的通讯支持MM生长并引发治疗抵抗。这种通讯通过多种机制发生,包括细胞因子和小细胞外囊泡(sEV)的释放。PDZ蛋白syntenin是细胞间通讯的主要调节因子,特别是通过sEVs。在本研究中,我们旨在探索通过基因改变或药物抑制靶向syntenin是否可以破坏BMSC-MM串扰,从而使MM细胞对治疗更敏感。我们发现syntenin(SDCBP)在MM患者的炎性BMSC中高度表达,并且其在骨髓抽吸物中的表达与患者的不良生存相关。使用体外模型,我们确定在BMSC中敲除syntenin会改变其分泌组,并通过调节STAT3、MAPK和AKT-mTOR途径消除BMSC诱导的MM细胞对硼替佐米的耐药性。对syntenin的药物抑制减少了syntenin和IL-6分选到BMSC sEVs中,并增强了硼替佐米诱导的MM细胞死亡。最后,我们使用5TGM1 MM小鼠模型在体内验证了syntenin抑制与硼替佐米联合使用的治疗附加值。总之,我们的研究结果表明,syntenin支持BMSCs分泌促肿瘤因子,并且有资格作为MM中一个可能的新型治疗靶点。

https://cdn.ncbi.nlm.nih.gov/pmc/blobs/54b3/12358804/b4fbef73d2c6/HEM3-9-e70197-g002.jpg

文献AI研究员

20分钟写一篇综述,助力文献阅读效率提升50倍。

立即体验

用中文搜PubMed

大模型驱动的PubMed中文搜索引擎

马上搜索

文档翻译

学术文献翻译模型,支持多种主流文档格式。

立即体验