Suppr超能文献

基于基因表达、甲基化和突变分析的林奇综合征发展为结直肠癌和子宫内膜癌的分子机制及差异。

Molecular mechanisms and differences in lynch syndrome developing into colorectal cancer and endometrial cancer based on gene expression, methylation, and mutation analysis.

机构信息

Department of Clinical Laboratory, Tianjin Academy of Traditional Chinese Medicine Affiliated Hospital, Tianjin, 300120, China.

Department of Interventional Oncology, Tianjin Huanhu Hospital, Tianjin, 300350, China.

出版信息

Cancer Causes Control. 2022 Apr;33(4):489-501. doi: 10.1007/s10552-021-01543-w. Epub 2022 Feb 11.

Abstract

PURPOSE

The aim of this study was to screen biomarkers specific to Lynch syndrome (LS) with colorectal cancer (CRC) or endometrial cancer (EC) to explore the mechanisms by which LS develops into CRC and EC and their differences.

METHODS

Differentially expressed or differentially methylated genes and differential mutations were identified in 10 LS, 50 CRC, and 50 EC patients from TCGA, and genes overlapping between LS and CRC or EC (named SGs-LCs and SGs-LEs, respectively) were identified. Afterward, we annotated the enriched GO terms and pathways and constructed a protein-protein interaction (PPI) network. Finally, samples from 10 clinical cases with MSI-H/MSS CRC and EC were collected to verify the mutations and their correlations with five LS pathogenic genes in the SGs-LCs and SGs-LEs.

RESULTS

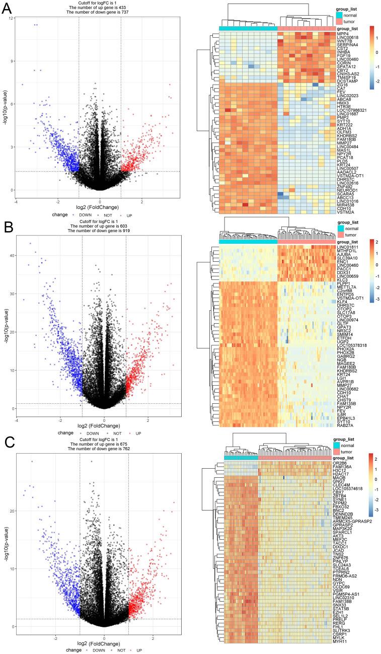
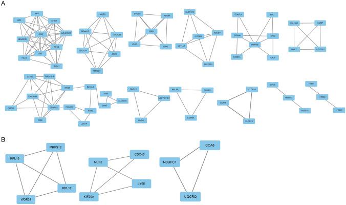
A total of 494 SGs-LCs and 104 SGs-LEs were identified and enriched in 106 and 14 GO terms, respectively. There were great differences in the gene count and enriched terms between SGs-LCs and SGs-LEs. In the PPI network, SST, GCG, SNAP25, and NPY had the highest degree of connection among the SGs-LCs, and KIF20A and NUF2 had the highest degree of connection among the SGs-LE. In the SGs-LCs and SGs-LEs, the genes whose expression levels affected the survival of LS, CRC or EC patients were quite different.

CONCLUSIONS

COL11A1 was found to be mutated in MSS CRC patients, similar to the mutations of MSH6. SST, GCG, SNAP25, and NPY may be biomarkers for the development of LS into CRC, and KIF20A and NUF2 may be markers of LS developing into EC.

摘要

目的

本研究旨在筛选具有结直肠癌(CRC)或子宫内膜癌(EC)的林奇综合征(LS)的特异性生物标志物,以探讨 LS 发展为 CRC 和 EC 的机制及其差异。

方法

从 TCGA 中鉴定了 10 例 LS、50 例 CRC 和 50 例 EC 患者中的差异表达或差异甲基化基因和差异突变,并鉴定了 LS 和 CRC 或 EC 之间重叠的基因(分别命名为 SGs-LCs 和 SGs-LEs)。之后,我们注释了富集的 GO 术语和途径,并构建了蛋白质-蛋白质相互作用(PPI)网络。最后,收集了 10 例 MSI-H/MSS CRC 和 EC 临床病例的样本,以验证突变及其与 SGs-LCs 和 SGs-LEs 中的 5 个 LS 致病基因的相关性。

结果

共鉴定出 494 个 SGs-LCs 和 104 个 SGs-LEs,分别在 106 个和 14 个 GO 术语中富集。SGs-LCs 和 SGs-LEs 的基因数量和富集术语差异很大。在 PPI 网络中,SGs-LCs 中 SST、GCG、SNAP25 和 NPY 的连接度最高,而 SGs-LEs 中 KIF20A 和 NUF2 的连接度最高。在 SGs-LCs 和 SGs-LEs 中,影响 LS、CRC 或 EC 患者生存的基因表达水平差异很大。

结论

在 MSS CRC 患者中发现 COL11A1 发生突变,类似于 MSH6 的突变。SST、GCG、SNAP25 和 NPY 可能是 LS 发展为 CRC 的生物标志物,而 KIF20A 和 NUF2 可能是 LS 发展为 EC 的标志物。

https://cdn.ncbi.nlm.nih.gov/pmc/blobs/a722/8904372/c72fa3d97175/10552_2021_1543_Fig1_HTML.jpg

文献AI研究员

20分钟写一篇综述,助力文献阅读效率提升50倍。

立即体验

用中文搜PubMed

大模型驱动的PubMed中文搜索引擎

马上搜索

文档翻译

学术文献翻译模型,支持多种主流文档格式。

立即体验