Suppr超能文献

头颈部鳞状细胞癌中细胞焦亡模式和免疫浸润特征。

Pyroptosis patterns and immune infiltrates characterization in head and neck squamous cell carcinoma.

机构信息

Department of Otorhinolaryngology Head and Neck Surgery, Ningbo Medical Center Lihuili Hospital, Ningbo, China.

Department of Otorhinolaryngology Head and Neck Surgery, Lihuili Hospital Affiliated to Ningbo University, Ningbo, China.

出版信息

J Clin Lab Anal. 2022 Apr;36(4):e24292. doi: 10.1002/jcla.24292. Epub 2022 Feb 14.

Abstract

BACKGROUND

Pyroptosis plays an essential role in tumor immune responses and inflammation related to chemotherapy. Herein, we studied the characteristic patterns of pyroptosis in head and neck squamous cell carcinoma (HNSCC) to determine their prognostic and therapeutic effects.

METHODS

Consensus clustering analysis was performed to classify patients into pyroptosis or gene clusters. A novel pyroptosis score was constructed by principal component analysis. Kaplan-Meier survival curves were used to show the prognostic value. We also assessed the functional enrichment, tumor mutation burden, immune cell infiltration, and the sensitivity to chemotherapy and immunotherapy between high and low pyroptosis score group.

RESULTS

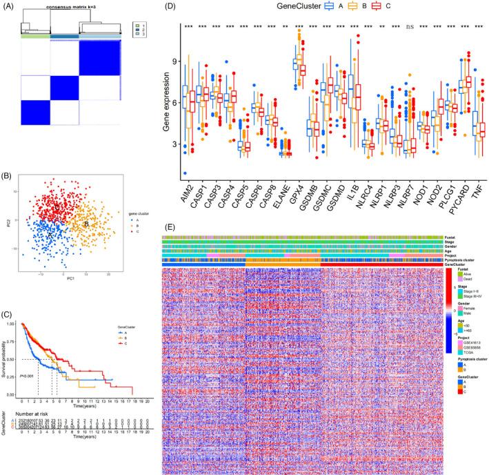
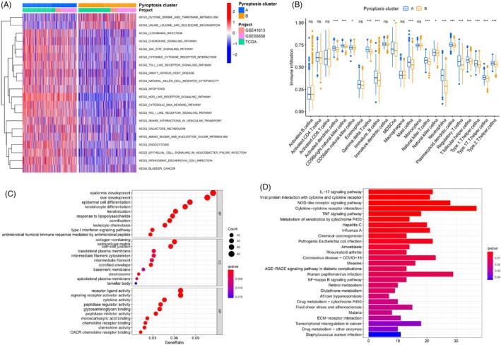
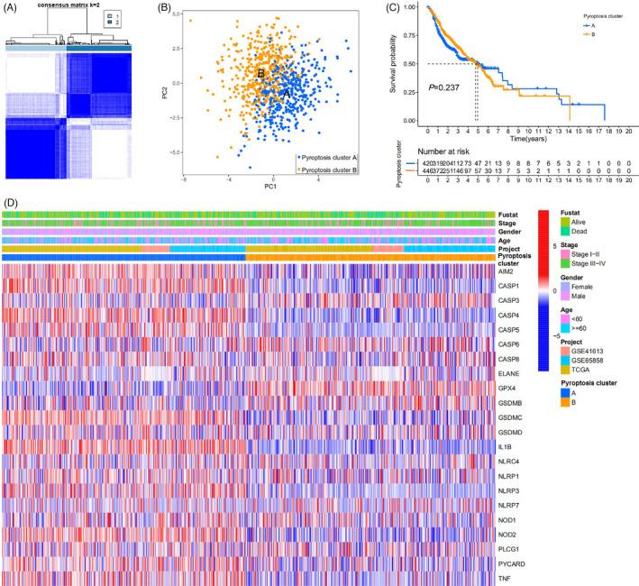
Two distinct pyroptosis clusters were defined based on the mRNA expression profiles of PRGs, which were related to immune activation in HNSCC. Notably, a pyroptosis score was constructed according to different expression gene signatures, and then, each HNSCC patient was classified into a low or high pyroptosis score group. Patients with low pyroptosis scores had better immunotherapeutic responses and higher sensitivities to chemotherapeutic agents (paclitaxel, docetaxel, and gemcitabine). Kaplan-Meier survival curves showed that the pyroptosis patterns were independent prognostic indicators regardless of the level of tumor mutation burden.

CONCLUSIONS

Pyroptosis plays an essential role in immune infiltration in HNSCC. Quantifying the pyroptosis score of individual patients might suggest prognostic, immunotherapeutic, and chemotherapeutic strategies for HNSCC.

摘要

背景

细胞焦亡在肿瘤免疫反应和与化疗相关的炎症中起着重要作用。在此,我们研究了头颈部鳞状细胞癌(HNSCC)中细胞焦亡的特征模式,以确定其预后和治疗效果。

方法

采用共识聚类分析对头颈鳞癌患者进行焦亡或基因聚类分类。通过主成分分析构建新的细胞焦亡评分。Kaplan-Meier 生存曲线用于显示预后价值。我们还评估了高低细胞焦亡评分组之间的功能富集、肿瘤突变负担、免疫细胞浸润以及对化疗和免疫治疗的敏感性。

结果

基于 PRGs 的 mRNA 表达谱定义了两种不同的细胞焦亡簇,这些簇与 HNSCC 中的免疫激活有关。值得注意的是,根据不同表达基因特征构建了细胞焦亡评分,然后将每个 HNSCC 患者分为低或高细胞焦亡评分组。低细胞焦亡评分的患者具有更好的免疫治疗反应和对化疗药物(紫杉醇、多西他赛和吉西他滨)更高的敏感性。Kaplan-Meier 生存曲线表明,无论肿瘤突变负担水平如何,细胞焦亡模式都是独立的预后指标。

结论

细胞焦亡在 HNSCC 中的免疫浸润中起着重要作用。量化个体患者的细胞焦亡评分可能为 HNSCC 提供预后、免疫治疗和化疗策略。

https://cdn.ncbi.nlm.nih.gov/pmc/blobs/52a3/8993614/f8a5a44c186a/JCLA-36-e24292-g007.jpg

文献AI研究员

20分钟写一篇综述,助力文献阅读效率提升50倍。

立即体验

用中文搜PubMed

大模型驱动的PubMed中文搜索引擎

马上搜索

文档翻译

学术文献翻译模型,支持多种主流文档格式。

立即体验