Suppr超能文献

前列腺癌细胞外体 miRNA 可损害小鼠成骨细胞功能。

Exosomal miRNAs from Prostate Cancer Impair Osteoblast Function in Mice.

机构信息

Department of Medicine III & Center for Healthy Aging, Technical University of Dresden, 01307 Dresden, Germany.

Max Planck Institute of Molecular Cell Biology and Genetics, 01307 Dresden, Germany.

出版信息

Int J Mol Sci. 2022 Jan 24;23(3):1285. doi: 10.3390/ijms23031285.

Abstract

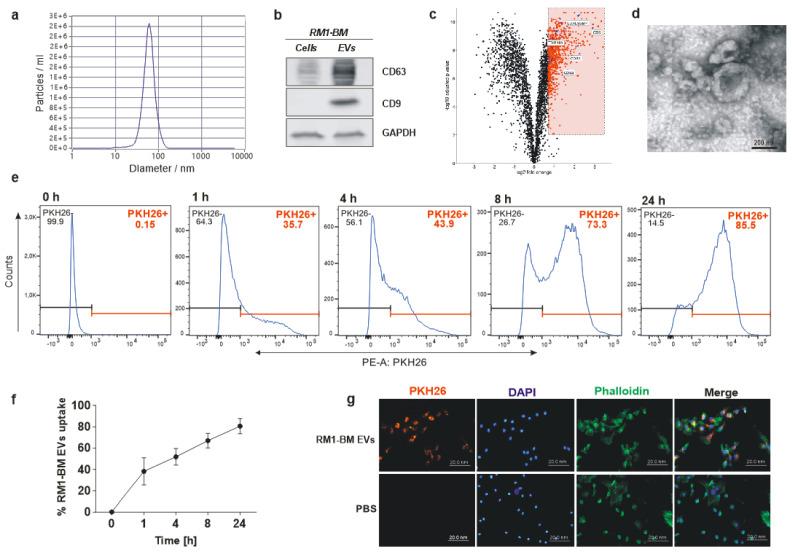
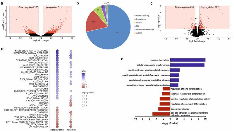
Prostate cancer (PCa) is the most frequent malignancy in older men with a high propensity for bone metastases. Characteristically, PCa causes osteosclerotic lesions as a result of disrupted bone remodeling. Extracellular vesicles (EVs) participate in PCa progression by conditioning the pre-metastatic niche. However, how EVs mediate the cross-talk between PCa cells and osteoprogenitors in the bone microenvironment remains poorly understood. We found that EVs derived from murine PCa cell line RM1-BM increased metabolic activity, vitality, and cell proliferation of osteoblast precursors by >60%, while significantly impairing mineral deposition (-37%). The latter was further confirmed in two complementary in vivo models of ossification. Accordingly, gene and protein set enrichments of osteoprogenitors exposed to EVs displayed significant downregulation of osteogenic markers and upregulation of proinflammatory factors. Additionally, transcriptomic profiling of PCa-EVs revealed the abundance of three microRNAs, miR-26a-5p, miR-27a-3p, and miR-30e-5p involved in the suppression of BMP-2-induced osteogenesis in vivo, suggesting the critical role of these EV-derived miRNAs in PCa-mediated suppression of osteoblast activity. Taken together, our results indicate the importance of EV cargo in cancer-bone cross-talk in vitro and in vivo and suggest that exosomal miRNAs may contribute to the onset of osteosclerotic bone lesions in PCa.

摘要

前列腺癌(PCa)是老年男性中最常见的恶性肿瘤,易发生骨转移。通常,PCa 会导致成骨病变,这是由于骨重塑受到破坏。细胞外囊泡(EVs)通过调节前转移生态位参与 PCa 的进展。然而,EVs 如何介导 PCa 细胞与骨微环境中的成骨前体细胞之间的串扰仍知之甚少。我们发现,源自鼠 PCa 细胞系 RM1-BM 的 EVs 使成骨前体细胞的代谢活性、活力和细胞增殖增加了>60%,而显著抑制了矿物质沉积(减少了 37%)。这在两种互补的骨化体内模型中得到了进一步证实。相应地,暴露于 EVs 的成骨前体细胞的基因和蛋白质集富集显示出成骨标志物的显著下调和促炎因子的上调。此外,PCa-EVs 的转录组分析显示了三种 microRNAs 的丰度,miR-26a-5p、miR-27a-3p 和 miR-30e-5p,它们参与体内 BMP-2 诱导的成骨作用的抑制,表明这些 EV 衍生的 microRNAs 在 PCa 介导的成骨细胞活性抑制中具有重要作用。总之,我们的研究结果表明,EV cargos 在体外和体内的癌症-骨串扰中具有重要意义,并表明外泌体 microRNAs 可能导致 PCa 中骨硬化性骨病变的发生。

https://cdn.ncbi.nlm.nih.gov/pmc/blobs/5f03/8836054/3e461aa3ab2a/ijms-23-01285-g001.jpg

文献AI研究员

20分钟写一篇综述,助力文献阅读效率提升50倍。

立即体验

用中文搜PubMed

大模型驱动的PubMed中文搜索引擎

马上搜索

文档翻译

学术文献翻译模型,支持多种主流文档格式。

立即体验