Suppr超能文献

功能基因组学阐明了帕金森病相关变异的调控机制。

Functional genomics elucidates regulatory mechanisms of Parkinson's disease-associated variants.

机构信息

Key Laboratory of Animal Models and Human Disease Mechanisms of the Chinese Academy of Sciences & Yunnan Province, Kunming Institute of Zoology, Chinese Academy of Sciences, Kunming, 650223, Yunnan, China.

Kunming College of Life Science, University of Chinese Academy of Sciences, Kunming, 650204, Yunnan, China.

出版信息

BMC Med. 2022 Feb 16;20(1):68. doi: 10.1186/s12916-022-02264-w.

Abstract

BACKGROUND

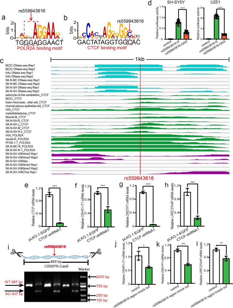
Genome-wide association studies (GWASs) have identified multiple risk loci for Parkinson's disease (PD). However, identifying the functional (or potential causal) variants in the reported risk loci and elucidating their roles in PD pathogenesis remain major challenges. To identify the potential causal (or functional) variants in the reported PD risk loci and to elucidate their regulatory mechanisms, we report a functional genomics study of PD.

METHODS

We first integrated chromatin immunoprecipitation sequencing (ChIP-Seq) (from neuronal cells and human brain tissues) data and GWAS-identified single-nucleotide polymorphisms (SNPs) in PD risk loci. We then conducted a series of experiments and analyses to validate the regulatory effects of these (i.e., functional) SNPs, including reporter gene assays, allele-specific expression (ASE), transcription factor (TF) knockdown, CRISPR-Cas9-mediated genome editing, and expression quantitative trait loci (eQTL) analysis.

RESULTS

We identified 44 SNPs (from 11 risk loci) affecting the binding of 12 TFs and we validated the regulatory effects of 15 TF binding-disrupting SNPs. In addition, we also identified the potential target genes regulated by these TF binding-disrupting SNPs through eQTL analysis. Finally, we showed that 4 eQTL genes of these TF binding-disrupting SNPs were dysregulated in PD cases compared with controls.

CONCLUSION

Our study systematically reveals the gene regulatory mechanisms of PD risk variants (including widespread disruption of CTCF binding), generates the landscape of potential PD causal variants, and pinpoints promising candidate genes for further functional characterization and drug development.

摘要

背景

全基因组关联研究(GWAS)已经确定了多个帕金森病(PD)的风险位点。然而,确定报告的风险位点中的功能(或潜在因果)变体,并阐明它们在 PD 发病机制中的作用仍然是主要挑战。为了确定报告的 PD 风险位点中的潜在因果(或功能)变体,并阐明它们的调控机制,我们报告了一项 PD 的功能基因组学研究。

方法

我们首先整合了染色质免疫沉淀测序(ChIP-Seq)(来自神经元细胞和人脑组织)数据和 GWAS 确定的 PD 风险位点中的单核苷酸多态性(SNP)。然后,我们进行了一系列实验和分析来验证这些(即功能)SNP 的调控作用,包括报告基因检测、等位基因特异性表达(ASE)、转录因子(TF)敲低、CRISPR-Cas9 介导的基因组编辑和表达数量性状基因座(eQTL)分析。

结果

我们确定了 44 个 SNP(来自 11 个风险位点)影响了 12 个 TF 的结合,我们验证了 15 个 TF 结合破坏 SNP 的调控作用。此外,我们还通过 eQTL 分析确定了这些 TF 结合破坏 SNP 调节的潜在靶基因。最后,我们表明,与对照组相比,这些 TF 结合破坏 SNP 的 4 个 eQTL 基因在 PD 病例中失调。

结论

我们的研究系统地揭示了 PD 风险变异体的基因调控机制(包括 CTCF 结合的广泛破坏),生成了潜在 PD 因果变异体的图谱,并确定了有前途的候选基因,用于进一步的功能特征和药物开发。

https://cdn.ncbi.nlm.nih.gov/pmc/blobs/9640/8848643/c6c38f74a733/12916_2022_2264_Fig1_HTML.jpg

文献AI研究员

20分钟写一篇综述,助力文献阅读效率提升50倍。

立即体验

用中文搜PubMed

大模型驱动的PubMed中文搜索引擎

马上搜索

文档翻译

学术文献翻译模型,支持多种主流文档格式。

立即体验