Suppr超能文献

探究精神疾病与执行功能之间的共享遗传结构。

Investigating the Shared Genetic Architecture Between Psychiatric Disorders and Executive Function.

作者信息

Zhang Sijie, Zhao Linlin, Liao Aijun, Li David, Li Hong, Ouyang Lijun, Chen Xiaogang, Li Zongchang

机构信息

Department of Psychiatry, National Clinical Research Center for Mental Disorders, and National Center for Mental Disorders, The Second Xiangya Hospital of Central South University, Changsha, Hunan, China.

Department of Psychiatry, the First Affiliated Hospital of Zhengzhou University, Zhengzhou, Henan, China.

出版信息

Biol Psychiatry Glob Open Sci. 2024 Sep 10;4(6):100392. doi: 10.1016/j.bpsgos.2024.100392. eCollection 2024 Nov.

Abstract

BACKGROUND

Evidence for widespread comorbidity of executive dysfunctions with psychiatric disorders suggests common mechanisms underlying their pathophysiology. However, the shared genetic architectures between psychiatric disorders and executive function (EF) remain poorly understood.

METHODS

Leveraging large genome-wide association study datasets of European ancestry on bipolar disorder ( = 353,899), major depressive disorder ( = 674,452), and schizophrenia ( = 130,644) from the Psychiatric Genomics Consortium and iPSYCH and a common factor of EF ( = 427,037) from UK Biobank, we systematically investigated the shared genomic architectures between psychiatric disorders and EF with a set of statistical genetic, functional genomic, and gene-level analyses.

RESULTS

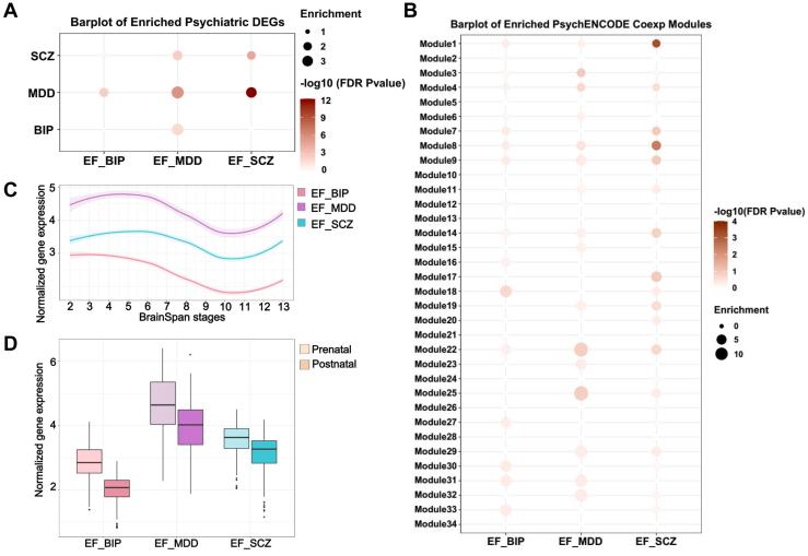
Our study demonstrated substantial genetic overlaps and significant genetic correlations between psychiatric disorders and EF. EF showed an estimated 95.9%, 98.1%, and 99.2% of phenotype-influencing variants, as well as 50, 23, and 130 genomic loci shared with bipolar disorder, major depressive disorder, and schizophrenia, respectively. Single nucleotide polymorphism heritability enrichment suggests that the genetic architecture of psychiatric disorders and EF involves the brain's frontal cortex and prefrontal glutamatergic neurons 1 and 2. Functional genomic analysis of shared variants identified 12 functional regulatory variants that regulate gene expression by affecting the binding affinities of 5 transcription factors. In addition, functional characterization analyses of shared genes revealed potential common biological mechanisms related to synaptic processes and fetal brain development.

CONCLUSIONS

Our findings provide evidence for extensive shared genetic architectures between psychiatric disorders and EF and have valuable implications for future mechanistic investigations and drug development efforts.

摘要

背景

执行功能障碍与精神疾病广泛共病的证据表明,它们的病理生理学存在共同机制。然而,精神疾病与执行功能(EF)之间共享的遗传结构仍知之甚少。

方法

利用来自精神基因组学联盟和iPSYCH的欧洲血统的双相情感障碍(n = 353,899)、重度抑郁症(n = 674,452)和精神分裂症(n = 130,644)的大型全基因组关联研究数据集,以及来自英国生物银行的EF共同因素(n = 427,037),我们通过一系列统计遗传学、功能基因组学和基因水平分析,系统地研究了精神疾病与EF之间共享的基因组结构。

结果

我们的研究表明,精神疾病与EF之间存在大量的遗传重叠和显著的遗传相关性。EF分别显示出估计95.9%、98.1%和99.2%的影响表型的变异,以及与双相情感障碍、重度抑郁症和精神分裂症分别共享的50、23和130个基因组位点。单核苷酸多态性遗传力富集表明,精神疾病和EF的遗传结构涉及大脑额叶皮质和前额叶谷氨酸能神经元1和2。对共享变异的功能基因组分析确定了12个功能调节变异,这些变异通过影响5种转录因子的结合亲和力来调节基因表达。此外,对共享基因的功能特征分析揭示了与突触过程和胎儿大脑发育相关的潜在共同生物学机制。

结论

我们的研究结果为精神疾病与EF之间广泛共享的遗传结构提供了证据,并对未来的机制研究和药物开发工作具有重要意义。

https://cdn.ncbi.nlm.nih.gov/pmc/blobs/aa8f/11740799/69260d6f1146/gr1.jpg

文献AI研究员

20分钟写一篇综述,助力文献阅读效率提升50倍。

立即体验

用中文搜PubMed

大模型驱动的PubMed中文搜索引擎

马上搜索

文档翻译

学术文献翻译模型,支持多种主流文档格式。

立即体验