Suppr超能文献

CB2R缺陷通过神经免疫途径加剧咪喹莫特诱导的银屑病样皮炎和瘙痒。

CB2R Deficiency Exacerbates Imiquimod-Induced Psoriasiform Dermatitis and Itch Through the Neuro-Immune Pathway.

作者信息

Li Li, Liu Xin, Ge Wenqiang, Chen Chao, Huang Yuqiong, Jin Zilin, Zhan Muouyang, Duan Xiaoru, Liu Xinxin, Kong Yi, Jiang Jian, Li Xuemei, Zeng Xin, Li Fei, Xu Shibin, Li Man, Chen Hongxiang

机构信息

Department of Dermatology, Union Hospital, Tongji Medical College, Huazhong University of Science and Technology, Wuhan, China.

Department of Neurobiology, School of Basic Medicine, Tongji Medical College, Huazhong University of Science and Technology, Wuhan, China.

出版信息

Front Pharmacol. 2022 Jan 31;13:790712. doi: 10.3389/fphar.2022.790712. eCollection 2022.

Abstract

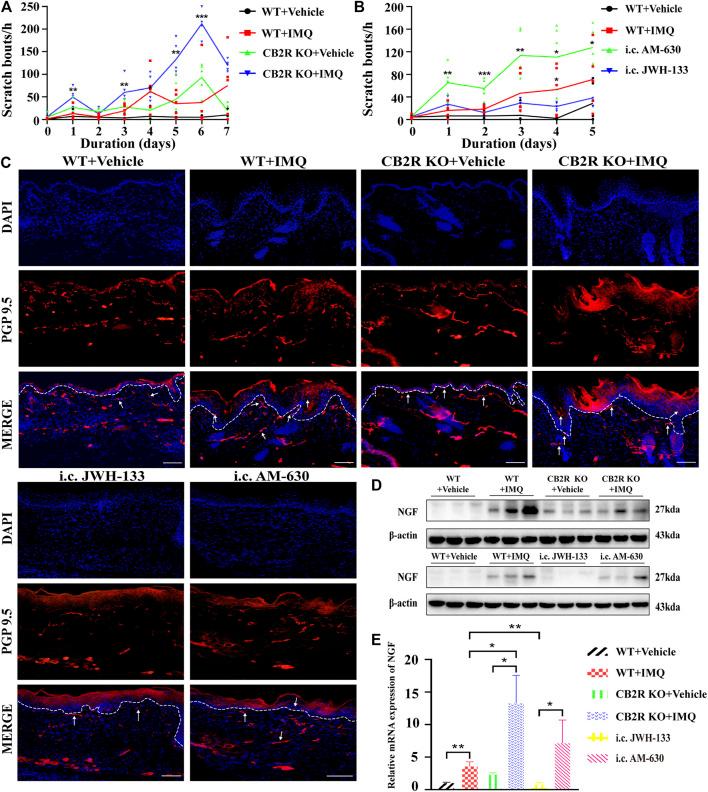
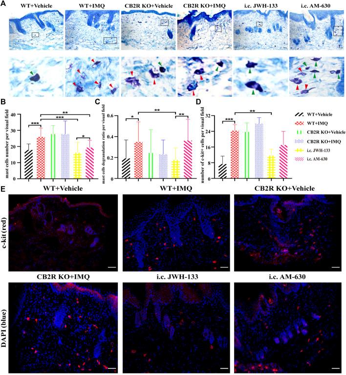
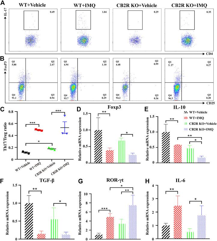
Cannabinoid receptor 2 (CB2R) is a potential target for anti-inflammatory and pain therapeutics given its significant immunomodulatory and analgesic effects. However, the role of CB2R in imiquimod (IMQ)-induced psoriasiform dermatitis (PsD) and itch is poorly understood. To investigate the function and mechanism of CB2R in PsD and itch in mice. Following daily treatment with topical IMQ cream for 5-7 consecutive days in C56BL/6 wild-type (WT) and CB2R gene knockout (KO) mice, we assessed the Psoriasis Area and Severity Index (PASI) scores and the scratch bouts every day, and hematoxylin and eosin (H&E) staining, toluidine blue staining were used to observe the histological changes. mRNA levels were analyzed by quantitative real-time polymerase chain reaction (qRT-PCR). Protein levels were detected by western blotting (WB), immunohistochemistry (IHC), immunofluorescence (IF) and cytometric bead array (CBA). Flow cytometry (FCM) was used to examine the proportion of Th17/Treg cells. We found that CB2R expression levels were increased in mice with psoriasis. Compared with WT mice, CB2R deficiency exacerbated IMQ-induced PsD and scratching bouts and upregulated the expression of proinflammatory cytokines by increasing the infiltration of CD4 T cells and the Th17/Treg ratio. Obvious proliferation and prolongation of nerve fibers and high expression of nerve growth factor (NGF) were observed in PsD and CB2R KO mice. Pretreatment with the CB2R agonist, JWH-133 significantly reversed inflammation and scratching bouts. CB2R didn't participate in the induction of itch in psoriasis by regulating the expression of IL-31, thymic stromal lymphopoietin (TSLP) and mast cells in mouse skins. Our results demonstrate that CB2R plays a pivotal role in the pathophysiology of psoriasis, providing a new potential target for anti-inflammatory and antipruritic drugs.

摘要

大麻素受体2(CB2R)具有显著的免疫调节和镇痛作用,是抗炎和疼痛治疗的潜在靶点。然而,CB2R在咪喹莫特(IMQ)诱导的银屑病样皮炎(PsD)和瘙痒中的作用尚不清楚。为了研究CB2R在小鼠PsD和瘙痒中的功能及机制。在C56BL/6野生型(WT)和CB2R基因敲除(KO)小鼠中连续5 - 7天每日外用IMQ乳膏治疗后,我们每天评估银屑病面积和严重程度指数(PASI)评分及搔抓发作次数,并采用苏木精和伊红(H&E)染色、甲苯胺蓝染色观察组织学变化。通过定量实时聚合酶链反应(qRT-PCR)分析mRNA水平。采用蛋白质印迹法(WB)、免疫组织化学(IHC)、免疫荧光(IF)和细胞计数珠阵列(CBA)检测蛋白质水平。运用流式细胞术(FCM)检测Th17/Treg细胞比例。我们发现银屑病小鼠中CB2R表达水平升高。与WT小鼠相比,CB2R缺陷加剧了IMQ诱导的PsD和搔抓发作,并通过增加CD4 T细胞浸润和Th17/Treg比值上调促炎细胞因子的表达。在PsD和CB2R KO小鼠中观察到神经纤维明显增殖和延长以及神经生长因子(NGF)高表达。用CB2R激动剂JWH - 133预处理可显著减轻炎症和搔抓发作。CB2R不通过调节小鼠皮肤中白细胞介素31(IL - 31)、胸腺基质淋巴细胞生成素(TSLP)和肥大细胞的表达参与银屑病瘙痒的诱导。我们的结果表明,CB2R在银屑病的病理生理学中起关键作用,为抗炎和止痒药物提供了新的潜在靶点。

https://cdn.ncbi.nlm.nih.gov/pmc/blobs/634c/8841964/ebe3ab06be21/fphar-13-790712-g001.jpg

文献AI研究员

20分钟写一篇综述,助力文献阅读效率提升50倍。

立即体验

用中文搜PubMed

大模型驱动的PubMed中文搜索引擎

马上搜索

文档翻译

学术文献翻译模型,支持多种主流文档格式。

立即体验