Suppr超能文献

慢性暴露于聚苯乙烯微塑料会通过 LH 介导的 LHR/cAMP/PKA/StAR 途径引起雄性生殖毒性和降低睾酮水平。

Chronic exposure to polystyrene microplastics induced male reproductive toxicity and decreased testosterone levels via the LH-mediated LHR/cAMP/PKA/StAR pathway.

机构信息

Immunology and Reproductive Biology Laboratory and State Key Laboratory of Analytical Chemistry for Life Science, Medical School, Nanjing University, Hankou Road 22, Nanjing, 210093, Jiangsu, China.

Jiangsu Key Laboratory of Molecular Medicine, Nanjing University, Nanjing, 210093, China.

出版信息

Part Fibre Toxicol. 2022 Feb 17;19(1):13. doi: 10.1186/s12989-022-00453-2.

Abstract

BACKGROUND

Microplastics (MPs), which are smaller in size and difficult to degrade, can be easily ingested by marine life and enter mammals through the food chain. Our previous study demonstrated that following acute exposure to MPs, the serum testosterone content reduced and sperm quality declined, resulting in male reproductive dysfunction in mice. However, the toxic effect of long-term exposure to MPs at environmental exposure levels on the reproductive system of mammals remains unclear.

RESULTS

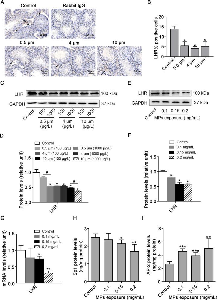
In vivo, mice were given drinking water containing 100 μg/L and 1000 μg/L polystyrene MPs (PS-MPs) with particle sizes of 0.5 μm, 4 μm, and 10 μm for 180 consecutive days. We observed alterations in testicular morphology and reductions in testosterone, LH and FSH contents in serum. In addition, the viability of sperm was declined and the rate of sperm abnormality was increased following exposure to PS-MPs. The expression of steroidogenic enzymes and StAR was downregulated in testis tissues. In vitro, we used primary Leydig cells to explore the underlying mechanism of the decrease in testosterone induced by PS-MPs. First, we discovered that PS-MPs attached to and became internalized by Leydig cells. And then we found that the contents of testosterone in the supernatant declined. Meanwhile, LHR, steroidogenic enzymes and StAR were downregulated with concentration-dependent on PS-MPs. We also confirmed that PS-MPs decreased StAR expression by inhibiting activation of the AC/cAMP/PKA pathway. Moreover, the overexpression of LHR alleviated the reduction in StAR and steroidogenic enzymes levels, and finally alleviated the reduction in testosterone induced by PS-MPs.

CONCLUSIONS

PS-MPs exposure resulted in alterations in testicular histology, abnormal spermatogenesis, and interference of serum hormone secretion in mice. PS-MPs induced a reduction in testosterone level through downregulation of the LH-mediated LHR/cAMP/PKA/StAR pathway. In summary, our study showed that chronic exposure to PS-MPs resulted in toxicity of male reproduction under environmental exposure levels, and these potential risks may ring alarm bells of public health.

摘要

背景

微塑料(MPs)体积小、难以降解,容易被海洋生物摄入,并通过食物链进入哺乳动物体内。我们之前的研究表明,急性暴露于 MPs 后,血清睾酮含量降低,精子质量下降,导致小鼠雄性生殖功能障碍。然而,环境暴露水平下 MPs 长期暴露对哺乳动物生殖系统的毒性作用尚不清楚。

结果

在体内,小鼠连续 180 天给予含有粒径为 0.5μm、4μm 和 10μm 的 100μg/L 和 1000μg/L 聚苯乙烯 MPs(PS-MPs)的饮用水。我们观察到睾丸形态发生改变,血清睾酮、LH 和 FSH 含量降低。此外,暴露于 PS-MPs 后,精子活力下降,精子畸形率增加。睾丸组织中类固醇生成酶和 StAR 的表达下调。在体外,我们使用原代 Leydig 细胞探索 PS-MPs 引起睾酮减少的潜在机制。首先,我们发现 PS-MPs 附着并内化到 Leydig 细胞中。然后我们发现上清液中睾酮含量下降。同时,LHR、类固醇生成酶和 StAR 的表达随 PS-MPs 浓度的增加而下调。我们还证实 PS-MPs 通过抑制 AC/cAMP/PKA 通路的激活来降低 StAR 的表达。此外,LHR 的过表达缓解了 StAR 和类固醇生成酶水平的降低,最终缓解了 PS-MPs 引起的睾酮减少。

结论

PS-MPs 暴露导致小鼠睾丸组织学改变、精子发生异常和血清激素分泌干扰。PS-MPs 通过下调 LH 介导的 LHR/cAMP/PKA/StAR 通路导致睾酮水平降低。综上所述,我们的研究表明,环境暴露水平下慢性暴露于 PS-MPs 会导致雄性生殖毒性,这些潜在风险可能敲响公共卫生警钟。

https://cdn.ncbi.nlm.nih.gov/pmc/blobs/c91e/8851716/b74b7988d1bc/12989_2022_453_Fig1_HTML.jpg

文献AI研究员

20分钟写一篇综述,助力文献阅读效率提升50倍。

立即体验

用中文搜PubMed

大模型驱动的PubMed中文搜索引擎

马上搜索

文档翻译

学术文献翻译模型,支持多种主流文档格式。

立即体验