Suppr超能文献

Toll样受体2(TLR2)和Toll样受体7(TLR7)介导浆细胞样树突状细胞对严重急性呼吸综合征冠状病毒2(SARS-CoV-2)感染产生不同的免疫病理反应和抗病毒反应。

TLR2 and TLR7 mediate distinct immunopathological and antiviral plasmacytoid dendritic cell responses to SARS-CoV-2 infection.

作者信息

van der Sluis Renée M, Cham Lamin B, Gris-Oliver Albert, Gammelgaard Kristine R, Pedersen Jesper G, Idorn Manja, Ahmadov Ulvi, Hernandez Sabina Sanches, Cémalovic Ena, Godsk Stine H, Thyrsted Jacob, Gunst Jesper D, Nielsen Silke D, Jørgensen Janni J, Bjerg Tobias Wang, Laustsen Anders, Reinert Line S, Olagnier David, Bak Rasmus O, Kjolby Mads, Holm Christian K, Tolstrup Martin, Paludan Søren R, Kristensen Lasse S, Søgaard Ole S, Jakobsen Martin R

机构信息

Aarhus Institute of Advanced Studies, Aarhus University, Aarhus, Denmark.

Department of Biomedicine, Aarhus University, Aarhus, Denmark.

出版信息

EMBO J. 2022 May 16;41(10):e109622. doi: 10.15252/embj.2021109622. Epub 2022 Mar 1.

Abstract

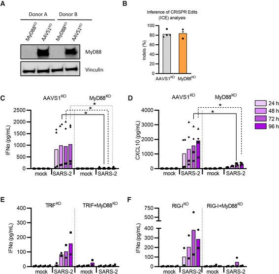
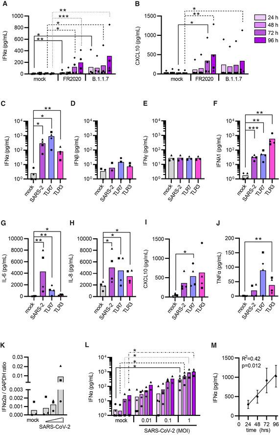
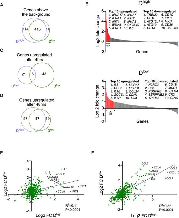
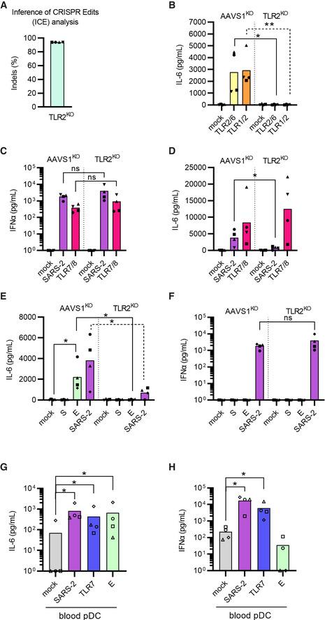
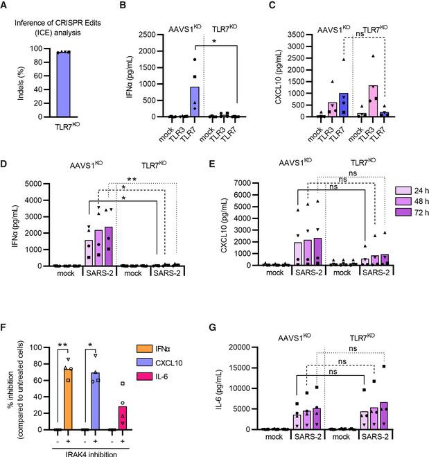
Understanding the molecular pathways driving the acute antiviral and inflammatory response to SARS-CoV-2 infection is critical for developing treatments for severe COVID-19. Here, we find decreasing number of circulating plasmacytoid dendritic cells (pDCs) in COVID-19 patients early after symptom onset, correlating with disease severity. pDC depletion is transient and coincides with decreased expression of antiviral type I IFNα and of systemic inflammatory cytokines CXCL10 and IL-6. Using an in vitro stem cell-based human pDC model, we further demonstrate that pDCs, while not supporting SARS-CoV-2 replication, directly sense the virus and in response produce multiple antiviral (interferons: IFNα and IFNλ1) and inflammatory (IL-6, IL-8, CXCL10) cytokines that protect epithelial cells from de novo SARS-CoV-2 infection. Via targeted deletion of virus-recognition innate immune pathways, we identify TLR7-MyD88 signaling as crucial for production of antiviral interferons (IFNs), whereas Toll-like receptor (TLR)2 is responsible for the inflammatory IL-6 response. We further show that SARS-CoV-2 engages the receptor neuropilin-1 on pDCs to selectively mitigate the antiviral interferon response, but not the IL-6 response, suggesting neuropilin-1 as potential therapeutic target for stimulation of TLR7-mediated antiviral protection.

摘要

了解驱动对SARS-CoV-2感染的急性抗病毒和炎症反应的分子途径对于开发重症COVID-19的治疗方法至关重要。在这里,我们发现症状出现后早期COVID-19患者循环浆细胞样树突状细胞(pDC)数量减少,这与疾病严重程度相关。pDC的消耗是短暂的,并且与抗病毒I型IFNα以及全身炎症细胞因子CXCL10和IL-6的表达降低同时发生。使用基于体外干细胞的人pDC模型,我们进一步证明,pDC虽然不支持SARS-CoV-2复制,但能直接感知病毒,并相应地产生多种抗病毒(干扰素:IFNα和IFNλ1)和炎症(IL-6、IL-8、CXCL10)细胞因子,保护上皮细胞免受新的SARS-CoV-2感染。通过有针对性地删除病毒识别先天免疫途径,我们确定TLR7-MyD88信号传导对于抗病毒干扰素(IFN)的产生至关重要,而Toll样受体(TLR)2负责炎症性IL-6反应。我们进一步表明,SARS-CoV-2与pDC上的受体神经纤毛蛋白-1结合,以选择性减轻抗病毒干扰素反应,但不减轻IL-6反应,这表明神经纤毛蛋白-1是刺激TLR7介导的抗病毒保护的潜在治疗靶点。

https://cdn.ncbi.nlm.nih.gov/pmc/blobs/318a/9108609/83bc17640da5/EMBJ-41-e109622-g009.jpg

文献AI研究员

20分钟写一篇综述,助力文献阅读效率提升50倍。

立即体验

用中文搜PubMed

大模型驱动的PubMed中文搜索引擎

马上搜索

文档翻译

学术文献翻译模型,支持多种主流文档格式。

立即体验