Suppr超能文献

快速制造非激活型有效 CAR T 细胞。

Rapid manufacturing of non-activated potent CAR T cells.

机构信息

Center for Cellular Immunotherapies, Perelman School of Medicine, University of Pennsylvania, Philadelphia, PA, USA.

Department of Pathology and Laboratory Medicine, Perelman School of Medicine, University of Pennsylvania, Philadelphia, PA, USA.

出版信息

Nat Biomed Eng. 2022 Feb;6(2):118-128. doi: 10.1038/s41551-021-00842-6. Epub 2022 Feb 21.

Abstract

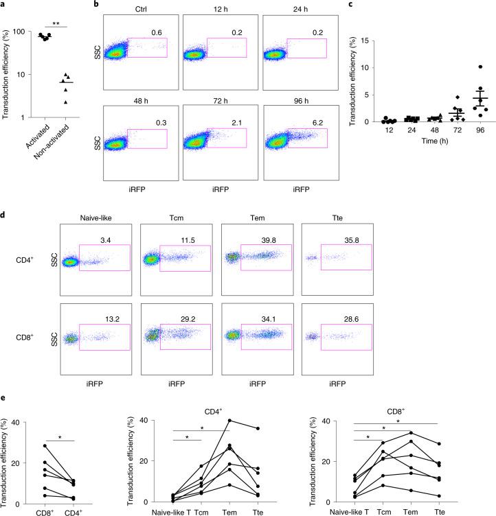
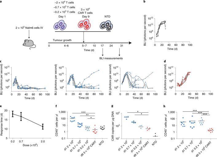
Chimaeric antigen receptor (CAR) T cells can generate durable clinical responses in B-cell haematologic malignancies. The manufacturing of these T cells typically involves their activation, followed by viral transduction and expansion ex vivo for at least 6 days. However, the activation and expansion of CAR T cells leads to their progressive differentiation and the associated loss of anti-leukaemic activity. Here we show that functional CAR T cells can be generated within 24 hours from T cells derived from peripheral blood without the need for T-cell activation or ex vivo expansion, and that the efficiency of viral transduction in this process is substantially influenced by the formulation of the medium and the surface area-to-volume ratio of the culture vessel. In mouse xenograft models of human leukaemias, the rapidly generated non-activated CAR T cells exhibited higher anti-leukaemic in vivo activity per cell than the corresponding activated CAR T cells produced using the standard protocol. The rapid manufacturing of CAR T cells may reduce production costs and broaden their applicability.

摘要

嵌合抗原受体 (CAR) T 细胞可在 B 细胞血液恶性肿瘤中产生持久的临床应答。这些 T 细胞的制造通常涉及它们的激活,然后进行病毒转导,并在体外至少扩增 6 天。然而,CAR T 细胞的激活和扩增导致其逐渐分化,并伴随着抗白血病活性的丧失。在这里,我们展示了可以在 24 小时内从外周血来源的 T 细胞中生成功能齐全的 CAR T 细胞,而无需 T 细胞激活或体外扩增,并且在这个过程中病毒转导的效率受到培养基的配方和培养容器的表面积与体积比的显著影响。在人类白血病的小鼠异种移植模型中,与使用标准方案产生的相应激活的 CAR T 细胞相比,快速生成的非激活 CAR T 细胞每细胞具有更高的体内抗白血病活性。CAR T 细胞的快速制造可能会降低生产成本并扩大其适用性。

https://cdn.ncbi.nlm.nih.gov/pmc/blobs/40af/8860360/d29ddacb525d/41551_2021_842_Fig1_HTML.jpg

文献AI研究员

20分钟写一篇综述,助力文献阅读效率提升50倍。

立即体验

用中文搜PubMed

大模型驱动的PubMed中文搜索引擎

马上搜索

文档翻译

学术文献翻译模型,支持多种主流文档格式。

立即体验