Suppr超能文献

溶血磷脂酸通过三阴性乳腺癌中的 TRPC3 通道促进癌症干细胞的扩增。

Lysophosphatidic Acid Promotes the Expansion of Cancer Stem Cells via TRPC3 Channels in Triple-Negative Breast Cancer.

机构信息

Division of Pharmacology, National Institute of Health Sciences, Kanagawa 210-9501, Japan.

Pharmacological Evaluation Institute of Japan (PEIJ), Ibaraki 305-0031, Japan.

出版信息

Int J Mol Sci. 2022 Feb 10;23(4):1967. doi: 10.3390/ijms23041967.

Abstract

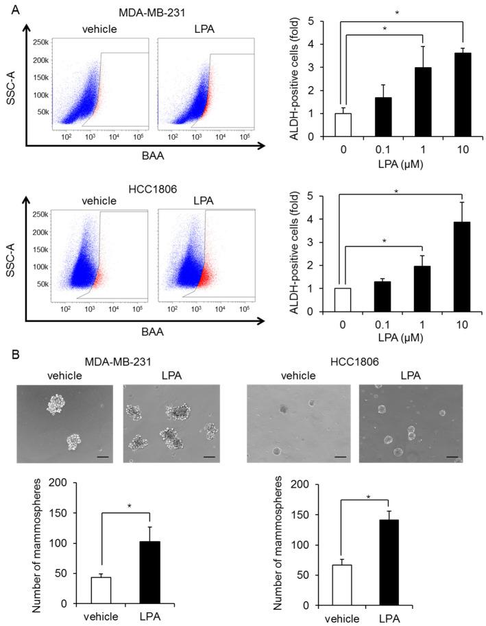
Triple-negative breast cancer (TNBC) is a highly aggressive cancer for which targeted therapeutic agents are limited. Growing evidence suggests that TNBC originates from breast cancer stem cells (BCSCs), and elucidation of the molecular mechanisms controlling BCSC proliferation will be crucial for new drug development. We have previously reported that the lysosphingolipid sphingosine-1-phosphate mediates the CSC phenotype, which can be identified as the ALDH-positive cell population in several types of human cancer cell lines. In this study, we have investigated additional lipid receptors upregulated in BCSCs. We found that lysophosphatidic acid (LPA) receptor 3 was highly expressed in ALDH-positive TNBC cells. The LPAR3 antagonist inhibited the increase in ALDH-positive cells after LPA treatment. Mechanistically, the LPA-induced increase in ALDH-positive cells was dependent on intracellular calcium ion (Ca), and the increase in Ca was suppressed by a selective inhibitor of transient receptor potential cation channel subfamily C member 3 (TRPC3). Moreover, IL-8 production was involved in the LPA response via the activation of the Ca-dependent transcriptional factor nuclear factor of activated T cells. Taken together, our findings provide new insights into the lipid-mediated regulation of BCSCs via the LPA-TRPC3 signaling axis and suggest several potential therapeutic targets for TNBC.

摘要

三阴性乳腺癌(TNBC)是一种侵袭性很强的癌症,目前针对其的靶向治疗药物有限。越来越多的证据表明,TNBC 起源于乳腺癌干细胞(BCSCs),阐明控制 BCSC 增殖的分子机制对于新药开发至关重要。我们之前曾报道过,溶血磷脂酰胆碱 1-磷酸(S1P)介导了 CSC 表型,这可以通过几种类型的人类癌细胞系中的 ALDH 阳性细胞群来识别。在这项研究中,我们研究了在 BCSC 中上调的其他脂质受体。我们发现,溶血磷脂酸(LPA)受体 3 在 ALDH 阳性的 TNBC 细胞中高表达。LPA 受体 3 拮抗剂抑制了 LPA 处理后 ALDH 阳性细胞的增加。从机制上讲,LPA 诱导的 ALDH 阳性细胞的增加依赖于细胞内钙离子(Ca),而选择性瞬时受体电位阳离子通道亚家族 C 成员 3(TRPC3)抑制剂抑制了 Ca 的增加。此外,IL-8 的产生通过激活 Ca 依赖性转录因子激活的 T 细胞核因子(NFAT)参与了 LPA 反应。综上所述,我们的研究结果为通过 LPA-TRPC3 信号轴介导的 BCSC 脂质调节提供了新的见解,并为 TNBC 提供了几个潜在的治疗靶点。

https://cdn.ncbi.nlm.nih.gov/pmc/blobs/a775/8877950/5d736221bff1/ijms-23-01967-g001.jpg

文献AI研究员

20分钟写一篇综述,助力文献阅读效率提升50倍。

立即体验

用中文搜PubMed

大模型驱动的PubMed中文搜索引擎

马上搜索

文档翻译

学术文献翻译模型,支持多种主流文档格式。

立即体验