Suppr超能文献

激活 α7nAChR 通过抑制 NLRP3 炎性小体介导的细胞焦亡改善腹主动脉瘤。

Activating α7nAChR ameliorates abdominal aortic aneurysm through inhibiting pyroptosis mediated by NLRP3 inflammasome.

机构信息

Department of Pharmacy, Shanghai Tenth People's Hospital, Tongji University School of Medicine, Shanghai, 200072, China.

Chemical Biology Research Center, School of Pharmaceutical Sciences, Wenzhou Medical University, Wenzhou, 325035, China.

出版信息

Acta Pharmacol Sin. 2022 Oct;43(10):2585-2595. doi: 10.1038/s41401-022-00876-9. Epub 2022 Feb 25.

Abstract

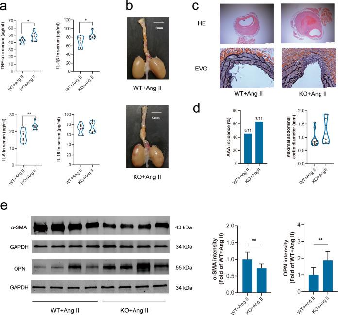
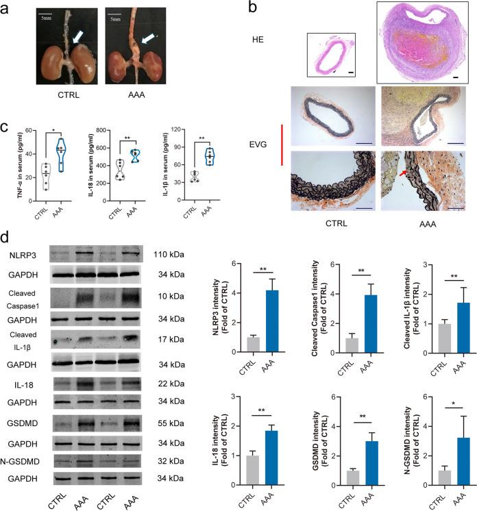
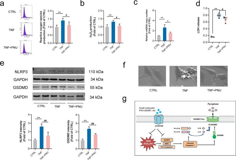
Abdominal aortic aneurysm (AAA) is defined as a dilated aorta in diameter at least 1.5 times of a normal aorta. Our previous studies found that activating α7 nicotinic acetylcholine receptor (α7nAChR) had a protective effect on vascular injury. This work was to investigate whether activating α7nAChR could influence AAA formation and explore its mechanisms. AAA models were established by angiotensin II (Ang II) infusion in ApoE mice or in wild type and α7nAChR mice. In vitro mouse aortic smooth muscle (MOVAS) cells were treated with tumor necrosis factor-α (TNF-α). PNU-282987 was chosen to activate α7nAChR. We found that cell pyroptosis effector GSDMD and NLRP3 inflammasome were activated in abdominal aorta, and inflammatory cytokines in serum were elevated in AAA models of ApoE mice. Activating α7nAChR reduced maximal aortic diameters, preserved elastin integrity and decreased inflammatory responses in ApoE mice with Ang II infusion. While α7nAChR mice led to aggravated aortic injury and increased inflammatory cytokines with Ang II infusion when compared with wild type. Moreover, activating α7nAChR inhibited NLRP3/caspase-1/GSDMD pathway in AAA model of ApoE mice, while α7nAChR deficiency promoted this pathway. In vitro, N-acetylcysteine (NAC) inhibited NLRP3 inflammasome activation and NLRP3 knockdown reduced GSDMD expression, in MOVAS cells treated with TNF-α. Furthermore, activating α7nAChR inhibited oxidative stress, reduced NLRP3/GSDMD expression, and decreased cell pyroptosis in MOVAS cells with TNF-α. In conclusion, our study found that activating α7nAChR retarded AAA through inhibiting pyroptosis mediated by NLRP3 inflammasome. These suggested that α7nAChR would be a potential pharmacological target for AAA.

摘要

腹主动脉瘤 (AAA) 定义为直径至少是正常主动脉 1.5 倍的主动脉扩张。我们之前的研究发现,激活α7 烟碱型乙酰胆碱受体 (α7nAChR) 对血管损伤具有保护作用。本工作旨在研究激活α7nAChR 是否能影响 AAA 的形成,并探讨其机制。通过血管紧张素 II(Ang II)输注在载脂蛋白 E (ApoE)小鼠或野生型和α7nAChR 小鼠中建立 AAA 模型。在体外,用肿瘤坏死因子-α(TNF-α)处理小鼠主动脉平滑肌(MOVAS)细胞。选用 PNU-282987 激活α7nAChR。我们发现,腹部主动脉中细胞焦亡效应蛋白 GSDMD 和 NLRP3 炎性小体被激活,且 ApoE 小鼠 AAA 模型中血清中炎症细胞因子水平升高。激活α7nAChR 降低了 Ang II 输注的 ApoE 小鼠的最大主动脉直径,维持了弹力蛋白的完整性,并降低了炎症反应。而与野生型相比,α7nAChR 小鼠在 Ang II 输注时导致更严重的主动脉损伤和炎症细胞因子增加。此外,激活α7nAChR 抑制了 ApoE 小鼠 AAA 模型中的 NLRP3/caspase-1/GSDMD 通路,而α7nAChR 缺乏则促进了该通路。在体外,N-乙酰半胱氨酸(NAC)抑制了 TNF-α 处理的 MOVAS 细胞中 NLRP3 炎性小体的激活,NLRP3 敲低减少了 GSDMD 的表达。此外,激活α7nAChR 抑制了 TNF-α 处理的 MOVAS 细胞中的氧化应激,降低了 NLRP3/GSDMD 的表达,并减少了细胞焦亡。总之,我们的研究发现,激活α7nAChR 通过抑制 NLRP3 炎性小体介导的细胞焦亡来延缓 AAA 的发生。这表明α7nAChR 可能是 AAA 的潜在药物靶点。

https://cdn.ncbi.nlm.nih.gov/pmc/blobs/83b0/9525652/35f7d0c1e66b/41401_2022_876_Fig1_HTML.jpg

文献AI研究员

20分钟写一篇综述,助力文献阅读效率提升50倍。

立即体验

用中文搜PubMed

大模型驱动的PubMed中文搜索引擎

马上搜索

文档翻译

学术文献翻译模型,支持多种主流文档格式。

立即体验