Suppr超能文献

中国一个大威尔逊病患者队列的临床和遗传特征。

Clinical and genetic characterization of a large cohort of patients with Wilson's disease in China.

机构信息

Experimental Center of Clinical Research, The First Affiliated Hospital of Anhui University of Chinese Medicine, Hefei, 230031, China.

Department of Neurology, The First Affiliated Hospital of Anhui University of Chinese Medicine, Hefei, 230031, China.

出版信息

Transl Neurodegener. 2022 Feb 28;11(1):13. doi: 10.1186/s40035-022-00287-0.

Abstract

BACKGROUND

Wilson's disease (WD) is an autosomal recessive disorder of copper metabolism caused by ATP7B (encoding a copper-transporting P-type ATPase) variants that shows various characteristics according to race and geographical region. This study was aimed to provide a comprehensive analysis of ATP7B variants in China and to investigate a plausible role of common variants in WD manifestations.

METHODS

A total of 1366 patients (1302 index patients and 64 siblings) clinically diagnosed with WD (Leipzig score ≥ 4) were recruited. They underwent ATP7B gene sequencing and information of age and symptoms at onset was collected. The genotype-phenotype correlation was assessed in the index patients who were examined with two pathogenic variants and onset with hepatic (n = 276) or neurologic (n = 665) symptoms.

RESULTS

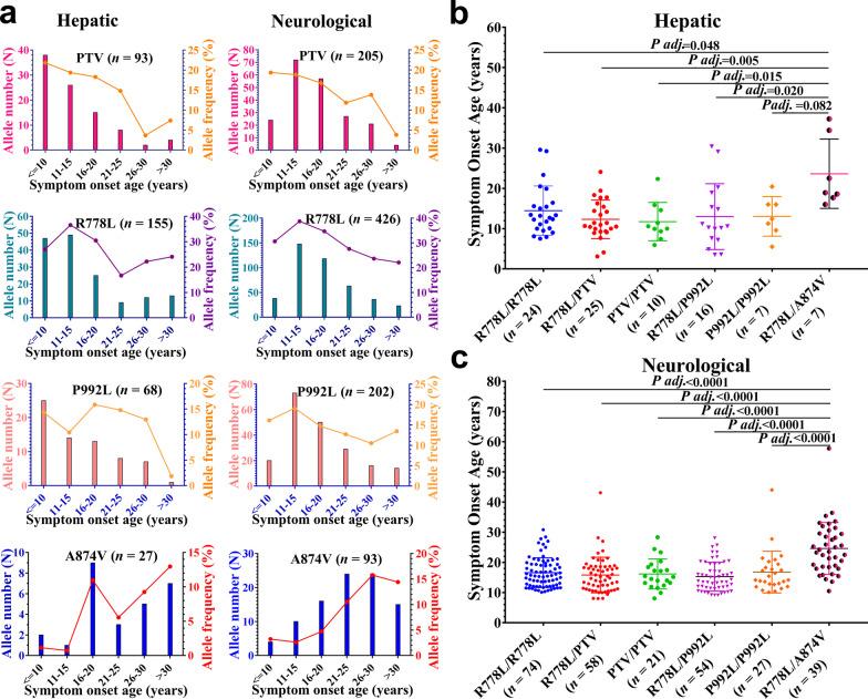
We identified 294 potentially pathogenic ATP7B variants (112 truncating, 174 missense, 8 in-frame) in the 1302 index patients, including 116 novel variants. The most frequent variant was c.2333G>T (R778L, allele frequency: 28.96%), followed by c.2975C>T (P992L, 13.82%), c.2621C>T (A874V, 5.99%), c.2755C>G (R919G, 2.46%), and c.3646G>A (V1216M, 1.92%). In 1167 patients, both pathogentic variants were identified, of which 532 different variant combinations were found. By binary logistic regression analysis, the factor associated with neurological presentation was high age-at-onset, but not sex, protein-truncating variant (PTV), or the common missense variants (R778L, P992L, and A874V). In the neurological group, low age-at-onset was a factor associated with dystonia, gait abnormality, and salivation; high age-at-onset was a factor associated with tremor; and the sex, low age-at-onset and A874V were independent factors associated with dysarthria. In addition, PTV, R778L, and P992L were predominant in early-onset patients, whereas A874V was predominant in late-onset patients, and patients with R778L/A874V genotype displayed a higher age-at-onset than patients with R778L/R778L or R778L/P992L genotype.

CONCLUSIONS

Our work expanded the ATP7B variant spectrum and highlighted the differences among patients with WD in age-at-onset and ATP7B variants, which may provide some valuable insights into the diagnosis, counseling, and treatment of patients with WD.

摘要

背景

威尔逊病(WD)是一种由 ATP7B(编码一种铜转运 P 型 ATP 酶)变异引起的常染色体隐性遗传性铜代谢疾病,其表现因种族和地域的不同而呈现出不同的特征。本研究旨在对中国人群中的 ATP7B 变异进行全面分析,并探讨常见变异在 WD 表现中的可能作用。

方法

共纳入 1366 例临床诊断为 WD(莱比锡评分≥4)的患者(1302 例指数患者和 64 例同胞)。他们接受了 ATP7B 基因测序,并收集了年龄和发病时症状的信息。在检查到两种致病性变异且发病时具有肝(n=276)或神经(n=665)症状的指数患者中,评估了基因型-表型相关性。

结果

我们在 1302 例指数患者中发现了 294 种潜在致病性 ATP7B 变异(112 种截断变异,174 种错义变异,8 种框内变异),包括 116 种新变异。最常见的变异是 c.2333G>T(R778L,等位基因频率:28.96%),其次是 c.2975C>T(P992L,13.82%)、c.2621C>T(A874V,5.99%)、c.2755C>G(R919G,2.46%)和 c.3646G>A(V1216M,1.92%)。在 1167 例患者中均鉴定到了两种致病性变异,共发现 532 种不同的变异组合。通过二元逻辑回归分析,与神经表现相关的因素是发病年龄较大,但与性别、蛋白截断变异(PTV)或常见错义变异(R778L、P992L 和 A874V)无关。在神经组中,发病年龄较小与肌张力障碍、步态异常和流涎有关;发病年龄较大与震颤有关;性别、发病年龄较小和 A874V 是构音障碍的独立相关因素。此外,PTV、R778L 和 P992L 主要出现在早发型患者中,而 A874V 主要出现在晚发型患者中,并且携带 R778L/A874V 基因型的患者发病年龄大于携带 R778L/R778L 或 R778L/P992L 基因型的患者。

结论

本研究扩展了 ATP7B 变异谱,并强调了 WD 患者在发病年龄和 ATP7B 变异方面的差异,这可能为 WD 患者的诊断、咨询和治疗提供一些有价值的见解。

https://cdn.ncbi.nlm.nih.gov/pmc/blobs/0385/8883683/c0a1120b3f01/40035_2022_287_Fig1_HTML.jpg

文献AI研究员

20分钟写一篇综述,助力文献阅读效率提升50倍。

立即体验

用中文搜PubMed

大模型驱动的PubMed中文搜索引擎

马上搜索

文档翻译

学术文献翻译模型,支持多种主流文档格式。

立即体验